• 文献检索
  • 文档翻译
  • 深度研究
  • 学术资讯
  • Suppr Zotero 插件Zotero 插件
  • 邀请有礼
  • 套餐&价格
  • 历史记录
应用&插件
Suppr Zotero 插件Zotero 插件浏览器插件Mac 客户端Windows 客户端微信小程序
定价
高级版会员购买积分包购买API积分包
服务
文献检索文档翻译深度研究API 文档MCP 服务
关于我们
关于 Suppr公司介绍联系我们用户协议隐私条款
关注我们

Suppr 超能文献

核心技术专利:CN118964589B侵权必究
粤ICP备2023148730 号-1Suppr @ 2026

文献检索

告别复杂PubMed语法,用中文像聊天一样搜索,搜遍4000万医学文献。AI智能推荐,让科研检索更轻松。

立即免费搜索

文件翻译

保留排版,准确专业,支持PDF/Word/PPT等文件格式,支持 12+语言互译。

免费翻译文档

深度研究

AI帮你快速写综述,25分钟生成高质量综述,智能提取关键信息,辅助科研写作。

立即免费体验

伊朗生球腔菌和柏生球腔菌:来自伊朗树木的球腔菌科的两个新种。

Barriopsis iraniana and Phaeobotryon cupressi: two new species of the Botryosphaeriaceae from trees in Iran.

机构信息

Department of Plant Pathology, Faculty of Agriculture, Tarbiat Modarres University, P.O. Box 14115-336, Tehran, Iran.

出版信息

Persoonia. 2009 Dec;23:1-8. doi: 10.3767/003158509X467552. Epub 2009 Jul 16.

DOI:10.3767/003158509X467552
PMID:20198156
原文链接:https://pmc.ncbi.nlm.nih.gov/articles/PMC2802722/
Abstract

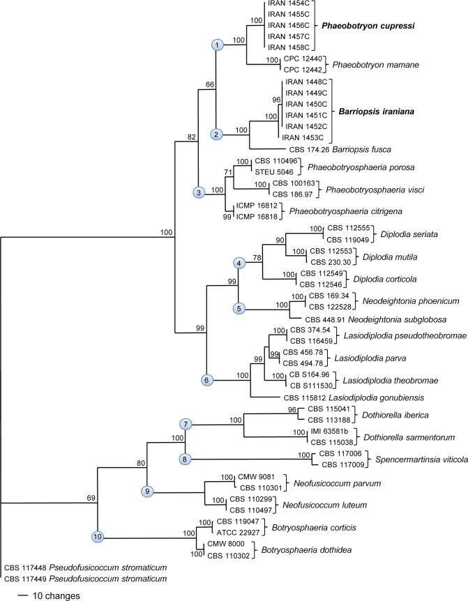
Species in the Botryosphaeriaceae are well known as pathogens and saprobes of woody hosts, but little is known about the species that occur in Iran. In a recent survey of this family in Iran two fungi with diplodia-like anamorphs were isolated from various tree hosts. These two fungi were fully characterised in terms of morphology of the anamorphs in culture, and sequences of the ITS1/ITS2 regions of the ribosomal DNA operon and partial sequences of the translation elongation factor 1-alpha. Phylogenetic analyses placed them within a clade consisting of Barriopsis and Phaeobotryon species, but they were clearly distinct from known species in these genera. Therefore, they are described here as two new species, namely Barriopsis iraniana on Citrus, Mangifera and Olea, and Phaeobotryon cupressi on Cupressus sempervirens.

摘要

球腔菌科中的物种是众所周知的木本宿主的病原体和腐生物,但对于在伊朗出现的物种知之甚少。在最近对伊朗该科的一项调查中,从各种树木宿主中分离出两种具有 Diplodia 样无性型的真菌。这两种真菌在无性型的培养形态、核糖体 DNA 操纵子的 ITS1/ITS2 区序列和翻译延伸因子 1-α的部分序列方面进行了全面描述。系统发育分析将它们置于一个由 Barriopsis 和 Phaeobotryon 物种组成的分支中,但它们与这些属中的已知物种明显不同。因此,它们被描述为两个新物种,即 Citrus、Mangifera 和 Olea 上的 Barriopsis iraniana,以及 Cupressus sempervirens 上的 Phaeobotryon cupressi。

https://cdn.ncbi.nlm.nih.gov/pmc/blobs/edd8/2802722/c9e0d6bede65/per-23-1-g003.jpg
https://cdn.ncbi.nlm.nih.gov/pmc/blobs/edd8/2802722/819a7ee939f3/per-23-1-g001.jpg
https://cdn.ncbi.nlm.nih.gov/pmc/blobs/edd8/2802722/04c66901a94a/per-23-1-g002.jpg
https://cdn.ncbi.nlm.nih.gov/pmc/blobs/edd8/2802722/c9e0d6bede65/per-23-1-g003.jpg
https://cdn.ncbi.nlm.nih.gov/pmc/blobs/edd8/2802722/819a7ee939f3/per-23-1-g001.jpg
https://cdn.ncbi.nlm.nih.gov/pmc/blobs/edd8/2802722/04c66901a94a/per-23-1-g002.jpg
https://cdn.ncbi.nlm.nih.gov/pmc/blobs/edd8/2802722/c9e0d6bede65/per-23-1-g003.jpg

相似文献

1
Barriopsis iraniana and Phaeobotryon cupressi: two new species of the Botryosphaeriaceae from trees in Iran.伊朗生球腔菌和柏生球腔菌:来自伊朗树木的球腔菌科的两个新种。
Persoonia. 2009 Dec;23:1-8. doi: 10.3767/003158509X467552. Epub 2009 Jul 16.
2
Resolving the phylogenetic and taxonomic status of dark-spored teleomorph genera in the Botryosphaeriaceae.解决球腔菌科中深色孢子有性型属的系统发育和分类地位问题。
Persoonia. 2008 Dec;21:29-55. doi: 10.3767/003158508X340742. Epub 2008 Jul 16.
3
Botryosphaeriaceae associated with the die-back of ornamental trees in the Western Balkans.与西巴尔干地区观赏树木枯死病相关的葡萄座腔菌科。
Antonie Van Leeuwenhoek. 2016 Apr;109(4):543-64. doi: 10.1007/s10482-016-0659-8. Epub 2016 Feb 18.
4
Molecular and morphological characterization of Dothiorella casuarini sp. nov. and other Botryosphaeriaceae with diplodia-like conidia.新种木麻黄座壳孢及其他具类壳二孢型分生孢子的葡萄座腔菌科的分子与形态特征
Mycologia. 2009 Jul-Aug;101(4):503-11. doi: 10.3852/07-180.
5
Phylogenetic lineages in the Botryosphaeriaceae.球腔菌科中的系统发育谱系。
Stud Mycol. 2006;55:235-53. doi: 10.3114/sim.55.1.235.
6
Morpho-Phylogenetic Evidence Reveals Novel Species and New Records of in China and Thailand.形态系统发育证据揭示了中国和泰国的新物种及新记录。
J Fungi (Basel). 2023 Oct 26;9(11):1051. doi: 10.3390/jof9111051.
7
Occurrence and Morpho-Molecular Identification of Species from Guizhou Province, China.中国贵州省物种的发生与形态分子鉴定
J Fungi (Basel). 2021 Oct 22;7(11):893. doi: 10.3390/jof7110893.
8
Identification, Distribution, and Pathogenicity of Diatrypaceae and Botryosphaeriaceae Associated with Citrus Branch Canker in the Southern California Desert.南加州沙漠地区与柑橘枝枯病相关的座囊菌科和葡萄座腔菌科真菌的鉴定、分布及致病性
Plant Dis. 2016 Dec;100(12):2402-2413. doi: 10.1094/PDIS-03-16-0362-RE. Epub 2016 Sep 20.
9
Lasiodiplodia mitidjana sp. nov. and other Botryosphaeriaceae species causing branch canker and dieback of Citrus sinensis in Algeria.新发现的蜜环枝孢属(Lasiodiplodia mitidjana)和其他 Botryosphaeriaceae 物种引起阿尔及利亚甜橙的枝干溃疡和枯萎病。
PLoS One. 2020 May 20;15(5):e0232448. doi: 10.1371/journal.pone.0232448. eCollection 2020.
10
Phylogeny and taxonomy of Botryosphaeria and Neofusicoccum species in Iran, with description of Botryosphaeria scharifii sp. nov.伊朗球腔菌属和新拟茎点霉属物种的系统发育和分类学研究,包括新种 Botryosphaeria scharifii 的描述。
Mycologia. 2013 Jan-Feb;105(1):210-20. doi: 10.3852/12-107. Epub 2012 Aug 14.

引用本文的文献

1
Morphology and Phylogeny Reveal New Species and Records of , , and Associated with Tree Cankers in Xizang, China.形态学和系统发育学揭示了与中国西藏树木溃疡病相关的、、和的新物种及记录。
J Fungi (Basel). 2025 Apr 22;11(5):331. doi: 10.3390/jof11050331.
2
New species and records of (Botryosphaeriales, Botryosphaeriaceae) from in China.中国[具体地区]的葡萄座腔菌目葡萄座腔菌科新物种及记录
MycoKeys. 2025 Jan 6;112:1-15. doi: 10.3897/mycokeys.112.139053. eCollection 2025.
3
New species and records of Botryosphaeriales (Dothideomycetes) associated with tree dieback in Beijing, China.

本文引用的文献

1
Combining data in phylogenetic analysis.在系统发育分析中合并数据。
Trends Ecol Evol. 1996 Apr;11(4):152-8. doi: 10.1016/0169-5347(96)10006-9.
2
Circumscription of Botryosphaeria species associated with Proteaceae based on morphology and DNA sequence data.基于形态学和 DNA 序列数据对与保护科相关的 Botryosphaeria 种的范围界定。
Mycologia. 2003 Mar-Apr;95(2):294-307.
3
DNA phylogeny, morphology and pathogenicity of Botryosphaeria species on grapevines.葡萄藤上 Botryosphaeria 种的 DNA 系统发育、形态和致病性。
与中国北京树木枯死病相关的葡萄座腔菌目(座囊菌纲)新物种及记录
MycoKeys. 2024 Jun 27;106:225-250. doi: 10.3897/mycokeys.106.122890. eCollection 2024.
4
Taxonomy and pathogenicity of fungi associated with oak decline in northern and central Zagros forests of Iran with emphasis on coelomycetous species.伊朗扎格罗斯山脉北部和中部森林中与橡树衰退相关真菌的分类学和致病性,重点关注腔孢菌纲物种。
Front Plant Sci. 2024 Apr 18;15:1377441. doi: 10.3389/fpls.2024.1377441. eCollection 2024.
5
Re-Evaluating : Ancestral State Reconstructions of Selected Characters and Evolution of Nutritional Modes.重新评估:选定性状的祖先状态重建与营养模式的演变
J Fungi (Basel). 2023 Jan 29;9(2):184. doi: 10.3390/jof9020184.
6
Occurrence and Morpho-Molecular Identification of Species from Guizhou Province, China.中国贵州省物种的发生与形态分子鉴定
J Fungi (Basel). 2021 Oct 22;7(11):893. doi: 10.3390/jof7110893.
7
Phenazine-1-Carboxylic Acid (PCA), Produced for the First Time as an Antifungal Metabolite by , a Causal Agent of Grapevine Trunk Diseases (GTDs) in Iran.吩嗪-1-羧酸(PCA),首次由 产生, 是伊朗葡萄蔓枯病(GTD)的病原菌,也是一种抗真菌代谢物。
J Agric Food Chem. 2021 Oct 20;69(41):12143-12147. doi: 10.1021/acs.jafc.1c03877. Epub 2021 Oct 8.
8
Host-Environment Interplay Shapes Fungal Diversity in Mosquitoes.宿主-环境相互作用塑造蚊子中的真菌多样性。
mSphere. 2021 Oct 27;6(5):e0064621. doi: 10.1128/mSphere.00646-21. Epub 2021 Sep 29.
9
Biscogniauxia rosacearum the charcoal canker agent as a pathogen associated with grapevine trunk diseases in Zagros region of Iran.Biscogniauxia rosacearum,作为一种与伊朗扎格罗斯地区葡萄树干病害相关的病原菌,是木炭溃疡病的致病因子。
Sci Rep. 2021 Jul 8;11(1):14098. doi: 10.1038/s41598-021-93630-w.
10
Development of an efficient Tef-1α RNA hairpin structure to efficient management of Lasiodiplodia theobromae and Neofusicoccum parvum.开发一种高效的 Tef-1α RNA 发夹结构,以有效管理可可毛色二孢菌和拟茎点霉。
Sci Rep. 2021 May 5;11(1):9612. doi: 10.1038/s41598-021-88422-1.
Mycologia. 2004 Jul-Aug;96(4):781-98.
4
Botryosphaeria corticola, sp. nov. on Quercus species, with notes and description of Botryosphaeria stevensii and its anamorph, Diplodia mutila.胶孢炭疽菌,新种。在栎属植物上,附有对 Botryosphaeria stevensii 及其无性型 Diplodia mutila 的说明和描述。
Mycologia. 2004 May-Jun;96(3):598-613.
5
Species of Botryosphaeriaceae occurring on Proteaceae.球腔菌科物种出现在保护科植物上。
Persoonia. 2008 Dec;21:111-8. doi: 10.3767/003158508X372387. Epub 2008 Oct 1.
6
Resolving the phylogenetic and taxonomic status of dark-spored teleomorph genera in the Botryosphaeriaceae.解决球腔菌科中深色孢子有性型属的系统发育和分类地位问题。
Persoonia. 2008 Dec;21:29-55. doi: 10.3767/003158508X340742. Epub 2008 Jul 16.
7
Seven new species of the Botryosphaeriaceae from baobab and other native trees in Western Australia.来自西澳大利亚猴面包树及其他本土树木的葡萄座腔菌科七个新物种。
Mycologia. 2008 Nov-Dec;100(6):851-66. doi: 10.3852/08-020.
8
Botryosphaeriaceae from tuart (Eucalyptus gomphocephala) woodland, including descriptions of four new species.来自澳洲柏树林(桉属大头桉)的葡萄座腔菌科,包括四个新物种的描述。
Mycol Res. 2009 Mar;113(Pt 3):337-53. doi: 10.1016/j.mycres.2008.11.010. Epub 2008 Dec 6.
9
Phylogenetic lineages in the Botryosphaeriaceae.球腔菌科中的系统发育谱系。
Stud Mycol. 2006;55:235-53. doi: 10.3114/sim.55.1.235.
10
Botryosphaeriaceae as potential pathogens of prunus species in South Africa, with descriptions of Diplodia africana and Lasiodiplodia plurivora sp. nov.葡萄座腔菌科作为南非李属物种的潜在病原菌,兼对非洲色二孢和多聚色二孢新种的描述
Mycologia. 2007 Sep-Oct;99(5):664-80. doi: 10.3852/mycologia.99.5.664.