• 文献检索
  • 文档翻译
  • 深度研究
  • 学术资讯
  • Suppr Zotero 插件Zotero 插件
  • 邀请有礼
  • 套餐&价格
  • 历史记录
应用&插件
Suppr Zotero 插件Zotero 插件浏览器插件Mac 客户端Windows 客户端微信小程序
定价
高级版会员购买积分包购买API积分包
服务
文献检索文档翻译深度研究API 文档MCP 服务
关于我们
关于 Suppr公司介绍联系我们用户协议隐私条款
关注我们

Suppr 超能文献

核心技术专利:CN118964589B侵权必究
粤ICP备2023148730 号-1Suppr @ 2026

文献检索

告别复杂PubMed语法,用中文像聊天一样搜索,搜遍4000万医学文献。AI智能推荐,让科研检索更轻松。

立即免费搜索

文件翻译

保留排版,准确专业,支持PDF/Word/PPT等文件格式,支持 12+语言互译。

免费翻译文档

深度研究

AI帮你快速写综述,25分钟生成高质量综述,智能提取关键信息,辅助科研写作。

立即免费体验

解决球腔菌科中深色孢子有性型属的系统发育和分类地位问题。

Resolving the phylogenetic and taxonomic status of dark-spored teleomorph genera in the Botryosphaeriaceae.

机构信息

Centro de Recursos Microbiológicos, Departamento de Ciências da Vida, Faculdade de Ciências e Tecnologia, Universidade Nova de Lisboa, 2829-516, Caparica, Portugal;

出版信息

Persoonia. 2008 Dec;21:29-55. doi: 10.3767/003158508X340742. Epub 2008 Jul 16.

DOI:10.3767/003158508X340742
PMID:20396576
原文链接:https://pmc.ncbi.nlm.nih.gov/articles/PMC2846129/
Abstract

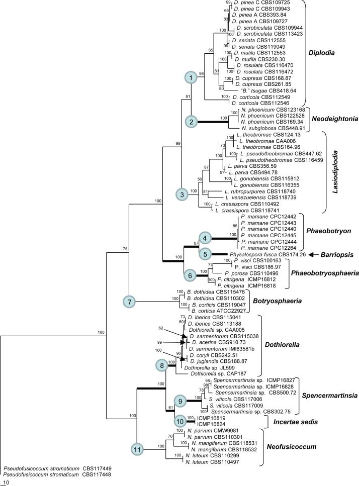
Species in the Botryosphaeriaceae are common plant pathogens and saprobes found on a variety of mainly woody hosts. Teleomorphs typically have hyaline, aseptate ascospores. However, some have been reported with brown ascospores and their taxonomic status is uncertain. A multi-gene approach (SSU, ITS, LSU, EF1-alpha and beta-tubulin) was used to resolve the correct phylogenetic position of the dark-spored 'Botryosphaeria' teleomorphs and related asexual species. Neodeightonia and Phaeobotryon are reinstated for species with brown ascospores that are either 1-septate (Neodeightonia) or 2-septate (Phaeobotryon). Phaeobotryosphaeria is reinstated for species with brown, aseptate ascospores that bear an apiculus at either end. The status of Sphaeropsis is clarified and shown to be the anamorph of Phaeobotryosphaeria. Two new genera, namely Barriopsis for species having brown, aseptate ascospores without apiculi and Spencermartinsia for species having brown, 1-septate ascospores with an apiculus at either end are introduced. Species of Dothiorella have brown, 1-septate ascospores and differ from Spencermartinsia in the absence of apiculi. These six genera can also be distinguished from one another based on morphological characters of their anamorphs. Although previously placed in the Botryosphaeriaceae, Dothidotthia, was shown to belong in the Pleosporales, and the new family Dothidotthiaceae is introduced to accommodate it.

摘要

子囊菌门 Botryosphaeriaceae 中的物种是常见的植物病原体和腐生物,存在于多种主要的木本宿主上。其有性型通常具有透明、无隔的子囊孢子。然而,有些种已被报道具有棕色子囊孢子,其分类地位尚不确定。本研究采用多基因方法(SSU、ITS、LSU、EF1-α和β-微管蛋白)来解决深色孢子“Botryosphaeria”有性型及其相关无性型的正确系统发育位置。Neodeightonia 和 Phaeobotryon 被重新确立,用于具有棕色子囊孢子的种,这些孢子要么是 1 隔(Neodeightonia),要么是 2 隔(Phaeobotryon)。Phaeobotryosphaeria 被重新确立,用于具有棕色、无隔子囊孢子且两端具顶生附属丝的种。Sphaeropsis 的地位得到澄清,并被证明是 Phaeobotryosphaeria 的无性型。引入了两个新属,即 Barriopsis,用于具有棕色、无隔子囊孢子且无附属丝的种,以及 Spencermartinsia,用于具有棕色、1 隔子囊孢子且两端具顶生附属丝的种。Dothiorella 属的种具有棕色、1 隔子囊孢子,与 Spencermartinsia 的区别在于没有附属丝。这些六个属还可以根据它们无性型的形态特征彼此区分。虽然以前被置于 Botryosphaeriaceae 中,但 Dothidotthia 被证明属于 Pleosporales,引入了新的科 Dothidotthiaceae 来容纳它。

https://cdn.ncbi.nlm.nih.gov/pmc/blobs/4af3/2846129/24049da86dad/per-21-29-g018.jpg
https://cdn.ncbi.nlm.nih.gov/pmc/blobs/4af3/2846129/419cc48e1b4c/per-21-29-g001.jpg
https://cdn.ncbi.nlm.nih.gov/pmc/blobs/4af3/2846129/0a6163aa529f/per-21-29-g002.jpg
https://cdn.ncbi.nlm.nih.gov/pmc/blobs/4af3/2846129/e5f3175ef10a/per-21-29-g003.jpg
https://cdn.ncbi.nlm.nih.gov/pmc/blobs/4af3/2846129/8d2eaf24be28/per-21-29-g004.jpg
https://cdn.ncbi.nlm.nih.gov/pmc/blobs/4af3/2846129/20c6ac9d8b66/per-21-29-g005.jpg
https://cdn.ncbi.nlm.nih.gov/pmc/blobs/4af3/2846129/b3373217093a/per-21-29-g006.jpg
https://cdn.ncbi.nlm.nih.gov/pmc/blobs/4af3/2846129/71d59f64e70b/per-21-29-g007.jpg
https://cdn.ncbi.nlm.nih.gov/pmc/blobs/4af3/2846129/a6904483b9c3/per-21-29-g008.jpg
https://cdn.ncbi.nlm.nih.gov/pmc/blobs/4af3/2846129/4591289c9b45/per-21-29-g009.jpg
https://cdn.ncbi.nlm.nih.gov/pmc/blobs/4af3/2846129/340193eac19d/per-21-29-g010.jpg
https://cdn.ncbi.nlm.nih.gov/pmc/blobs/4af3/2846129/9f0308f32886/per-21-29-g011.jpg
https://cdn.ncbi.nlm.nih.gov/pmc/blobs/4af3/2846129/8e7afb315a16/per-21-29-g012.jpg
https://cdn.ncbi.nlm.nih.gov/pmc/blobs/4af3/2846129/d7282974f1d1/per-21-29-g013.jpg
https://cdn.ncbi.nlm.nih.gov/pmc/blobs/4af3/2846129/7997cf5e5391/per-21-29-g014.jpg
https://cdn.ncbi.nlm.nih.gov/pmc/blobs/4af3/2846129/955027ac29e3/per-21-29-g015.jpg
https://cdn.ncbi.nlm.nih.gov/pmc/blobs/4af3/2846129/859761ba4ef3/per-21-29-g016.jpg
https://cdn.ncbi.nlm.nih.gov/pmc/blobs/4af3/2846129/c424a2ce9918/per-21-29-g017.jpg
https://cdn.ncbi.nlm.nih.gov/pmc/blobs/4af3/2846129/24049da86dad/per-21-29-g018.jpg
https://cdn.ncbi.nlm.nih.gov/pmc/blobs/4af3/2846129/419cc48e1b4c/per-21-29-g001.jpg
https://cdn.ncbi.nlm.nih.gov/pmc/blobs/4af3/2846129/0a6163aa529f/per-21-29-g002.jpg
https://cdn.ncbi.nlm.nih.gov/pmc/blobs/4af3/2846129/e5f3175ef10a/per-21-29-g003.jpg
https://cdn.ncbi.nlm.nih.gov/pmc/blobs/4af3/2846129/8d2eaf24be28/per-21-29-g004.jpg
https://cdn.ncbi.nlm.nih.gov/pmc/blobs/4af3/2846129/20c6ac9d8b66/per-21-29-g005.jpg
https://cdn.ncbi.nlm.nih.gov/pmc/blobs/4af3/2846129/b3373217093a/per-21-29-g006.jpg
https://cdn.ncbi.nlm.nih.gov/pmc/blobs/4af3/2846129/71d59f64e70b/per-21-29-g007.jpg
https://cdn.ncbi.nlm.nih.gov/pmc/blobs/4af3/2846129/a6904483b9c3/per-21-29-g008.jpg
https://cdn.ncbi.nlm.nih.gov/pmc/blobs/4af3/2846129/4591289c9b45/per-21-29-g009.jpg
https://cdn.ncbi.nlm.nih.gov/pmc/blobs/4af3/2846129/340193eac19d/per-21-29-g010.jpg
https://cdn.ncbi.nlm.nih.gov/pmc/blobs/4af3/2846129/9f0308f32886/per-21-29-g011.jpg
https://cdn.ncbi.nlm.nih.gov/pmc/blobs/4af3/2846129/8e7afb315a16/per-21-29-g012.jpg
https://cdn.ncbi.nlm.nih.gov/pmc/blobs/4af3/2846129/d7282974f1d1/per-21-29-g013.jpg
https://cdn.ncbi.nlm.nih.gov/pmc/blobs/4af3/2846129/7997cf5e5391/per-21-29-g014.jpg
https://cdn.ncbi.nlm.nih.gov/pmc/blobs/4af3/2846129/955027ac29e3/per-21-29-g015.jpg
https://cdn.ncbi.nlm.nih.gov/pmc/blobs/4af3/2846129/859761ba4ef3/per-21-29-g016.jpg
https://cdn.ncbi.nlm.nih.gov/pmc/blobs/4af3/2846129/c424a2ce9918/per-21-29-g017.jpg
https://cdn.ncbi.nlm.nih.gov/pmc/blobs/4af3/2846129/24049da86dad/per-21-29-g018.jpg

相似文献

1
Resolving the phylogenetic and taxonomic status of dark-spored teleomorph genera in the Botryosphaeriaceae.解决球腔菌科中深色孢子有性型属的系统发育和分类地位问题。
Persoonia. 2008 Dec;21:29-55. doi: 10.3767/003158508X340742. Epub 2008 Jul 16.
2
Phylogenetic lineages in the Botryosphaeriaceae.球腔菌科中的系统发育谱系。
Stud Mycol. 2006;55:235-53. doi: 10.3114/sim.55.1.235.
3
Two new species of Botryosphaeria with brown, 1-septate ascospores and Dothiorella anamorphs.两种新的葡萄座腔菌属物种,具褐色、单隔膜子囊孢子和拟盘多毛孢型无性型。
Mycologia. 2005 Mar-Apr;97(2):513-29. doi: 10.3852/mycologia.97.2.513.
4
Barriopsis iraniana and Phaeobotryon cupressi: two new species of the Botryosphaeriaceae from trees in Iran.伊朗生球腔菌和柏生球腔菌:来自伊朗树木的球腔菌科的两个新种。
Persoonia. 2009 Dec;23:1-8. doi: 10.3767/003158509X467552. Epub 2009 Jul 16.
5
The Botryosphaeriaceae: genera and species known from culture.球腔菌科:已知的培养真菌属和种。
Stud Mycol. 2013 Sep 30;76(1):51-167. doi: 10.3114/sim0021.
6
Morpho-Phylogenetic Evidence Reveals Novel Species and New Records of in China and Thailand.形态系统发育证据揭示了中国和泰国的新物种及新记录。
J Fungi (Basel). 2023 Oct 26;9(11):1051. doi: 10.3390/jof9111051.
7
Insight into the Taxonomic Resolution of the Pleosporalean Species Associated with Dead Woody Litter in Natural Forests from Yunnan, China.对中国云南天然林中与死亡木质凋落物相关的格孢腔菌目物种分类分辨率的洞察。
J Fungi (Basel). 2022 Apr 6;8(4):375. doi: 10.3390/jof8040375.
8
Occurrence and Morpho-Molecular Identification of Species from Guizhou Province, China.中国贵州省物种的发生与形态分子鉴定
J Fungi (Basel). 2021 Oct 22;7(11):893. doi: 10.3390/jof7110893.
9
A phylogenetic study of Dothiorella and Spencermartinsia species associated with woody plants in Iran, New Zealand, Portugal and Spain.与伊朗、新西兰、葡萄牙和西班牙木本植物相关的菌物多样性研究。
Persoonia. 2014 Jun;32:1-12. doi: 10.3767/003158514X678606. Epub 2014 Jan 14.
10
Phylogeny of the Botryosphaeriaceae reveals patterns of host association.葡萄座腔菌科的系统发育揭示了寄主关联模式。
Mol Phylogenet Evol. 2008 Jan;46(1):116-26. doi: 10.1016/j.ympev.2007.08.016.

引用本文的文献

1
Morphology and Phylogeny Reveal New Species and Records of , , and Associated with Tree Cankers in Xizang, China.形态学和系统发育学揭示了与中国西藏树木溃疡病相关的、、和的新物种及记录。
J Fungi (Basel). 2025 Apr 22;11(5):331. doi: 10.3390/jof11050331.
2
New species and records of (Botryosphaeriales, Botryosphaeriaceae) from in China.中国[具体地区]的葡萄座腔菌目葡萄座腔菌科新物种及记录
MycoKeys. 2025 Jan 6;112:1-15. doi: 10.3897/mycokeys.112.139053. eCollection 2025.
3
partially overlap on asymptomatic and symptomatic tissues of in agroecosystems and conservation areas in northern South Africa.

本文引用的文献

1
Using phylogenetic species recognition to delimit species boundaries within Lasiosphaeria.运用系统发育种识别来划定长喙壳属内的物种界限。
Mycologia. 2004 Sep-Oct;96(5):1106-27.
2
DNA phylogeny, morphology and pathogenicity of Botryosphaeria species on grapevines.葡萄藤上 Botryosphaeria 种的 DNA 系统发育、形态和致病性。
Mycologia. 2004 Jul-Aug;96(4):781-98.
3
Botryosphaeria corticola, sp. nov. on Quercus species, with notes and description of Botryosphaeria stevensii and its anamorph, Diplodia mutila.胶孢炭疽菌,新种。在栎属植物上,附有对 Botryosphaeria stevensii 及其无性型 Diplodia mutila 的说明和描述。
在南非北部的农业生态系统和保护区中,无症状和有症状的组织部分重叠。
Fungal Syst Evol. 2024 Jun;13:131-142. doi: 10.3114/fuse.2024.13.07. Epub 2024 Jun 7.
4
What are the 100 most cited fungal genera?被引用次数最多的100个真菌属有哪些?
Stud Mycol. 2024 Jul;108:1-411. doi: 10.3114/sim.2024.108.01. Epub 2024 Jul 15.
5
Diversity and Pathogenicity of Species Isolated from Olives in Istria, Croatia, and Evaluation of Varietal Resistance.克罗地亚伊斯特拉半岛橄榄中分离出的物种的多样性和致病性以及品种抗性评估
Plants (Basel). 2024 Jul 1;13(13):1813. doi: 10.3390/plants13131813.
6
New species and records of Botryosphaeriales (Dothideomycetes) associated with tree dieback in Beijing, China.与中国北京树木枯死病相关的葡萄座腔菌目(座囊菌纲)新物种及记录
MycoKeys. 2024 Jun 27;106:225-250. doi: 10.3897/mycokeys.106.122890. eCollection 2024.
7
A Phylogenetic and Taxonomic Revision of , the Causal Agents of Anthracnose on .关于[具体植物名称]上炭疽病致病因子的系统发育和分类修订
J Fungi (Basel). 2024 Feb 9;10(2):141. doi: 10.3390/jof10020141.
8
Palm Fungi and Their Key Role in Biodiversity Surveys: A Review.棕榈真菌及其在生物多样性调查中的关键作用:综述
J Fungi (Basel). 2023 Nov 19;9(11):1121. doi: 10.3390/jof9111121.
9
Fungi of quarantine concern for China I: .中国检疫关注的真菌I:.
Persoonia. 2021 Dec;47:45-105. doi: 10.3767/persoonia.2021.47.02. Epub 2021 Aug 25.
10
Species of associated with citrus branch diseases in China.与中国柑橘枝条病害相关的物种。
Persoonia. 2021 Dec;47:106-135. doi: 10.3767/persoonia.2021.47.03. Epub 2021 Jan 13.
Mycologia. 2004 May-Jun;96(3):598-613.
4
Phylogenetic lineages in the Botryosphaeriaceae.球腔菌科中的系统发育谱系。
Stud Mycol. 2006;55:235-53. doi: 10.3114/sim.55.1.235.
5
Botryosphaeriaceae as potential pathogens of prunus species in South Africa, with descriptions of Diplodia africana and Lasiodiplodia plurivora sp. nov.葡萄座腔菌科作为南非李属物种的潜在病原菌,兼对非洲色二孢和多聚色二孢新种的描述
Mycologia. 2007 Sep-Oct;99(5):664-80. doi: 10.3852/mycologia.99.5.664.
6
A multigene phylogeny of the Dothideomycetes using four nuclear loci.利用四个核基因座构建座囊菌纲的多基因系统发育树。
Mycologia. 2006 Nov-Dec;98(6):1041-52. doi: 10.3852/mycologia.98.6.1041.
7
Three new Lasiodiplodia spp. from the tropics, recognized based on DNA sequence comparisons and morphology.基于DNA序列比较和形态学鉴定出的来自热带地区的三种新的炭角菌属物种。
Mycologia. 2006 May-Jun;98(3):423-35. doi: 10.3852/mycologia.98.3.423.
8
Botryosphaeria viticola sp. nov. on grapevines: a new species with a Dothiorella anamorph.葡萄上的葡萄座腔菌新种:一种具有小穴壳菌无性型的新物种。
Mycologia. 2005 Sep-Oct;97(5):1111-21. doi: 10.3852/mycologia.97.5.1111.
9
Two new species of Botryosphaeria with brown, 1-septate ascospores and Dothiorella anamorphs.两种新的葡萄座腔菌属物种,具褐色、单隔膜子囊孢子和拟盘多毛孢型无性型。
Mycologia. 2005 Mar-Apr;97(2):513-29. doi: 10.3852/mycologia.97.2.513.
10
Seed-borne Botryosphaeria spp. from native Prunus and Podocarpus trees in Ethiopia, with a description of the anamorph Diplodia rosulata sp. nov.埃塞俄比亚本土李属和罗汉松属树木上的种传葡萄座腔菌属,兼对新种盘多毛孢状色二孢的描述
Mycol Res. 2005 Sep;109(Pt 9):1005-14. doi: 10.1017/s0953756205003266.