• 文献检索
  • 文档翻译
  • 深度研究
  • 学术资讯
  • Suppr Zotero 插件Zotero 插件
  • 邀请有礼
  • 套餐&价格
  • 历史记录
应用&插件
Suppr Zotero 插件Zotero 插件浏览器插件Mac 客户端Windows 客户端微信小程序
定价
高级版会员购买积分包购买API积分包
服务
文献检索文档翻译深度研究API 文档MCP 服务
关于我们
关于 Suppr公司介绍联系我们用户协议隐私条款
关注我们

Suppr 超能文献

核心技术专利:CN118964589B侵权必究
粤ICP备2023148730 号-1Suppr @ 2026

文献检索

告别复杂PubMed语法,用中文像聊天一样搜索,搜遍4000万医学文献。AI智能推荐,让科研检索更轻松。

立即免费搜索

文件翻译

保留排版,准确专业,支持PDF/Word/PPT等文件格式,支持 12+语言互译。

免费翻译文档

深度研究

AI帮你快速写综述,25分钟生成高质量综述,智能提取关键信息,辅助科研写作。

立即免费体验

长链非编码 RNA 作用于控制多能性和分化的电路中。

lincRNAs act in the circuitry controlling pluripotency and differentiation.

机构信息

Broad Institute of MIT and Harvard, 7 Cambridge Center, Cambridge, Massachusetts 02142, USA.

出版信息

Nature. 2011 Aug 28;477(7364):295-300. doi: 10.1038/nature10398.

DOI:10.1038/nature10398
PMID:21874018
原文链接:https://pmc.ncbi.nlm.nih.gov/articles/PMC3175327/
Abstract

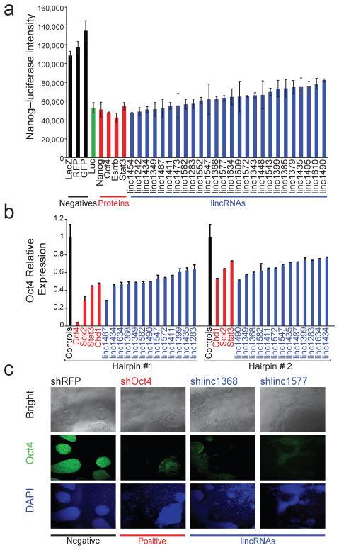
Although thousands of large intergenic non-coding RNAs (lincRNAs) have been identified in mammals, few have been functionally characterized, leading to debate about their biological role. To address this, we performed loss-of-function studies on most lincRNAs expressed in mouse embryonic stem (ES) cells and characterized the effects on gene expression. Here we show that knockdown of lincRNAs has major consequences on gene expression patterns, comparable to knockdown of well-known ES cell regulators. Notably, lincRNAs primarily affect gene expression in trans. Knockdown of dozens of lincRNAs causes either exit from the pluripotent state or upregulation of lineage commitment programs. We integrate lincRNAs into the molecular circuitry of ES cells and show that lincRNA genes are regulated by key transcription factors and that lincRNA transcripts bind to multiple chromatin regulatory proteins to affect shared gene expression programs. Together, the results demonstrate that lincRNAs have key roles in the circuitry controlling ES cell state.

摘要

虽然哺乳动物中已经鉴定出数千种大型基因间非编码 RNA(lincRNA),但很少有其功能得到明确鉴定,这导致了对其生物学作用的争议。为了解决这个问题,我们对在小鼠胚胎干细胞(ES 细胞)中表达的大多数 lincRNA 进行了功能丧失研究,并对其对基因表达的影响进行了特征描述。在这里,我们表明 lincRNA 的敲低对基因表达模式有重大影响,与众所周知的 ES 细胞调节剂的敲低相当。值得注意的是,lincRNA 主要在转录间影响基因表达。数十种 lincRNA 的敲低会导致细胞退出多能状态或上调谱系分化程序。我们将 lincRNA 整合到 ES 细胞的分子电路中,并表明 lincRNA 基因受关键转录因子调控,并且 lincRNA 转录本与多种染色质调节蛋白结合,以影响共享的基因表达程序。总之,这些结果表明 lincRNA 在控制 ES 细胞状态的电路中具有关键作用。

https://cdn.ncbi.nlm.nih.gov/pmc/blobs/cd8c/3175327/f8358b36ed9b/nihms314381f6.jpg
https://cdn.ncbi.nlm.nih.gov/pmc/blobs/cd8c/3175327/75d39e3c63eb/nihms314381f1.jpg
https://cdn.ncbi.nlm.nih.gov/pmc/blobs/cd8c/3175327/7984b78e22f0/nihms314381f2.jpg
https://cdn.ncbi.nlm.nih.gov/pmc/blobs/cd8c/3175327/c2e9e3ae060d/nihms314381f3.jpg
https://cdn.ncbi.nlm.nih.gov/pmc/blobs/cd8c/3175327/9b9de7c7e7ea/nihms314381f4.jpg
https://cdn.ncbi.nlm.nih.gov/pmc/blobs/cd8c/3175327/2d777513f3b1/nihms314381f5.jpg
https://cdn.ncbi.nlm.nih.gov/pmc/blobs/cd8c/3175327/f8358b36ed9b/nihms314381f6.jpg
https://cdn.ncbi.nlm.nih.gov/pmc/blobs/cd8c/3175327/75d39e3c63eb/nihms314381f1.jpg
https://cdn.ncbi.nlm.nih.gov/pmc/blobs/cd8c/3175327/7984b78e22f0/nihms314381f2.jpg
https://cdn.ncbi.nlm.nih.gov/pmc/blobs/cd8c/3175327/c2e9e3ae060d/nihms314381f3.jpg
https://cdn.ncbi.nlm.nih.gov/pmc/blobs/cd8c/3175327/9b9de7c7e7ea/nihms314381f4.jpg
https://cdn.ncbi.nlm.nih.gov/pmc/blobs/cd8c/3175327/2d777513f3b1/nihms314381f5.jpg
https://cdn.ncbi.nlm.nih.gov/pmc/blobs/cd8c/3175327/f8358b36ed9b/nihms314381f6.jpg

相似文献

1
lincRNAs act in the circuitry controlling pluripotency and differentiation.长链非编码 RNA 作用于控制多能性和分化的电路中。
Nature. 2011 Aug 28;477(7364):295-300. doi: 10.1038/nature10398.
2
Many human large intergenic noncoding RNAs associate with chromatin-modifying complexes and affect gene expression.许多人类大型基因间非编码RNA与染色质修饰复合物相关联并影响基因表达。
Proc Natl Acad Sci U S A. 2009 Jul 14;106(28):11667-72. doi: 10.1073/pnas.0904715106. Epub 2009 Jul 1.
3
Large intergenic non-coding RNA-RoR modulates reprogramming of human induced pluripotent stem cells.长链非编码 RNA-RoR 调节人诱导多能干细胞的重编程。
Nat Genet. 2010 Dec;42(12):1113-7. doi: 10.1038/ng.710. Epub 2010 Nov 7.
4
Long noncoding RNAs in mouse embryonic stem cell pluripotency and differentiation.小鼠胚胎干细胞多能性和分化中的长链非编码RNA
Genome Res. 2008 Sep;18(9):1433-45. doi: 10.1101/gr.078378.108. Epub 2008 Jun 18.
5
Conserved long noncoding RNAs transcriptionally regulated by Oct4 and Nanog modulate pluripotency in mouse embryonic stem cells.受 Oct4 和 Nanog 转录调控的保守长非编码 RNA 调节小鼠胚胎干细胞的多能性。
RNA. 2010 Feb;16(2):324-37. doi: 10.1261/rna.1441510. Epub 2009 Dec 21.
6
Pontin functions as an essential coactivator for Oct4-dependent lincRNA expression in mouse embryonic stem cells.在小鼠胚胎干细胞中,Pontin作为Oct4依赖的长链非编码RNA(lincRNA)表达的必需共激活因子发挥作用。
Nat Commun. 2015 Apr 10;6:6810. doi: 10.1038/ncomms7810.
7
REST maintains self-renewal and pluripotency of embryonic stem cells.REST维持胚胎干细胞的自我更新和多能性。
Nature. 2008 May 8;453(7192):223-7. doi: 10.1038/nature06863. Epub 2008 Mar 23.
8
hnRNPLL controls pluripotency exit of embryonic stem cells by modulating alternative splicing of Tbx3 and Bptf.hnRNPLL 通过调节 Tbx3 和 Bptf 的可变剪接来控制胚胎干细胞的多能性退出。
EMBO J. 2021 Feb 15;40(4):e104729. doi: 10.15252/embj.2020104729. Epub 2020 Dec 22.
9
Chromatin signature reveals over a thousand highly conserved large non-coding RNAs in mammals.染色质特征揭示了哺乳动物中一千多种高度保守的大型非编码RNA。
Nature. 2009 Mar 12;458(7235):223-7. doi: 10.1038/nature07672. Epub 2009 Feb 1.
10
CCCTC-binding factor is an upstream regulator of the pluripotency factor Oct4 and functions in active transcription of linc1253 and linc1356 genes in pluripotent cells.CCCTC 结合因子是多能性因子 Oct4 的上游调节因子,在多能细胞中 linc1253 和 linc1356 基因的活跃转录中起作用。
Gene Expr Patterns. 2022 Mar;43:119230. doi: 10.1016/j.gep.2021.119230. Epub 2021 Dec 13.

引用本文的文献

1
The emerging roles of long non-coding RNAs in the nervous system.长链非编码RNA在神经系统中的新作用。
Nat Rev Neurosci. 2025 Sep 5. doi: 10.1038/s41583-025-00960-z.
2
Deciphering the role of the lncRNA TRIBAL in hepatocyte models.解析长链非编码RNA TRIBAL在肝细胞模型中的作用。
PLoS One. 2025 Sep 2;20(9):e0322975. doi: 10.1371/journal.pone.0322975. eCollection 2025.
3
Lnc-THAP7-AS1 suppresses the ovarian cancer progression by targeting miR-92b-5p/fatty acid 2-hydroxylase signal axis.长链非编码RNA-THAP7反义链1通过靶向miR-92b-5p/脂肪酸2-羟化酶信号轴抑制卵巢癌进展。

本文引用的文献

1
Role for Dpy-30 in ES cell-fate specification by regulation of H3K4 methylation within bivalent domains.Dpy-30 通过调控二价区 H3K4 甲基化在胚胎干细胞命运决定中的作用。
Cell. 2011 Feb 18;144(4):513-25. doi: 10.1016/j.cell.2011.01.020.
2
Reference Maps of human ES and iPS cell variation enable high-throughput characterization of pluripotent cell lines.人类胚胎干细胞和诱导多能干细胞变异参考图谱可实现多能细胞系的高通量特征分析。
Cell. 2011 Feb 4;144(3):439-52. doi: 10.1016/j.cell.2010.12.032.
3
Analysis and design of RNA sequencing experiments for identifying isoform regulation.
Transl Oncol. 2025 Aug 27;61:102514. doi: 10.1016/j.tranon.2025.102514.
4
Long Non-Coding, Micro, and Circular RNAs in Ovarian Cancer Metastasis: Pathways and Treatment Approaches.长链非编码RNA、微小RNA和环状RNA在卵巢癌转移中的作用:途径与治疗方法
Reprod Sci. 2025 Aug 15. doi: 10.1007/s43032-025-01948-x.
5
Inferring independent sets of Gaussian variables after thresholding correlations.在对相关性进行阈值处理后推断高斯变量的独立集。
J Am Stat Assoc. 2025;120(549):370-381. doi: 10.1080/01621459.2024.2337158. Epub 2024 May 20.
6
Emerging roles of ribosome translation in stem cells and stem cell therapy - a review.核糖体翻译在干细胞及干细胞治疗中的新作用——综述
Cell Biosci. 2025 May 28;15(1):71. doi: 10.1186/s13578-025-01412-y.
7
Epigenetically Regulating Non-coding RNAs in Colorectal Cancer: Promises and Potentials.结直肠癌中表观遗传调控的非编码RNA:前景与潜力
Middle East J Dig Dis. 2025 Jan;17(1):40-53. doi: 10.34172/mejdd.2025.404. Epub 2025 Jan 31.
8
Long noncoding RNA as an emerging regulator of endoderm differentiation: progress and perspectives.长链非编码RNA作为内胚层分化的新兴调节因子:进展与展望
Cell Regen. 2025 Mar 26;14(1):11. doi: 10.1186/s13619-025-00230-4.
9
Role of noncoding RNA as a pacemaker in cancer stem cell regulation: a review article.非编码RNA作为癌症干细胞调控起搏器的作用:一篇综述文章。
J Egypt Natl Canc Inst. 2025 Mar 24;37(1):9. doi: 10.1186/s43046-025-00266-2.
10
A novel lncRNA enhances autophagy to suppress extracellular matrix via modulating TP53INP1 in human trabecular meshwork cells under oxidative stress.一种新型长链非编码RNA通过在氧化应激下调节人小梁网细胞中的TP53INP1增强自噬以抑制细胞外基质。
Sci Rep. 2025 Feb 11;15(1):5049. doi: 10.1038/s41598-024-81300-6.
RNA 测序实验分析与设计,用于鉴定异构体调控
Nat Methods. 2010 Dec;7(12):1009-15. doi: 10.1038/nmeth.1528. Epub 2010 Nov 7.
4
Long noncoding RNAs with enhancer-like function in human cells.在人类细胞中具有增强子样功能的长链非编码RNA
Cell. 2010 Oct 1;143(1):46-58. doi: 10.1016/j.cell.2010.09.001.
5
Cloud-scale RNA-sequencing differential expression analysis with Myrna.利用 Myrna 进行云规模 RNA-seq 差异表达分析。
Genome Biol. 2010;11(8):R83. doi: 10.1186/gb-2010-11-8-r83. Epub 2010 Aug 11.
6
A large intergenic noncoding RNA induced by p53 mediates global gene repression in the p53 response.p53 诱导的一个大型基因间非编码 RNA 介导 p53 应答中的全基因组基因沉默。
Cell. 2010 Aug 6;142(3):409-19. doi: 10.1016/j.cell.2010.06.040.
7
Long noncoding RNA as modular scaffold of histone modification complexes.长非编码 RNA 作为组蛋白修饰复合物的模块化支架。
Science. 2010 Aug 6;329(5992):689-93. doi: 10.1126/science.1192002. Epub 2010 Jul 8.
8
Transposable elements have rewired the core regulatory network of human embryonic stem cells.转座元件重新构建了人类胚胎干细胞的核心调控网络。
Nat Genet. 2010 Jul;42(7):631-4. doi: 10.1038/ng.600. Epub 2010 Jun 6.
9
A large fraction of extragenic RNA pol II transcription sites overlap enhancers.大量非编码 RNA pol II 转录位点与增强子重叠。
PLoS Biol. 2010 May 11;8(5):e1000384. doi: 10.1371/journal.pbio.1000384.
10
Ab initio reconstruction of cell type-specific transcriptomes in mouse reveals the conserved multi-exonic structure of lincRNAs.从头构建小鼠细胞类型特异性转录组揭示了 lincRNAs 的保守多外显子结构。
Nat Biotechnol. 2010 May;28(5):503-10. doi: 10.1038/nbt.1633. Epub 2010 May 2.