• 文献检索
  • 文档翻译
  • 深度研究
  • 学术资讯
  • Suppr Zotero 插件Zotero 插件
  • 邀请有礼
  • 套餐&价格
  • 历史记录
应用&插件
Suppr Zotero 插件Zotero 插件浏览器插件Mac 客户端Windows 客户端微信小程序
定价
高级版会员购买积分包购买API积分包
服务
文献检索文档翻译深度研究API 文档MCP 服务
关于我们
关于 Suppr公司介绍联系我们用户协议隐私条款
关注我们

Suppr 超能文献

核心技术专利:CN118964589B侵权必究
粤ICP备2023148730 号-1Suppr @ 2026

文献检索

告别复杂PubMed语法,用中文像聊天一样搜索,搜遍4000万医学文献。AI智能推荐,让科研检索更轻松。

立即免费搜索

文件翻译

保留排版,准确专业,支持PDF/Word/PPT等文件格式,支持 12+语言互译。

免费翻译文档

深度研究

AI帮你快速写综述,25分钟生成高质量综述,智能提取关键信息,辅助科研写作。

立即免费体验

TLX 致癌转录网络的反向工程鉴定 RUNX1 为 T-ALL 的肿瘤抑制因子。

Reverse engineering of TLX oncogenic transcriptional networks identifies RUNX1 as tumor suppressor in T-ALL.

机构信息

Institute for Cancer Genetics, Columbia University, New York, New York, USA.

出版信息

Nat Med. 2012 Feb 26;18(3):436-40. doi: 10.1038/nm.2610.

DOI:10.1038/nm.2610
PMID:22366949
原文链接:https://pmc.ncbi.nlm.nih.gov/articles/PMC3298036/
Abstract

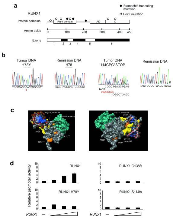
The TLX1 and TLX3 transcription factor oncogenes have a key role in the pathogenesis of T cell acute lymphoblastic leukemia (T-ALL). Here we used reverse engineering of global transcriptional networks to decipher the oncogenic regulatory circuit controlled by TLX1 and TLX3. This systems biology analysis defined T cell leukemia homeobox 1 (TLX1) and TLX3 as master regulators of an oncogenic transcriptional circuit governing T-ALL. Notably, a network structure analysis of this hierarchical network identified RUNX1 as a key mediator of the T-ALL induced by TLX1 and TLX3 and predicted a tumor-suppressor role for RUNX1 in T cell transformation. Consistent with these results, we identified recurrent somatic loss-of-function mutations in RUNX1 in human T-ALL. Overall, these results place TLX1 and TLX3 at the top of an oncogenic transcriptional network controlling leukemia development, show the power of network analyses to identify key elements in the regulatory circuits governing human cancer and identify RUNX1 as a tumor-suppressor gene in T-ALL.

摘要

TLX1 和 TLX3 转录因子癌基因在 T 细胞急性淋巴细胞白血病(T-ALL)的发病机制中起关键作用。在这里,我们使用全球转录网络的反向工程来破译 TLX1 和 TLX3 控制的致癌调节回路。这项系统生物学分析将 T 细胞白血病同源盒 1(TLX1)和 TLX3 定义为控制 T-ALL 的致癌转录回路的主调节因子。值得注意的是,对这个分层网络的网络结构分析将 RUNX1 鉴定为 TLX1 和 TLX3 诱导的 T-ALL 的关键介质,并预测 RUNX1 在 T 细胞转化中的肿瘤抑制作用。与这些结果一致,我们在人类 T-ALL 中鉴定出 RUNX1 的复发性体细胞功能丧失突变。总的来说,这些结果将 TLX1 和 TLX3 置于控制白血病发生的致癌转录网络的顶端,展示了网络分析在识别调控人类癌症的调节回路中的关键因素方面的强大功能,并将 RUNX1 鉴定为 T-ALL 中的肿瘤抑制基因。

https://cdn.ncbi.nlm.nih.gov/pmc/blobs/d535/3298036/4348bf9794c7/nihms-338855-f0004.jpg
https://cdn.ncbi.nlm.nih.gov/pmc/blobs/d535/3298036/667ea3946594/nihms-338855-f0001.jpg
https://cdn.ncbi.nlm.nih.gov/pmc/blobs/d535/3298036/a0b172de63d2/nihms-338855-f0002.jpg
https://cdn.ncbi.nlm.nih.gov/pmc/blobs/d535/3298036/a22b7e4917cf/nihms-338855-f0003.jpg
https://cdn.ncbi.nlm.nih.gov/pmc/blobs/d535/3298036/4348bf9794c7/nihms-338855-f0004.jpg
https://cdn.ncbi.nlm.nih.gov/pmc/blobs/d535/3298036/667ea3946594/nihms-338855-f0001.jpg
https://cdn.ncbi.nlm.nih.gov/pmc/blobs/d535/3298036/a0b172de63d2/nihms-338855-f0002.jpg
https://cdn.ncbi.nlm.nih.gov/pmc/blobs/d535/3298036/a22b7e4917cf/nihms-338855-f0003.jpg
https://cdn.ncbi.nlm.nih.gov/pmc/blobs/d535/3298036/4348bf9794c7/nihms-338855-f0004.jpg

相似文献

1
Reverse engineering of TLX oncogenic transcriptional networks identifies RUNX1 as tumor suppressor in T-ALL.TLX 致癌转录网络的反向工程鉴定 RUNX1 为 T-ALL 的肿瘤抑制因子。
Nat Med. 2012 Feb 26;18(3):436-40. doi: 10.1038/nm.2610.
2
RUNX1 is required for oncogenic and enhancer activity in T-cell acute lymphoblastic leukemia.RUNX1是T细胞急性淋巴细胞白血病致癌和增强子活性所必需的。
Blood. 2017 Oct 12;130(15):1722-1733. doi: 10.1182/blood-2017-03-775536. Epub 2017 Aug 8.
3
TLX homeodomain oncogenes mediate T cell maturation arrest in T-ALL via interaction with ETS1 and suppression of TCRα gene expression.TLX 同源盒转录因子致癌基因通过与 ETS1 相互作用和抑制 TCRα 基因表达介导 T 细胞急性淋巴细胞白血病中的 T 细胞成熟阻滞。
Cancer Cell. 2012 Apr 17;21(4):563-76. doi: 10.1016/j.ccr.2012.02.013.
4
The TLX1 oncogene drives aneuploidy in T cell transformation.TLX1 癌基因驱动 T 细胞转化中的非整倍体。
Nat Med. 2010 Nov;16(11):1321-7. doi: 10.1038/nm.2246. Epub 2010 Oct 24.
5
Characterization of the genome-wide TLX1 binding profile in T-cell acute lymphoblastic leukemia.T 细胞急性淋巴细胞白血病中 TLX1 全基因组结合谱的特征分析。
Leukemia. 2015 Dec;29(12):2317-27. doi: 10.1038/leu.2015.162. Epub 2015 Jun 25.
6
TLE4 is a repressor of the oncogenic activity of TLX3 in T-cell acute lymphoblastic leukemia.TLE4是T细胞急性淋巴细胞白血病中TLX3致癌活性的一种抑制因子。
Leukemia. 2025 Mar;39(3):568-576. doi: 10.1038/s41375-025-02513-w. Epub 2025 Jan 21.
7
MEIS proteins as partners of the TLX1/HOX11 oncoprotein.MEIS 蛋白作为 TLX1/HOX11 癌蛋白的伙伴。
Leuk Res. 2010 Mar;34(3):358-63. doi: 10.1016/j.leukres.2009.06.003. Epub 2009 Jun 25.
8
Cooperative Enhancer Activation by TLX1 and STAT5 Drives Development of NUP214-ABL1/TLX1-Positive T Cell Acute Lymphoblastic Leukemia.TLX1 和 STAT5 通过协同增强子激活驱动 NUP214-ABL1/TLX1-阳性 T 细胞急性淋巴细胞白血病的发生。
Cancer Cell. 2018 Aug 13;34(2):271-285.e7. doi: 10.1016/j.ccell.2018.07.007.
9
PHF6 mutations in T-cell acute lymphoblastic leukemia.PHF6 突变与 T 细胞急性淋巴细胞白血病。
Nat Genet. 2010 Apr;42(4):338-42. doi: 10.1038/ng.542. Epub 2010 Mar 14.
10
Core transcriptional regulatory circuit controlled by the TAL1 complex in human T cell acute lymphoblastic leukemia.人类 T 细胞急性淋巴细胞白血病中由 TAL1 复合物控制的核心转录调控回路。
Cancer Cell. 2012 Aug 14;22(2):209-21. doi: 10.1016/j.ccr.2012.06.007.

引用本文的文献

1
The plasticity of epithelial cells and its potential in the induced differentiation of gastric cancer.上皮细胞的可塑性及其在胃癌诱导分化中的潜力。
Cell Death Discov. 2024 Dec 24;10(1):512. doi: 10.1038/s41420-024-02275-x.
2
Biologic and Clinical Analysis of Childhood Gamma Delta T-ALL Identifies LMO2/STAG2 Rearrangements as Extremely High Risk.儿童 γδ T-ALL 的生物学和临床分析确定 LMO2/STAG2 重排为极高风险。
Cancer Discov. 2024 Oct 4;14(10):1838-1859. doi: 10.1158/2159-8290.CD-23-1452.
3
Acute lymphoblastic leukaemia.急性淋巴细胞白血病。

本文引用的文献

1
MarkUs: a server to navigate sequence-structure-function space.MarkUs:一个用于导航序列-结构-功能空间的服务器。
Nucleic Acids Res. 2011 Jul;39(Web Server issue):W357-61. doi: 10.1093/nar/gkr468. Epub 2011 Jun 14.
2
The TLX1 oncogene drives aneuploidy in T cell transformation.TLX1 癌基因驱动 T 细胞转化中的非整倍体。
Nat Med. 2010 Nov;16(11):1321-7. doi: 10.1038/nm.2246. Epub 2010 Oct 24.
3
Combined mutations of ASXL1, CBL, FLT3, IDH1, IDH2, JAK2, KRAS, NPM1, NRAS, RUNX1, TET2 and WT1 genes in myelodysplastic syndromes and acute myeloid leukemias.
Nat Rev Dis Primers. 2024 Jun 13;10(1):41. doi: 10.1038/s41572-024-00525-x.
4
Single-cell CRISPR screening characterizes transcriptional deregulation in T-cell acute lymphoblastic leukemia.单细胞 CRISPR 筛选鉴定 T 细胞急性淋巴细胞白血病中的转录失调。
Haematologica. 2024 Oct 1;109(10):3167-3181. doi: 10.3324/haematol.2023.284901.
5
Acute myelomonocytic leukemia and T-lymphoblastic lymphoma as simultaneous bilineage hematologic malignancy treated with decitabine: A case report.急性粒单核细胞白血病和T淋巴细胞母细胞淋巴瘤作为同时发生的双谱系血液系统恶性肿瘤接受地西他滨治疗:一例报告
World J Clin Cases. 2023 Jul 26;11(21):5129-5135. doi: 10.12998/wjcc.v11.i21.5129.
6
RUNX1 colludes with NOTCH1 to reprogram chromatin in T cell acute lymphoblastic leukemia.RUNX1与NOTCH1相互作用,在T细胞急性淋巴细胞白血病中对染色质进行重编程。
iScience. 2023 May 3;26(6):106795. doi: 10.1016/j.isci.2023.106795. eCollection 2023 Jun 16.
7
Structural variation cooperates with permissive chromatin to control enhancer hijacking-mediated oncogenic transcription.结构变异与许可性染色质协同作用,控制增强子劫持介导的致癌转录。
Blood. 2023 Jul 27;142(4):336-351. doi: 10.1182/blood.2022017555.
8
Mini-review: Gene regulatory network benefits from three-dimensional chromatin conformation and structural biology.综述:基因调控网络受益于三维染色质构象和结构生物学。
Comput Struct Biotechnol J. 2023 Feb 16;21:1728-1737. doi: 10.1016/j.csbj.2023.02.028. eCollection 2023.
9
Genomics improves risk stratification of adults with T-cell acute lymphoblastic leukemia enrolled in measurable residual disease-oriented trials.基因组学提高了在以可测量残留病为导向的试验中入组的 T 细胞急性淋巴细胞白血病成人患者的风险分层。
Haematologica. 2023 Apr 1;108(4):969-980. doi: 10.3324/haematol.2022.281196.
10
and Genes Expression Level in Adult Acute Lymphoblastic Leukemia-A Case Control Study.以及成人急性淋巴细胞白血病中的基因表达水平——一项病例对照研究
Curr Issues Mol Biol. 2022 Aug 1;44(8):3455-3464. doi: 10.3390/cimb44080238.
ASXL1、CBL、FLT3、IDH1、IDH2、JAK2、KRAS、NPM1、NRAS、RUNX1、TET2 和 WT1 基因在骨髓增生异常综合征和急性髓系白血病中的联合突变。
BMC Cancer. 2010 Aug 2;10:401. doi: 10.1186/1471-2407-10-401.
4
T cell acute lymphoblastic leukemia arising from familial platelet disorder.家族性血小板疾病继发 T 细胞急性淋巴细胞白血病。
Int J Hematol. 2010 Jul;92(1):194-7. doi: 10.1007/s12185-010-0612-y. Epub 2010 Jun 12.
5
A human B-cell interactome identifies MYB and FOXM1 as master regulators of proliferation in germinal centers.人类 B 细胞相互作用组鉴定出 MYB 和 FOXM1 作为生发中心增殖的主要调节因子。
Mol Syst Biol. 2010 Jun 8;6:377. doi: 10.1038/msb.2010.31.
6
A method and server for predicting damaging missense mutations.一种预测有害错义突变的方法及服务器。
Nat Methods. 2010 Apr;7(4):248-9. doi: 10.1038/nmeth0410-248.
7
The transcriptional network for mesenchymal transformation of brain tumours.脑肿瘤间质转化的转录网络。
Nature. 2010 Jan 21;463(7279):318-25. doi: 10.1038/nature08712. Epub 2009 Dec 23.
8
High frequency of RUNX1 biallelic alteration in acute myeloid leukemia secondary to familial platelet disorder.继发于家族性血小板疾病的急性髓系白血病中RUNX1双等位基因改变的高频率。
Blood. 2009 May 28;113(22):5583-7. doi: 10.1182/blood-2008-07-168260. Epub 2009 Apr 8.
9
ChIP-on-chip significance analysis reveals large-scale binding and regulation by human transcription factor oncogenes.芯片上的染色质免疫沉淀技术意义分析揭示了人类转录因子致癌基因的大规模结合与调控。
Proc Natl Acad Sci U S A. 2009 Jan 6;106(1):244-9. doi: 10.1073/pnas.0806445106. Epub 2008 Dec 31.
10
Five new pedigrees with inherited RUNX1 mutations causing familial platelet disorder with propensity to myeloid malignancy.五个携带RUNX1基因突变的新谱系,这些突变导致家族性血小板疾病并易患髓系恶性肿瘤。
Blood. 2008 Dec 1;112(12):4639-45. doi: 10.1182/blood-2008-05-156745. Epub 2008 Aug 21.