Renal Pathophysiology Laboratory, Investigation on Diabetes Complications, Faculty of Medical Sciences, State University of Campinas,Campinas, São Paulo, Brazil.
Diabetes. 2012 Jul;61(7):1838-47. doi: 10.2337/db11-1241. Epub 2012 May 14.
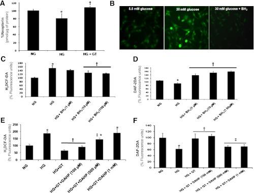
The current study investigated the potential of green tea (GT) to improve uncoupling of endothelial nitric oxide synthase (eNOS) in diabetic conditions. In rats with streptozotocin-induced diabetes, nitric oxide (NO) bioavailability was reduced by uncoupling eNOS, characterized by a reduction in tetrahydrobiopterin (BH(4)) levels and a decrease in the eNOS dimer-to-monomer ratio. GT treatment ameliorated these abnormalities. Moreover, immortalized human mesangial cells (ihMCs) exposed to high glucose (HG) levels exhibited a rise in reactive oxygen species (ROS) and a decline in NO levels, which were reversed with GT. BH(4) and the activity of guanosine triphosphate cyclohydrolase I decreased in ihMCs exposed to HG and was normalized by GT. Exogenous administration of BH(4) in ihMCs reversed the HG-induced rise in ROS and the decline in NO production. However, coadministration of GT with BH(4) did not result in a further reduction in ROS production, suggesting that reduced ROS with GT was indeed secondary to uncoupled eNOS. In summary, GT reversed the diabetes-induced reduction of BH(4) levels, ameliorating uncoupling eNOS, and thus increasing NO bioavailability and reducing oxidative stress, two abnormalities that are involved in the pathogenesis of diabetic nephropathy.
本研究探讨了绿茶(GT)改善糖尿病情况下内皮型一氧化氮合酶(eNOS)解偶联的潜力。在链脲佐菌素诱导的糖尿病大鼠中,eNOS 解偶联导致一氧化氮(NO)生物利用度降低,其特征是四氢生物蝶呤(BH4)水平降低和 eNOS 二聚体-单体比值降低。GT 治疗改善了这些异常。此外,高糖(HG)水平暴露的永生化人肾小球系膜细胞(ihMCs)中活性氧(ROS)增加,NO 水平降低,而 GT 则逆转了这种情况。BH4 和鸟苷三磷酸环化水解酶 I 的活性在 HG 暴露的 ihMCs 中降低,GT 使其正常化。在 ihMCs 中给予外源性 BH4 可逆转 HG 诱导的 ROS 升高和 NO 生成减少。然而,GT 与 BH4 共同给药并未导致 ROS 生成进一步减少,这表明 GT 降低 ROS 确实是继发于 eNOS 解偶联。总之,GT 逆转了糖尿病诱导的 BH4 水平降低,改善了 eNOS 解偶联,从而增加了 NO 生物利用度并减少了氧化应激,这两种异常参与了糖尿病肾病的发病机制。