Ali Azlena, Creevey Laura, Hao Yuan, McCartan Damian, O'Gaora Peadar, Hill Arnold, Young Leonie, McIlroy Marie
Endocrine Oncology Research, Department of Surgery, Royal College of Surgeons in Ireland, St. Stephens Green, Dublin 2, Ireland.
Department of Surgery, Beaumont Hospital, Dublin 9, Ireland.
Breast Cancer Res. 2015 Sep 4;17(1):123. doi: 10.1186/s13058-015-0636-6.
HOX genes play vital roles in growth and development, however, atypical redeployment of these genes is often associated with steroidal adaptability in endocrine cancers. We previously identified HOXC11 to be an indicator of poor response to hormonal therapy in breast cancer. In this study we aimed to elucidate genes regulated by HOXC11 in the endocrine resistant setting.
RNA-sequencing paired with transcription factor motif-mapping was utilised to identify putative HOXC11 target genes in endocrine resistant breast cancer. Validation and functional evaluation of the target gene, prosaposin (PSAP), was performed in a panel of endocrine sensitive and resistant breast cancer cell lines. The clinical significance of this finding was explored in clinical cohorts at both mRNA and protein level.
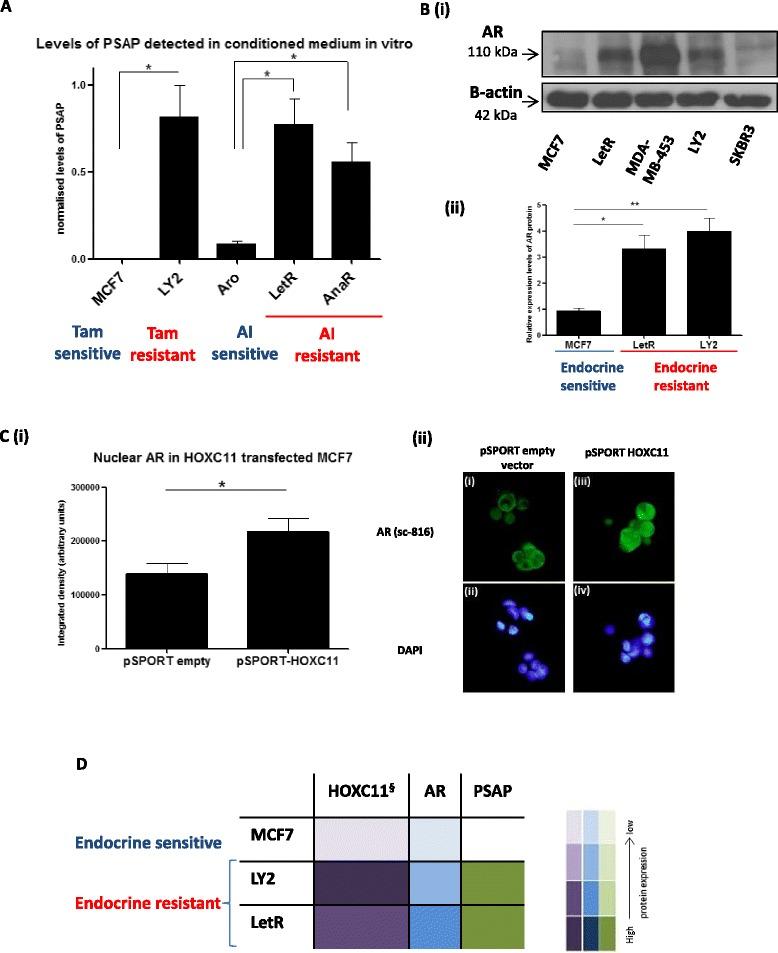
PSAP was shown to be regulated by HOXC11 in both tamoxifen and aromatase inhibitor (AI) resistant cell lines. Transcript levels of HOXC11 and PSAP correlated strongly in samples of primary breast tumours (r = 0.7692, n = 51). PSAP has previously been reported to activate androgen receptor (AR) in prostate cancer cells. In a panel of breast cancer cell lines it was shown that endocrine resistant cells exhibit innately elevated levels of AR compared to their endocrine sensitive counterparts. Here, we demonstrate that stimulation with PSAP can drive AR recruitment to a hormone response element (HRE) in AI resistant breast cancer cells. Functionally, PSAP promotes cell migration and invasion only in AI resistant cells and not in their endocrine sensitive counterparts. In a cohort of breast cancer patients (n = 34), elevated serum levels of PSAP were found to associate significantly with poor response to endocrine treatment (p = 0.04). Meta-analysis of combined PSAP and AR mRNA are indicative of poor disease-free survival in endocrine treated breast cancer patients (hazard ratio (HR): 2.2, P = 0.0003, n = 661).
The HOXC11 target gene, PSAP, is an AR activator which facilitates adaptation to a more invasive phenotype in vitro. These findings have particular relevance to the development of resistance to AI therapy which is an emerging clinical issue. PSAP is a secreted biomarker which has potential in identifying patients failing to exhibit sustained response to hormonal treatment.
HOX基因在生长和发育中起着至关重要的作用,然而,这些基因的非典型重新部署通常与内分泌癌中的类固醇适应性相关。我们之前鉴定出HOXC11是乳腺癌对激素治疗反应不佳的一个指标。在本研究中,我们旨在阐明在内分泌抵抗环境中受HOXC11调控的基因。
利用RNA测序与转录因子基序映射相结合的方法,在内分泌抵抗性乳腺癌中鉴定假定的HOXC11靶基因。在一组内分泌敏感和抵抗的乳腺癌细胞系中对靶基因prosaposin(PSAP)进行验证和功能评估。在临床队列中从mRNA和蛋白质水平探索这一发现的临床意义。
在他莫昔芬和芳香化酶抑制剂(AI)抵抗的细胞系中,PSAP均显示受HOXC11调控。在原发性乳腺肿瘤样本中,HOXC11和PSAP的转录水平高度相关(r = 0.7692,n = 51)。此前有报道称PSAP可激活前列腺癌细胞中的雄激素受体(AR)。在一组乳腺癌细胞系中,结果显示与内分泌敏感的细胞相比,内分泌抵抗的细胞天然具有更高水平的AR。在此,我们证明用PSAP刺激可促使AR募集到AI抵抗的乳腺癌细胞中的激素反应元件(HRE)上。在功能上,PSAP仅在AI抵抗的细胞中促进细胞迁移和侵袭,而在其内分泌敏感的对应细胞中则无此作用。在一组乳腺癌患者(n = 34)中,发现血清PSAP水平升高与内分泌治疗反应不佳显著相关(p = 0.04)。对PSAP和AR mRNA联合进行的荟萃分析表明,内分泌治疗的乳腺癌患者无病生存率较差(风险比(HR):2.2,P = 0.0003,n = 661)。
HOXC11靶基因PSAP是一种AR激活剂,可促进体外向更具侵袭性表型的转变。这些发现与AI治疗耐药性的发展密切相关,而这是一个新出现的临床问题。PSAP是一种分泌性生物标志物,在识别对激素治疗无持续反应的患者方面具有潜力。