Suppr超能文献

担子菌亚门中酵母及相关分类单元的系统发育分类

Phylogenetic classification of yeasts and related taxa within Pucciniomycotina.

作者信息

Wang Q-M, Yurkov A M, Göker M, Lumbsch H T, Leavitt S D, Groenewald M, Theelen B, Liu X-Z, Boekhout T, Bai F-Y

机构信息

State Key Laboratory of Mycology, Institute of Microbiology, Chinese Academy of Sciences, Beijing 100101, China.

Leibniz Institute DSMZ - German Collection of Microorganisms and Cell Cultures, Braunschweig, Germany.

出版信息

Stud Mycol. 2015 Jun;81:149-89. doi: 10.1016/j.simyco.2015.12.002. Epub 2016 Jan 11.

Abstract

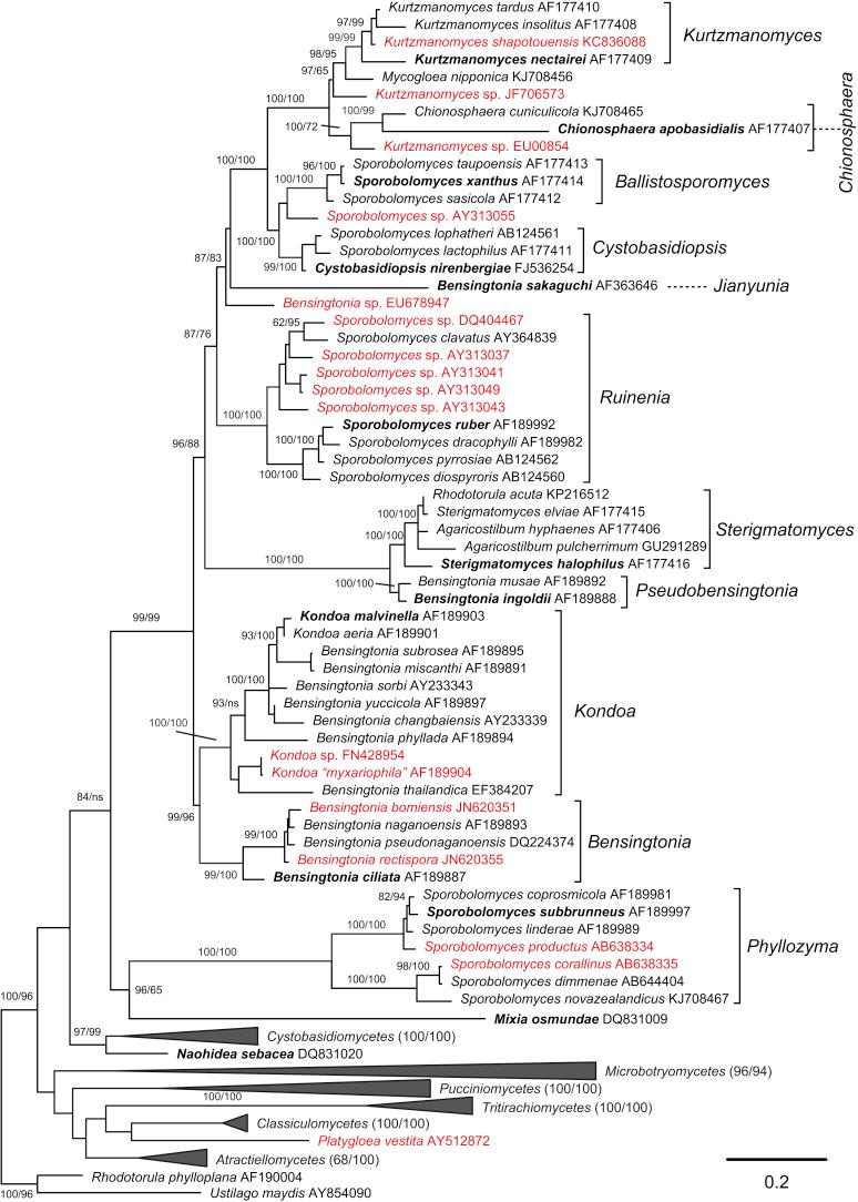
Most small genera containing yeast species in the Pucciniomycotina (Basidiomycota, Fungi) are monophyletic, whereas larger genera including Bensingtonia, Rhodosporidium, Rhodotorula, Sporidiobolus and Sporobolomyces are polyphyletic. With the implementation of the "One Fungus = One Name" nomenclatural principle these polyphyletic genera were revised. Nine genera, namely Bannoa, Cystobasidiopsis, Colacogloea, Kondoa, Erythrobasidium, Rhodotorula, Sporobolomyces, Sakaguchia and Sterigmatomyces, were emended to include anamorphic and teleomorphic species based on the results obtained by a multi-gene phylogenetic analysis, phylogenetic network analyses, branch length-based methods, as well as morphological, physiological and biochemical comparisons. A new class Spiculogloeomycetes is proposed to accommodate the order Spiculogloeales. The new families Buckleyzymaceae with Buckleyzyma gen. nov., Chrysozymaceae with Chrysozyma gen. nov., Microsporomycetaceae with Microsporomyces gen. nov., Ruineniaceae with Ruinenia gen. nov., Symmetrosporaceae with Symmetrospora gen. nov., Colacogloeaceae and Sakaguchiaceae are proposed. The new genera Bannozyma, Buckleyzyma, Fellozyma, Hamamotoa, Hasegawazyma, Jianyunia, Rhodosporidiobolus, Oberwinklerozyma, Phenoliferia, Pseudobensingtonia, Pseudohyphozyma, Sampaiozyma, Slooffia, Spencerozyma, Trigonosporomyces, Udeniozyma, Vonarxula, Yamadamyces and Yunzhangia are proposed to accommodate species segregated from the genera Bensingtonia, Rhodosporidium, Rhodotorula, Sporidiobolus and Sporobolomyces. Ballistosporomyces is emended and reintroduced to include three Sporobolomyces species of the sasicola clade. A total of 111 new combinations are proposed in this study.

摘要

在担子菌门真菌的锈菌亚门中,大多数包含酵母物种的小属是单系的,而较大的属,包括本辛顿酵母属、红冬孢酵母属、红酵母属、掷孢酵母属和掷孢酵母属是多系的。随着“一种真菌 = 一个名称”命名原则的实施,这些多系属被修订。基于多基因系统发育分析、系统发育网络分析、基于分支长度的方法以及形态学、生理学和生化比较的结果,九个属,即班诺酵母属、囊担子酵母属、胶团酵母属、康多酵母属、红酵母属、红酵母属、掷孢酵母属、坂口酵母属和柄孢酵母属,被修订以包括无性型和有性型物种。提议设立一个新的纲——刺孢胶菌纲,以容纳刺孢胶菌目。提议设立新的科,包括巴克利酵母科及新属巴克利酵母属、金黄酵母科及新属金黄酵母属、微孢酵母科及新属微孢酵母属、鲁伊尼亚科及新属鲁伊尼亚属、对称掷孢酵母科及新属对称掷孢酵母属、胶团酵母科和坂口酵母科。提议设立新属,包括班诺酵素酵母属、巴克利酵素酵母属、费洛酵母属、滨本酵母属、长谷川酵母属、建云酵母属、红冬孢掷孢酵母属、奥伯温克勒酵母属、产酚酵母属、假本辛顿酵母属、假丝孢酵母属、桑帕约酵母属、斯洛夫酵母属、斯宾塞酵母属、三角孢酵母属、乌德尼酵母属、冯阿尔克斯酵母属、山田酵母属和云章酵母属,以容纳从本辛顿酵母属、红冬孢酵母属、红酵母属、掷孢酵母属和掷孢酵母属中分离出来的物种。对弹射孢酵母属进行修订并重新引入,以包括sasicola分支的三个掷孢酵母属物种。本研究共提出了111个新组合。

https://cdn.ncbi.nlm.nih.gov/pmc/blobs/59fa/4777780/e255894972c4/gr1.jpg

文献AI研究员

20分钟写一篇综述,助力文献阅读效率提升50倍。

立即体验

用中文搜PubMed

大模型驱动的PubMed中文搜索引擎

马上搜索

文档翻译

学术文献翻译模型,支持多种主流文档格式。

立即体验