Suppr超能文献

ASIC1a的过表达通过激活β-连环蛋白/淋巴样增强因子-转录因子(β-catenin/LEF-TCF)轴促进增殖,并与肝癌的疾病预后相关。

Over-expression of ASIC1a promotes proliferation via activation of the β-catenin/LEF-TCF axis and is associated with disease outcome in liver cancer.

作者信息

Jin Cheng, Yuan Feng-Lai, Gu Yuan-Long, Li Xia, Liu Min-Feng, Shen Xiao-Min, Liu Bo, Zhu Mao-Qun

机构信息

Department of Hepatobiliary Pancreatic Center, The Third Hospital Affiliated to Nantong University, Wuxi, 214041, Jiangsu, China.

Department of Research Institute, The Third Hospital Affiliated to Nantong University, Wuxi, 214041, Jiangsu, China.

出版信息

Oncotarget. 2017 Apr 18;8(16):25977-25988. doi: 10.18632/oncotarget.10774.

Abstract

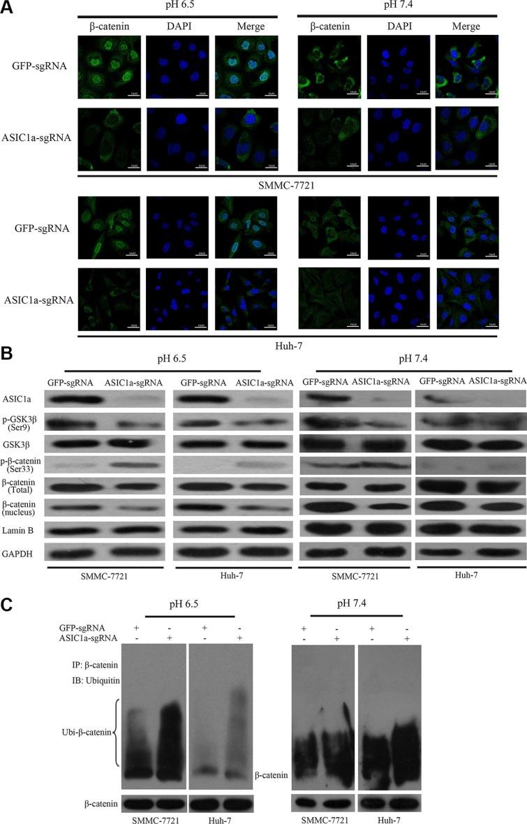
Acid-sensing ion channels 1a (ASIC1a) has been reported to promote migration and invasion in liver cancer. However, the clinical significance and molecular mechanism of ASIC1a in liver cancer remain unknown. In the study, we found that ASIC1a is frequently up-regulated in liver cancer tissues. The over-expression of ASIC1a is associated with advanced clinical stage and poor prognosis. The pro-proliferative of ASIC1a is pH dependent. Knockout of ASIC1a by CRISPR/CAS9 inhibited liver cancer cell proliferation and tumorigenicity in vitro and in vivo through β-catenin degradation and LEF-TCF inactivation. Our results indicated a potential diagnostic marker and chemotherapeutic target for liver cancer.

摘要

据报道,酸敏感离子通道1a(ASIC1a)可促进肝癌的迁移和侵袭。然而,ASIC1a在肝癌中的临床意义和分子机制仍不清楚。在本研究中,我们发现ASIC1a在肝癌组织中经常上调。ASIC1a的过表达与晚期临床分期和不良预后相关。ASIC1a的促增殖作用依赖于pH值。通过CRISPR/CAS9敲除ASIC1a可通过β-连环蛋白降解和LEF-TCF失活在体外和体内抑制肝癌细胞增殖和致瘤性。我们的结果表明,ASIC1a是一种潜在的肝癌诊断标志物和化疗靶点。

https://cdn.ncbi.nlm.nih.gov/pmc/blobs/b791/5432231/76e37321015c/oncotarget-08-25977-g001.jpg

文献AI研究员

20分钟写一篇综述,助力文献阅读效率提升50倍。

立即体验

用中文搜PubMed

大模型驱动的PubMed中文搜索引擎

马上搜索

文档翻译

学术文献翻译模型,支持多种主流文档格式。

立即体验