Cermak Nathan, Olcum Selim, Delgado Francisco Feijó, Wasserman Steven C, Payer Kristofor R, A Murakami Mark, Knudsen Scott M, Kimmerling Robert J, Stevens Mark M, Kikuchi Yuki, Sandikci Arzu, Ogawa Masaaki, Agache Vincent, Baléras François, Weinstock David M, Manalis Scott R
Program in Computational and Systems Biology, Massachusetts Institute of Technology, Cambridge, Massachusetts, USA.
Koch Institute for Integrative Cancer Research, Massachusetts Institute of Technology, Cambridge, Massachusetts, USA.
Nat Biotechnol. 2016 Oct;34(10):1052-1059. doi: 10.1038/nbt.3666. Epub 2016 Sep 5.
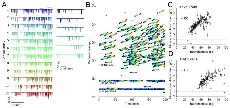
Methods to rapidly assess cell growth would be useful for many applications, including drug susceptibility testing, but current technologies have limited sensitivity or throughput. Here we present an approach to precisely and rapidly measure growth rates of many individual cells simultaneously. We flow cells in suspension through a microfluidic channel with 10-12 resonant mass sensors distributed along its length, weighing each cell repeatedly over the 4-20 min it spends in the channel. Because multiple cells traverse the channel at the same time, we obtain growth rates for >60 cells/h with a resolution of 0.2 pg/h for mammalian cells and 0.02 pg/h for bacteria. We measure the growth of single lymphocytic cells, mouse and human T cells, primary human leukemia cells, yeast, Escherichia coli and Enterococcus faecalis. Our system reveals subpopulations of cells with divergent growth kinetics and enables assessment of cellular responses to antibiotics and antimicrobial peptides within minutes.
快速评估细胞生长的方法对许多应用都很有用,包括药物敏感性测试,但目前的技术灵敏度或通量有限。在此,我们提出一种方法,可同时精确且快速地测量许多单个细胞的生长速率。我们使悬浮的细胞流经一个微流控通道,该通道沿其长度分布有10 - 12个共振质量传感器,在细胞于通道中停留的4 - 20分钟内对每个细胞进行反复称重。由于多个细胞同时穿过通道,我们获得了哺乳动物细胞每小时>60个细胞的生长速率,分辨率为0.2 pg/h,细菌的分辨率为0.02 pg/h。我们测量了单个淋巴细胞、小鼠和人类T细胞、原代人类白血病细胞、酵母、大肠杆菌和粪肠球菌的生长情况。我们的系统揭示了具有不同生长动力学的细胞亚群,并能够在数分钟内评估细胞对抗生素和抗菌肽的反应。