Luo Youguang, Ran Jie, Xie Songbo, Yang Yunfan, Chen Jie, Li Shanshan, Shui Wenqing, Li Dengwen, Liu Min, Zhou Jun
Institute of Biomedical Sciences, College of Life Sciences, Key Laboratory of Animal Resistance Biology of Shandong Province, Key Laboratory of Molecular and Nano Probes of the Ministry of Education, Shandong Normal University, Jinan, China; State Key Laboratory of Medicinal Chemical Biology, Key Laboratory of Protein Science of Tianjin, Key Laboratory of Bioactive Materials of the Ministry of Education, Department of Genetics and Cell Biology, College of Life Sciences, Nankai University, Tianjin, China.
Institute of Biomedical Sciences, College of Life Sciences, Key Laboratory of Animal Resistance Biology of Shandong Province, Key Laboratory of Molecular and Nano Probes of the Ministry of Education, Shandong Normal University , Jinan, China.
Cell Discov. 2016 Oct 4;2:16033. doi: 10.1038/celldisc.2016.33. eCollection 2016.
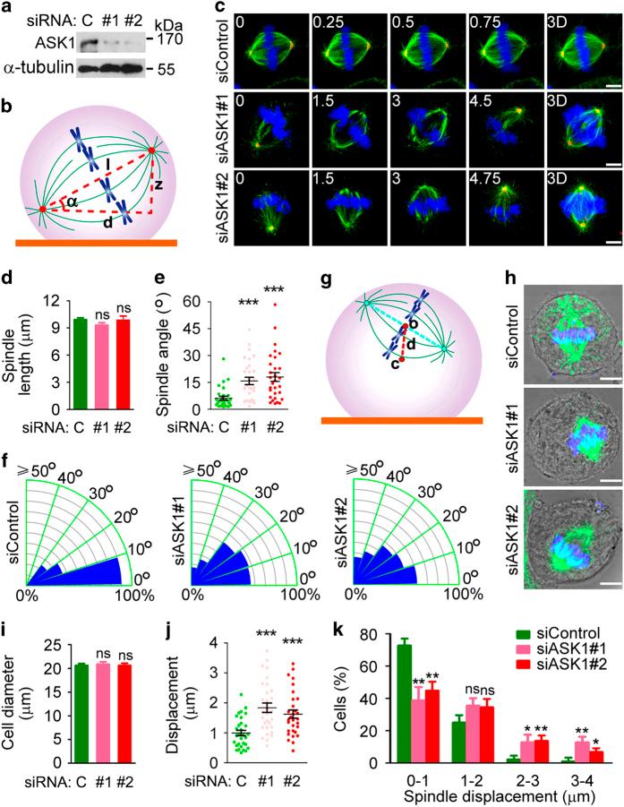
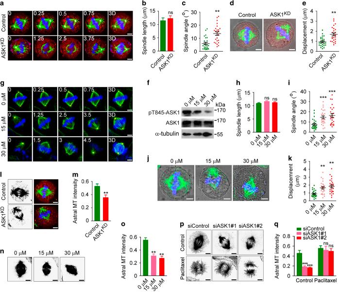
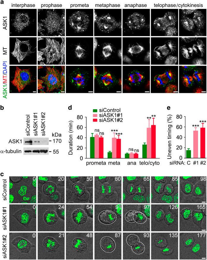
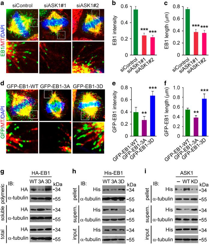
Orientation and positioning of the mitotic spindle are involved in dictating cell division axis and cleavage site, and play important roles in cell fate determination and tissue morphogenesis. However, how spindle movement is controlled to achieve a defined alignment within the dividing cell is not fully understood. Here, we describe an unexpected role for apoptosis signal-regulating kinase 1 (ASK1) in regulating spindle behavior. We find that ASK1 is required for proper mitotic progression and daughter cell adhesion to the substratum. ASK1 interacts with end-binding protein 1 (EB1) and phosphorylates EB1 at serine 40, threonine 154 and threonine 206, enhancing its binding to the plus ends of astral microtubules. Consequently, astral microtubules are stabilized and therefore capable of mediating spindle interaction with the cell cortex, a requirement for spindle movement. These findings reveal a previously undiscovered function of ASK1 in cell division by regulating spindle orientation and positioning, and point to the importance of protein phosphorylation in the regulation of spindle behavior.
有丝分裂纺锤体的定向和定位参与决定细胞分裂轴和分裂位点,并在细胞命运决定和组织形态发生中发挥重要作用。然而,纺锤体运动是如何被控制以在分裂细胞内实现特定排列的,目前尚未完全清楚。在此,我们描述了凋亡信号调节激酶1(ASK1)在调节纺锤体行为中的一个意想不到的作用。我们发现ASK1是正常有丝分裂进程以及子细胞与基质黏附所必需的。ASK1与末端结合蛋白1(EB1)相互作用,并在丝氨酸40、苏氨酸154和苏氨酸206位点磷酸化EB1,增强其与星体微管正端的结合。因此,星体微管得以稳定,从而能够介导纺锤体与细胞皮层的相互作用,这是纺锤体运动的一个必要条件。这些发现揭示了ASK1在细胞分裂中通过调节纺锤体定向和定位的一个先前未被发现的功能,并指出了蛋白质磷酸化在纺锤体行为调节中的重要性。