Suppr超能文献

定向进化揭示了意想不到的上位性相互作用,这些相互作用改变了代谢调控,并使酿酒酵母能够利用厌氧木糖。

Directed Evolution Reveals Unexpected Epistatic Interactions That Alter Metabolic Regulation and Enable Anaerobic Xylose Use by Saccharomyces cerevisiae.

作者信息

Sato Trey K, Tremaine Mary, Parreiras Lucas S, Hebert Alexander S, Myers Kevin S, Higbee Alan J, Sardi Maria, McIlwain Sean J, Ong Irene M, Breuer Rebecca J, Avanasi Narasimhan Ragothaman, McGee Mick A, Dickinson Quinn, La Reau Alex, Xie Dan, Tian Mingyuan, Reed Jennifer L, Zhang Yaoping, Coon Joshua J, Hittinger Chris Todd, Gasch Audrey P, Landick Robert

机构信息

DOE Great Lakes Bioenergy Research Center, University of Wisconsin-Madison, Madison, Wisconsin, United States of America.

Genome Center of Wisconsin, University of Wisconsin-Madison, Madison, Wisconsin, United States of America.

出版信息

PLoS Genet. 2016 Oct 14;12(10):e1006372. doi: 10.1371/journal.pgen.1006372. eCollection 2016 Oct.

Abstract

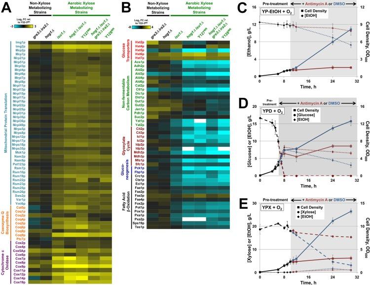
The inability of native Saccharomyces cerevisiae to convert xylose from plant biomass into biofuels remains a major challenge for the production of renewable bioenergy. Despite extensive knowledge of the regulatory networks controlling carbon metabolism in yeast, little is known about how to reprogram S. cerevisiae to ferment xylose at rates comparable to glucose. Here we combined genome sequencing, proteomic profiling, and metabolomic analyses to identify and characterize the responsible mutations in a series of evolved strains capable of metabolizing xylose aerobically or anaerobically. We report that rapid xylose conversion by engineered and evolved S. cerevisiae strains depends upon epistatic interactions among genes encoding a xylose reductase (GRE3), a component of MAP Kinase (MAPK) signaling (HOG1), a regulator of Protein Kinase A (PKA) signaling (IRA2), and a scaffolding protein for mitochondrial iron-sulfur (Fe-S) cluster biogenesis (ISU1). Interestingly, the mutation in IRA2 only impacted anaerobic xylose consumption and required the loss of ISU1 function, indicating a previously unknown connection between PKA signaling, Fe-S cluster biogenesis, and anaerobiosis. Proteomic and metabolomic comparisons revealed that the xylose-metabolizing mutant strains exhibit altered metabolic pathways relative to the parental strain when grown in xylose. Further analyses revealed that interacting mutations in HOG1 and ISU1 unexpectedly elevated mitochondrial respiratory proteins and enabled rapid aerobic respiration of xylose and other non-fermentable carbon substrates. Our findings suggest a surprising connection between Fe-S cluster biogenesis and signaling that facilitates aerobic respiration and anaerobic fermentation of xylose, underscoring how much remains unknown about the eukaryotic signaling systems that regulate carbon metabolism.

摘要

酿酒酵母无法将植物生物质中的木糖转化为生物燃料,这仍然是可再生生物能源生产面临的一项重大挑战。尽管人们对控制酵母碳代谢的调控网络已有广泛了解,但对于如何对酿酒酵母进行重新编程,使其以与葡萄糖相当的速率发酵木糖,却知之甚少。在此,我们结合了基因组测序、蛋白质组分析和代谢组分析,以鉴定和表征一系列能够有氧或无氧代谢木糖的进化菌株中的相关突变。我们报告称,经过工程改造和进化的酿酒酵母菌株能够快速转化木糖,这取决于编码木糖还原酶(GRE3)、丝裂原活化蛋白激酶(MAPK)信号通路的一个组分(HOG1)、蛋白激酶A(PKA)信号通路的一个调节因子(IRA2)以及线粒体铁硫(Fe-S)簇生物合成的一个支架蛋白(ISU1)的基因之间的上位相互作用。有趣的是,IRA2中的突变仅影响厌氧条件下的木糖消耗,并且需要ISU1功能的丧失,这表明PKA信号通路、Fe-S簇生物合成和无氧呼吸之间存在此前未知的联系。蛋白质组和代谢组比较显示,与亲本菌株相比,木糖代谢突变菌株在木糖中生长时表现出代谢途径的改变。进一步分析表明,HOG1和ISU1中的相互作用突变意外地提高了线粒体呼吸蛋白的水平,并使木糖和其他非发酵性碳底物能够快速进行有氧呼吸。我们的研究结果表明,Fe-S簇生物合成与信号传导之间存在惊人的联系,这促进了木糖的有氧呼吸和厌氧发酵,凸显了调控碳代谢的真核信号系统仍有多少未知之处。

https://cdn.ncbi.nlm.nih.gov/pmc/blobs/709b/5065143/ee98e6a1226d/pgen.1006372.g001.jpg

文献AI研究员

20分钟写一篇综述,助力文献阅读效率提升50倍。

立即体验

用中文搜PubMed

大模型驱动的PubMed中文搜索引擎

马上搜索

文档翻译

学术文献翻译模型,支持多种主流文档格式。

立即体验