Suppr超能文献

通过 3D 直接激光写入快速制作聚合物纳米柱以控制细胞行为。

Rapid Prototyping of Polymeric Nanopillars by 3D Direct Laser Writing for Controlling Cell Behavior.

机构信息

Bionanotechnology and Nanomedicine Laboratory, Department of Chemistry and Nano-science Center, University of Copenhagen, Universitetsparken 5, DK-2100, Copenhagen, Denmark.

Institut de Science des Matériaux de Mulhouse (IS2M), CNRS - UMR 7361, Université de Haute Alsace, 15 rue Jean Starcky, Mulhouse, France.

出版信息

Sci Rep. 2017 Aug 23;7(1):9247. doi: 10.1038/s41598-017-09208-y.

Abstract

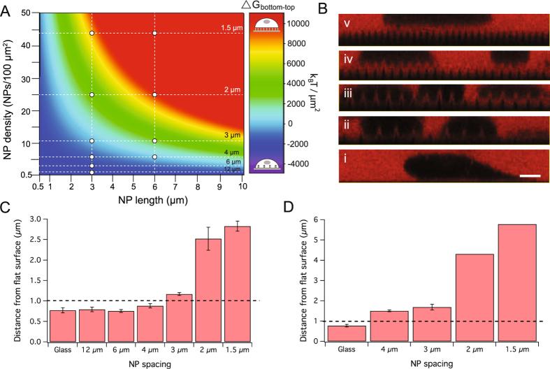
Mammalian cells have been widely shown to respond to nano- and microtopography that mimics the extracellular matrix. Synthetic nano- and micron-sized structures are therefore of great interest in the field of tissue engineering, where polymers are particularly attractive due to excellent biocompatibility and versatile fabrication methods. Ordered arrays of polymeric pillars provide a controlled topographical environment to study and manipulate cells, but processing methods are typically either optimized for the nano- or microscale. Here, we demonstrate polymeric nanopillar (NP) fabrication using 3D direct laser writing (3D DLW), which offers a rapid prototyping across both size regimes. The NPs are interfaced with NIH3T3 cells and the effect of tuning geometrical parameters of the NP array is investigated. Cells are found to adhere on a wide range of geometries, but the interface depends on NP density and length. The Cell Interface with Nanostructure Arrays (CINA) model is successfully extended to predict the type of interface formed on different NP geometries, which is found to correlate with the efficiency of cell alignment along the NPs. The combination of the CINA model with the highly versatile 3D DLW fabrication thus holds the promise of improved design of polymeric NP arrays for controlling cell growth.

摘要

哺乳动物细胞已被广泛证明会对模仿细胞外基质的纳米和微观形貌做出反应。因此,在组织工程领域,合成的纳米和微米级结构非常有趣,因为它们具有出色的生物相容性和多样化的制造方法。聚合物有序排列的柱子为研究和操纵细胞提供了一个可控的形貌环境,但加工方法通常要么针对纳米级,要么针对微尺度进行优化。在这里,我们使用 3D 直接激光写入(3D DLW)演示了聚合物纳米柱(NP)的制造,该方法在两个尺寸范围内都提供了快速原型制作。将 NPs 与 NIH3T3 细胞接口,并研究了 NP 阵列几何参数的调整效果。结果发现,细胞可以在广泛的几何形状上附着,但界面取决于 NP 的密度和长度。纳米结构阵列的细胞界面(CINA)模型成功扩展,以预测不同 NP 几何形状上形成的界面类型,这与细胞沿着 NP 排列的效率相关。CINA 模型与高度通用的 3D DLW 制造相结合,有望改善用于控制细胞生长的聚合物 NP 阵列的设计。

https://cdn.ncbi.nlm.nih.gov/pmc/blobs/53da/5569057/c97270bd930d/41598_2017_9208_Fig1_HTML.jpg

文献检索

告别复杂PubMed语法,用中文像聊天一样搜索,搜遍4000万医学文献。AI智能推荐,让科研检索更轻松。

立即免费搜索

文件翻译

保留排版,准确专业,支持PDF/Word/PPT等文件格式,支持 12+语言互译。

免费翻译文档

深度研究

AI帮你快速写综述,25分钟生成高质量综述,智能提取关键信息,辅助科研写作。

立即免费体验