Department of Molecular Physiology and Biophysics, Baylor College of Medicine, Houston, United States.
Department of Biomedical Engineering, University of Houston, Houston, United States.
Elife. 2018 Jan 30;7:e31732. doi: 10.7554/eLife.31732.
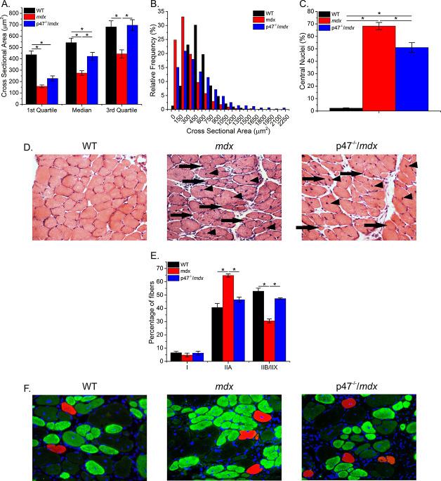
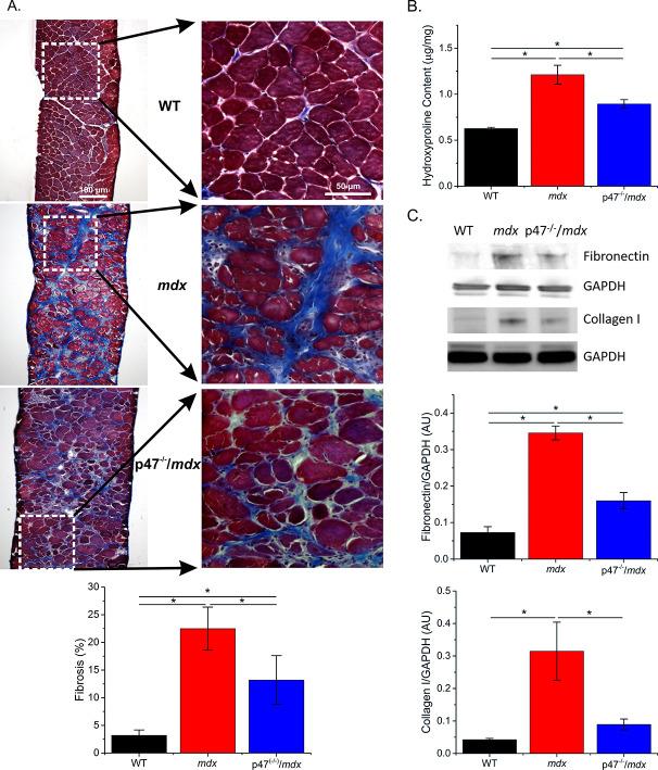
Skeletal muscle from mice is characterized by increased Nox2 ROS, altered microtubule network, increased muscle stiffness, and decreased muscle/respiratory function. While microtubule de-tyrosination has been suggested to increase stiffness and Nox2 ROS production in isolated single myofibers, its role in altering tissue stiffness and muscle function has not been established. Because Nox2 ROS production is upregulated prior to microtubule network alterations and ROS affect microtubule formation, we investigated the role of Nox2 ROS in diaphragm tissue microtubule organization, stiffness and muscle/respiratory function. Eliminating Nox2 ROS prevents microtubule disorganization and reduces fibrosis and muscle stiffness in diaphragm. Fibrosis accounts for the majority of variance in diaphragm stiffness and decreased function, implicating altered extracellular matrix and not microtubule de-tyrosination as a modulator of diaphragm tissue function. Ultimately, inhibiting Nox2 ROS production increased force and respiratory function in dystrophic diaphragm, establishing Nox2 as a potential therapeutic target in Duchenne muscular dystrophy.
从 小鼠中提取的骨骼肌表现为 Nox2 ROS 增加、微管网络改变、肌肉僵硬增加和肌肉/呼吸功能下降。虽然微管去酪氨酸化已被认为会增加分离的单个肌纤维的僵硬和 Nox2 ROS 产生,但它在改变组织僵硬和肌肉功能方面的作用尚未确定。由于 Nox2 ROS 的产生在微管网络改变之前上调,并且 ROS 影响微管形成,因此我们研究了 Nox2 ROS 在膈肌组织微管组织、僵硬和肌肉/呼吸功能中的作用。消除 Nox2 ROS 可防止微管解聚,并减少膈肌中的纤维化和肌肉僵硬。纤维化占膈肌僵硬和功能下降的大部分差异,表明细胞外基质的改变而不是微管去酪氨酸化是膈肌组织功能的调节剂。最终,抑制 Nox2 ROS 的产生增加了营养不良性膈肌的力量和呼吸功能,确立了 Nox2 作为杜氏肌营养不良症的潜在治疗靶点。