• 文献检索
  • 文档翻译
  • 深度研究
  • 学术资讯
  • Suppr Zotero 插件Zotero 插件
  • 邀请有礼
  • 套餐&价格
  • 历史记录
应用&插件
Suppr Zotero 插件Zotero 插件浏览器插件Mac 客户端Windows 客户端微信小程序
定价
高级版会员购买积分包购买API积分包
服务
文献检索文档翻译深度研究API 文档MCP 服务
关于我们
关于 Suppr公司介绍联系我们用户协议隐私条款
关注我们

Suppr 超能文献

核心技术专利:CN118964589B侵权必究
粤ICP备2023148730 号-1Suppr @ 2026

文献检索

告别复杂PubMed语法,用中文像聊天一样搜索,搜遍4000万医学文献。AI智能推荐,让科研检索更轻松。

立即免费搜索

文件翻译

保留排版,准确专业,支持PDF/Word/PPT等文件格式,支持 12+语言互译。

免费翻译文档

深度研究

AI帮你快速写综述,25分钟生成高质量综述,智能提取关键信息,辅助科研写作。

立即免费体验

雷沙吉兰和艾地苯醌通过Lin28-let-7-Dicer途径对视网膜缺血再灌注损伤的协同神经保护作用。

Synergistic neuroprotective effect of rasagiline and idebenone against retinal ischemia-reperfusion injury via the Lin28-let-7-Dicer pathway.

作者信息

Lei Dawei, Shao Zhengbo, Zhou Xinrong, Yuan Huiping

机构信息

Department of Ophthalmology, Second Affiliated Hospital of Harbin Medical University, Harbin 150086, China.

出版信息

Oncotarget. 2018 Jan 30;9(15):12137-12153. doi: 10.18632/oncotarget.24343. eCollection 2018 Feb 23.

DOI:10.18632/oncotarget.24343
PMID:29552298
原文链接:https://pmc.ncbi.nlm.nih.gov/articles/PMC5844734/
Abstract

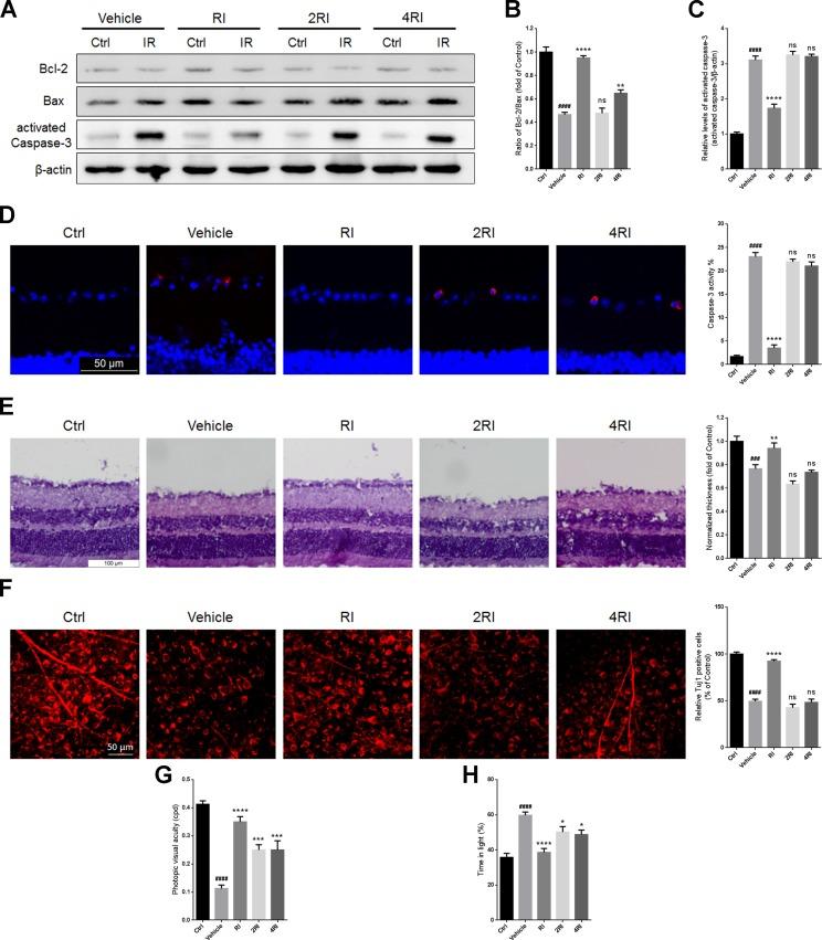
Retinal ischemia-reperfusion (RIR) injury causes neuronal degeneration and initiates various optic nerve diseases. This study aimed to investigate the synergistic neuroprotective effect of rasagiline and idebenone against RIR injury. A combination of rasagiline and idebenone was administered intraperitoneally immediately after establishment of the RIR model. Treatment with the combination of the two drugs resulted in a significant restoration of retinal thickness and retinal ganglion cells. Apoptosis of cells in ganglion cell layers was also ameliorated, suggesting that the effect of the two drugs was synergistic and the expression of brain-derived neurotrophic factor increased. Furthermore, idebenone and rasagiline induced the expression of Lin28A and Lin28B, respectively, which resulted in a reduced expression of microRNAs in the let-7 family and an increased protein output of Dicer. The data obtained from gene overexpression and knockdown experiments indicated that let-7 and Dicer were necessary for the synergistic neuroprotective effect of the two drugs. Our findings suggested that combination therapy with rasagiline and idebenone produced a synergistic effect that ameliorated RIR injury and restored visual function. In addition, the combined treatment provided neuroprotection via enhancement of the selective regulation of let-7 by Lin28A/B. These findings implied that a treatment with the combination of rasagiline and idebenone is a feasible treatment option for optic nerve diseases.

摘要

视网膜缺血再灌注(RIR)损伤会导致神经元变性,并引发各种视神经疾病。本研究旨在探讨雷沙吉兰和艾地苯醌对RIR损伤的协同神经保护作用。在建立RIR模型后立即腹腔注射雷沙吉兰和艾地苯醌的组合。两种药物联合治疗导致视网膜厚度和视网膜神经节细胞显著恢复。神经节细胞层细胞的凋亡也得到改善,表明两种药物的作用具有协同性,且脑源性神经营养因子的表达增加。此外,艾地苯醌和雷沙吉兰分别诱导Lin28A和Lin28B的表达,这导致let-7家族微小RNA的表达减少以及Dicer的蛋白质产量增加。基因过表达和敲低实验获得的数据表明,let-7和Dicer是两种药物协同神经保护作用所必需的。我们的研究结果表明,雷沙吉兰和艾地苯醌联合治疗产生了协同效应,改善了RIR损伤并恢复了视觉功能。此外,联合治疗通过增强Lin28A/B对let-7的选择性调控提供神经保护。这些发现意味着雷沙吉兰和艾地苯醌联合治疗是视神经疾病的一种可行治疗选择。

https://cdn.ncbi.nlm.nih.gov/pmc/blobs/09c3/5844734/fbeb8dfa35a3/oncotarget-09-12137-g009.jpg
https://cdn.ncbi.nlm.nih.gov/pmc/blobs/09c3/5844734/8cdf406761c5/oncotarget-09-12137-g001.jpg
https://cdn.ncbi.nlm.nih.gov/pmc/blobs/09c3/5844734/0595efcda113/oncotarget-09-12137-g002.jpg
https://cdn.ncbi.nlm.nih.gov/pmc/blobs/09c3/5844734/b3998ebe169f/oncotarget-09-12137-g003.jpg
https://cdn.ncbi.nlm.nih.gov/pmc/blobs/09c3/5844734/aec3a0115fa4/oncotarget-09-12137-g004.jpg
https://cdn.ncbi.nlm.nih.gov/pmc/blobs/09c3/5844734/aa303f2872a1/oncotarget-09-12137-g005.jpg
https://cdn.ncbi.nlm.nih.gov/pmc/blobs/09c3/5844734/20bdaa2d633f/oncotarget-09-12137-g006.jpg
https://cdn.ncbi.nlm.nih.gov/pmc/blobs/09c3/5844734/39b161af9936/oncotarget-09-12137-g007.jpg
https://cdn.ncbi.nlm.nih.gov/pmc/blobs/09c3/5844734/95ec1f485130/oncotarget-09-12137-g008.jpg
https://cdn.ncbi.nlm.nih.gov/pmc/blobs/09c3/5844734/fbeb8dfa35a3/oncotarget-09-12137-g009.jpg
https://cdn.ncbi.nlm.nih.gov/pmc/blobs/09c3/5844734/8cdf406761c5/oncotarget-09-12137-g001.jpg
https://cdn.ncbi.nlm.nih.gov/pmc/blobs/09c3/5844734/0595efcda113/oncotarget-09-12137-g002.jpg
https://cdn.ncbi.nlm.nih.gov/pmc/blobs/09c3/5844734/b3998ebe169f/oncotarget-09-12137-g003.jpg
https://cdn.ncbi.nlm.nih.gov/pmc/blobs/09c3/5844734/aec3a0115fa4/oncotarget-09-12137-g004.jpg
https://cdn.ncbi.nlm.nih.gov/pmc/blobs/09c3/5844734/aa303f2872a1/oncotarget-09-12137-g005.jpg
https://cdn.ncbi.nlm.nih.gov/pmc/blobs/09c3/5844734/20bdaa2d633f/oncotarget-09-12137-g006.jpg
https://cdn.ncbi.nlm.nih.gov/pmc/blobs/09c3/5844734/39b161af9936/oncotarget-09-12137-g007.jpg
https://cdn.ncbi.nlm.nih.gov/pmc/blobs/09c3/5844734/95ec1f485130/oncotarget-09-12137-g008.jpg
https://cdn.ncbi.nlm.nih.gov/pmc/blobs/09c3/5844734/fbeb8dfa35a3/oncotarget-09-12137-g009.jpg

相似文献

1
Synergistic neuroprotective effect of rasagiline and idebenone against retinal ischemia-reperfusion injury via the Lin28-let-7-Dicer pathway.雷沙吉兰和艾地苯醌通过Lin28-let-7-Dicer途径对视网膜缺血再灌注损伤的协同神经保护作用。
Oncotarget. 2018 Jan 30;9(15):12137-12153. doi: 10.18632/oncotarget.24343. eCollection 2018 Feb 23.
2
Nerve growth factor protects retinal ganglion cells against injury induced by retinal ischemia-reperfusion in rats.神经生长因子可保护大鼠视网膜神经节细胞免受视网膜缺血再灌注诱导的损伤。
Growth Factors. 2015 Apr;33(2):149-59. doi: 10.3109/08977194.2015.1010642. Epub 2015 Feb 24.
3
Neuropharmacological, neuroprotective and amyloid precursor processing properties of selective MAO-B inhibitor antiparkinsonian drug, rasagiline.选择性单胺氧化酶B抑制剂抗帕金森病药物雷沙吉兰的神经药理学、神经保护及淀粉样前体蛋白加工特性
Drugs Today (Barc). 2005 Jun;41(6):369-91. doi: 10.1358/dot.2005.41.6.893613.
4
Melatonin Alleviates Retinal Ischemia-Reperfusion Injury by Inhibiting p53-Mediated Ferroptosis.褪黑素通过抑制p53介导的铁死亡减轻视网膜缺血再灌注损伤。
Antioxidants (Basel). 2023 May 29;12(6):1173. doi: 10.3390/antiox12061173.
5
Lin28a is dormant, functional, and dispensable during mouse oocyte-to-embryo transition.Lin28a在小鼠卵母细胞向胚胎转变过程中处于休眠、功能性且非必需状态。
Biol Reprod. 2014 Jun;90(6):131. doi: 10.1095/biolreprod.114.118703. Epub 2014 May 14.
6
In vitro and in vivo neuroprotective effects of cJun N-terminal kinase inhibitors on retinal ganglion cells.cJun氨基末端激酶抑制剂对视网膜神经节细胞的体外和体内神经保护作用。
Mol Neurodegener. 2016 Apr 21;11:30. doi: 10.1186/s13024-016-0093-4.
7
Neuroprotective role of Nrf2 for retinal ganglion cells in ischemia-reperfusion.Nrf2对视网膜神经节细胞在缺血再灌注中的神经保护作用。
J Neurochem. 2015 Apr;133(2):233-41. doi: 10.1111/jnc.13064. Epub 2015 Mar 4.
8
Sex-specific regulation of weight and puberty by the Lin28/let-7 axis.Lin28/let-7轴对体重和青春期的性别特异性调控。
J Endocrinol. 2016 Mar;228(3):179-91. doi: 10.1530/JOE-15-0360. Epub 2015 Dec 23.
9
[Retinal neuronal cell death: molecular mechanism and neuroprotection].[视网膜神经元细胞死亡:分子机制与神经保护]
Nippon Ganka Gakkai Zasshi. 2001 Dec;105(12):884-902.
10
Mechanism of neuroprotective action of the anti-Parkinson drug rasagiline and its derivatives.抗帕金森病药物雷沙吉兰及其衍生物的神经保护作用机制。
Brain Res Brain Res Rev. 2005 Apr;48(2):379-87. doi: 10.1016/j.brainresrev.2004.12.027.

引用本文的文献

1
Chitosan-Rapamycin Carbon Dots Alleviate Glaucomatous Retinal Injury by Inducing Autophagy to Promote M2 Microglial Polarization.壳聚糖-雷帕霉素碳点通过诱导自噬促进 M2 小胶质细胞极化来减轻青光眼性视网膜损伤。
Int J Nanomedicine. 2024 Mar 6;19:2265-2284. doi: 10.2147/IJN.S440025. eCollection 2024.
2
Genetic variants affecting NQO1 protein levels impact the efficacy of idebenone treatment in Leber hereditary optic neuropathy.影响 NQO1 蛋白水平的遗传变异影响 idebenone 治疗莱伯遗传性视神经病变的疗效。
Cell Rep Med. 2024 Feb 20;5(2):101383. doi: 10.1016/j.xcrm.2023.101383. Epub 2024 Jan 24.
3
LIN28A attenuates high glucose-induced retinal pigmented epithelium injury through activating SIRT1-dependent autophagy.

本文引用的文献

1
Putative protective role of lutein and zeaxanthin in diabetic retinopathy.叶黄素和玉米黄质在糖尿病视网膜病变中的潜在保护作用。
Br J Ophthalmol. 2017 May;101(5):551-558. doi: 10.1136/bjophthalmol-2016-309814. Epub 2017 Feb 23.
2
Improvement of Huangqi Decoction on Endothelial Dysfunction in 5/6 Nephrectomized Rats.黄芪汤对5/6肾切除大鼠内皮功能障碍的改善作用
Cell Physiol Biochem. 2016;40(6):1354-1366. doi: 10.1159/000453188. Epub 2016 Dec 19.
3
The Vigabatrin Induced Retinal Toxicity is Associated with Photopic Exposure and Taurine Deficiency: An In Vivo Study.
LIN28A通过激活SIRT1依赖性自噬减轻高糖诱导的视网膜色素上皮损伤。
Int J Ophthalmol. 2023 Sep 18;16(9):1465-1474. doi: 10.18240/ijo.2023.09.13. eCollection 2023.
4
Multiple types of programmed necrosis such as necroptosis, pyroptosis, oxytosis/ferroptosis, and parthanatos contribute simultaneously to retinal damage after ischemia-reperfusion.多种类型的程序性细胞坏死,如坏死性凋亡、细胞焦亡、氧化应激/铁死亡和 PARthanatos,在缺血再灌注后同时导致视网膜损伤。
Sci Rep. 2022 Oct 13;12(1):17152. doi: 10.1038/s41598-022-22140-0.
5
Inherited Retinal Dystrophies: Role of Oxidative Stress and Inflammation in Their Physiopathology and Therapeutic Implications.遗传性视网膜营养不良:氧化应激和炎症在其病理生理学中的作用及治疗意义
Antioxidants (Basel). 2022 May 30;11(6):1086. doi: 10.3390/antiox11061086.
6
LIN28A: A multifunctional versatile molecule with future therapeutic potential.LIN28A:一种具有未来治疗潜力的多功能分子。
World J Biol Chem. 2022 Mar 27;13(2):35-46. doi: 10.4331/wjbc.v13.i2.35.
7
Bioactivity Profiles of Cytoprotective Short-Chain Quinones.细胞保护短链醌的生物活性谱。
Molecules. 2021 Mar 4;26(5):1382. doi: 10.3390/molecules26051382.
8
The E50K optineurin mutation impacts autophagy-mediated degradation of TDP-43 and leads to RGC apoptosis in vivo and in vitro.E50K 视紫质神经元蛋白突变影响自噬介导的 TDP-43 降解,并在体内和体外导致视网膜神经节细胞凋亡。
Cell Death Discov. 2021 Mar 15;7(1):49. doi: 10.1038/s41420-021-00432-0.
9
Thermo-Responsive PLGA-PEG-PLGA Hydrogels as Novel Injectable Platforms for Neuroprotective Combined Therapies in the Treatment of Retinal Degenerative Diseases.热响应性聚乳酸-羟基乙酸共聚物-聚乙二醇-聚乳酸-羟基乙酸共聚物水凝胶作为视网膜退行性疾病治疗中神经保护联合疗法的新型可注射平台
Pharmaceutics. 2021 Feb 7;13(2):234. doi: 10.3390/pharmaceutics13020234.
10
Novel Short-Chain Quinones to Treat Vision Loss in a Rat Model of Diabetic Retinopathy.用于治疗糖尿病性视网膜病变大鼠模型视力丧失的新型短链醌类化合物。
Int J Mol Sci. 2021 Jan 20;22(3):1016. doi: 10.3390/ijms22031016.
氨己烯酸诱导的视网膜毒性与明视觉暴露和牛磺酸缺乏有关:一项体内研究。
Cell Physiol Biochem. 2016;40(5):831-846. doi: 10.1159/000453143. Epub 2016 Dec 7.
4
Wogonin prevents TLR4-NF-κB-medicated neuro-inflammation and improves retinal ganglion cells survival in retina after optic nerve crush.汉黄芩素可预防TLR4-NF-κB介导的神经炎症,并改善视神经挤压后视网膜中视网膜神经节细胞的存活。
Oncotarget. 2016 Nov 8;7(45):72503-72517. doi: 10.18632/oncotarget.12700.
5
Effect of alpha lipoic acid on retinal ganglion cell survival in an optic nerve crush model.α-硫辛酸对视神经挤压模型中视网膜神经节细胞存活的影响。
Mol Vis. 2016 Sep 23;22:1122-1136. eCollection 2016.
6
Lin28B promotes Müller glial cell de-differentiation and proliferation in the regenerative rat retinas.Lin28B促进再生大鼠视网膜中 Müller 胶质细胞去分化和增殖。
Oncotarget. 2016 Aug 2;7(31):49368-49383. doi: 10.18632/oncotarget.10343.
7
Ultra-wide-field imaging in diabetic retinopathy; an overview.糖尿病视网膜病变中的超广角成像;综述
J Curr Ophthalmol. 2016 Apr 30;28(2):57-60. doi: 10.1016/j.joco.2016.04.001. eCollection 2016 Jun.
8
Early retinal inflammatory biomarkers in the middle cerebral artery occlusion model of ischemic stroke.缺血性脑卒中大脑中动脉闭塞模型中的早期视网膜炎症生物标志物。
Mol Vis. 2016 Jun 4;22:575-88. eCollection 2016.
9
Role of Dicer and the miRNA system in neuronal plasticity and brain function.Dicer与微小RNA系统在神经元可塑性和脑功能中的作用。
Neurobiol Learn Mem. 2016 Nov;135:3-12. doi: 10.1016/j.nlm.2016.05.001. Epub 2016 May 6.
10
Let-7a gene knockdown protects against cerebral ischemia/reperfusion injury.Let-7a基因敲低可预防脑缺血/再灌注损伤。
Neural Regen Res. 2016 Feb;11(2):262-9. doi: 10.4103/1673-5374.177734.