Suppr超能文献

人脂肪间充质干细胞异种移植物通过分泌白细胞介素-6 激活 M2 巨噬细胞,负责修复受损的肌肉组织。

Human ADSC xenograft through IL-6 secretion activates M2 macrophages responsible for the repair of damaged muscle tissue.

机构信息

Center for Translational Research and Molecular Biology of Cancer, Maria Sklodowska-Curie Institute - Oncology Center, Gliwice Branch, Wybrzeże Armii Krajowej 15 Street, 44-101, Gliwice, Poland.

Department of Organic Chemistry, Biochemistry and Biotechnology, Silesian University of Technology, Księdza Marcina Strzody 9 Street, 44-100, Gliwice, Poland.

出版信息

Stem Cell Res Ther. 2019 Mar 13;10(1):93. doi: 10.1186/s13287-019-1188-y.

Abstract

BACKGROUND

Adipose-derived mesenchymal stromal cells (ADSCs) are multipotent stromal cells. The cells secrete a number of cytokines and growth factors and show immunoregulatory and proangiogenic properties. Their properties may be used to repair damaged tissues. The aim of our work is to explain the muscle damage repair mechanism with the utilization of the human adipose-derived mesenchymal stromal cells (hADSCs).

METHODS

For the hADSCs isolation, we used the subcutaneous adipose tissue collected during the surgery. The murine hind limb ischemia was used as a model. The unilateral femoral artery ligation was performed on 10-12-week-old male C57BL/6NCrl and NOD SCID mice. The mice received PBS (controls) or 1 × 10 hADSCs. One, 3, 7, 14 and 21 days after the surgery, we collected the gastrocnemius muscles for the immunohistochemical analysis. The results were analyzed with relevant tests using the Statistica software.

RESULTS

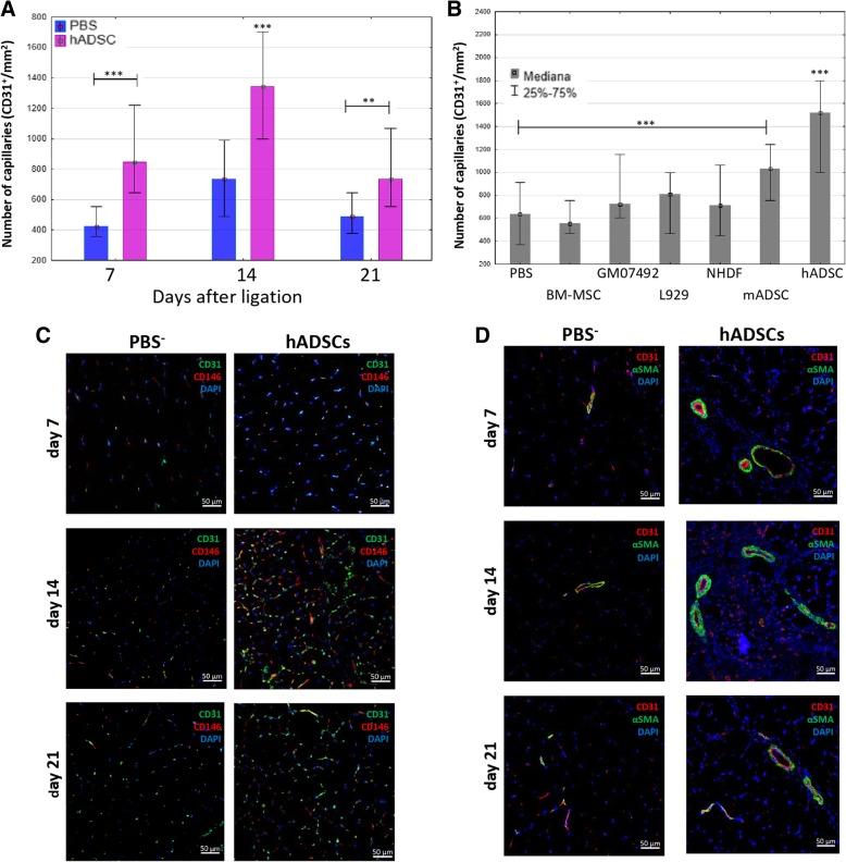
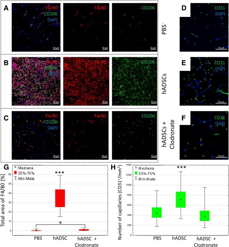
The retention time of hADSCs in the limb lasted about 14 days. In the mice receiving hADSCs, the improvement in the functionality of the damaged limb occurred faster than in the control mice. More new blood vessels were formed in the limbs of the mice receiving hADSCs than in limbs of the control mice. hADSCs also increased the infiltration of the macrophages with the M2 phenotype (7-AAD/CD45/F4/80/CD206) into the ischemic limbs. hADSCs introduced into the limb of mice secreted interleukin-6. This cytokine stimulates the emergence of the proangiogenic M2 macrophages, involved, among others, in the repair of a damaged tissue. Both macrophage depletion and IL-6 blockage suppressed the therapeutic effect of hADSCs. In the mice treated with hADSCs and liposomes with clodronate (macrophages depletion), the number of capillaries formed was lower than in the mice treated with hADSCs alone. Administration of hADSCs to the mice that received siltuximab (human IL-6 blocker) did not cause an influx of the M2 macrophages, and the number of capillaries formed was at the level of the control group, as in contrast to the mice that received only the hADSCs.

CONCLUSIONS

The proposed mechanism for the repair of the damaged muscle using hADSCs is based on the activity of IL-6. In our opinion, the cytokine, secreted by the hADSCs, stimulates the M2 macrophages responsible for repairing damaged muscle and forming new blood vessels.

摘要

背景

脂肪间充质基质细胞(ADSCs)是多能基质细胞。这些细胞分泌多种细胞因子和生长因子,并表现出免疫调节和促血管生成特性。它们的特性可用于修复受损组织。我们的工作旨在利用人脂肪间充质基质细胞(hADSCs)来解释肌肉损伤修复机制。

方法

为了分离 hADSCs,我们使用手术过程中收集的皮下脂肪组织。采用鼠后肢缺血模型。在 10-12 周龄雄性 C57BL/6NCrl 和 NOD SCID 小鼠中进行单侧股动脉结扎。小鼠接受 PBS(对照组)或 1×10 hADSCs。手术后 1、3、7、14 和 21 天,收集比目鱼肌进行免疫组织化学分析。使用 Statistica 软件对结果进行相关测试分析。

结果

hADSCs 在肢体中的保留时间约为 14 天。在接受 hADSCs 的小鼠中,受损肢体的功能改善速度快于对照组小鼠。接受 hADSCs 的小鼠肢体中形成的新血管多于对照组小鼠肢体中的新血管。hADSCs 还增加了 M2 表型(7-AAD/CD45/F4/80/CD206)巨噬细胞向缺血肢体的浸润。注入小鼠肢体的 hADSCs 分泌白细胞介素 6。这种细胞因子刺激促血管生成的 M2 巨噬细胞的出现,参与受损组织的修复等。巨噬细胞耗竭和 IL-6 阻断均抑制 hADSCs 的治疗效果。在接受 hADSCs 和氯膦酸盐脂质体(巨噬细胞耗竭)治疗的小鼠中,形成的毛细血管数量低于单独接受 hADSCs 治疗的小鼠。给予接受 siltuximab(人 IL-6 阻断剂)的小鼠 hADSCs 不会引起 M2 巨噬细胞的涌入,并且形成的毛细血管数量与仅接受 hADSCs 的对照组小鼠相当。

结论

使用 hADSCs 修复受损肌肉的提出的机制基于白细胞介素 6 的活性。在我们看来,hADSCs 分泌的细胞因子刺激负责修复受损肌肉和形成新血管的 M2 巨噬细胞。

https://cdn.ncbi.nlm.nih.gov/pmc/blobs/79cf/6417195/a001c521da60/13287_2019_1188_Fig1_HTML.jpg

文献AI研究员

20分钟写一篇综述,助力文献阅读效率提升50倍。

立即体验

用中文搜PubMed

大模型驱动的PubMed中文搜索引擎

马上搜索

文档翻译

学术文献翻译模型,支持多种主流文档格式。

立即体验