Department of Molecular Developmental Biology, Faculty of Science, Radboud Institute for Molecular Life Sciences, Radboud University, Nijmegen 6500 HB, the Netherlands.
Dynamical Cell Systems Team, Division of Cancer Biology, Chester Beatty Laboratories Institute of Cancer Research, 237 Fulham Road, London SW3 6JB, UK.
Stem Cell Reports. 2019 Apr 9;12(4):743-756. doi: 10.1016/j.stemcr.2019.02.006. Epub 2019 Mar 14.
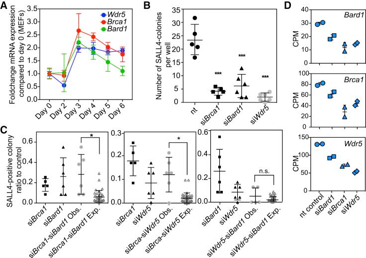
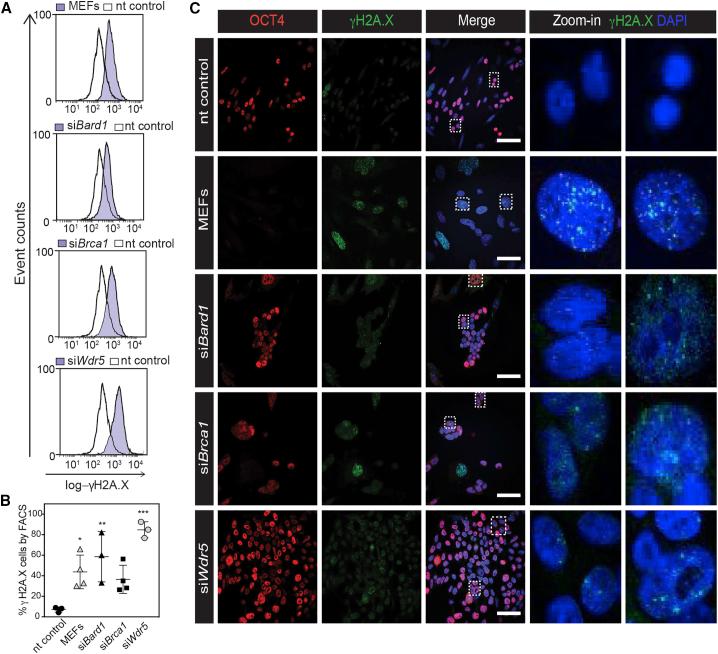
Differentiated cells are epigenetically stable, but can be reprogrammed to pluripotency by expression of the OSKM transcription factors. Despite significant effort, relatively little is known about the cellular requirements for reprogramming and how they affect the properties of induced pluripotent stem cells. We have performed high-content screening with small interfering RNAs targeting 300 chromatin-associated factors and extracted colony-level quantitative features. This revealed five morphological phenotypes in early reprogramming, including one displaying large round colonies exhibiting an early block of reprogramming. Using RNA sequencing, we identified transcriptional changes associated with these phenotypes. Furthermore, double knockdown epistasis experiments revealed that BRCA1, BARD1, and WDR5 functionally interact and are required for the DNA damage response. In addition, the mesenchymal-to-epithelial transition is affected in Brca1, Bard1, and Wdr5 knockdowns. Our data provide a resource of chromatin-associated factors in early reprogramming and underline colony morphology as an important high-dimensional readout for reprogramming quality.
分化细胞在表观遗传上是稳定的,但可以通过表达 OSKM 转录因子重编程为多能性。尽管付出了巨大的努力,但对于重编程的细胞要求以及它们如何影响诱导多能干细胞的特性,我们仍然知之甚少。我们使用针对 300 个染色质相关因子的小干扰 RNA 进行了高内涵筛选,并提取了菌落水平的定量特征。这揭示了早期重编程中的五种形态表型,其中一种表现为大而圆的菌落,表现出早期重编程受阻。通过 RNA 测序,我们鉴定了与这些表型相关的转录变化。此外,双敲低遗传相互作用实验表明,BRCA1、BARD1 和 WDR5 具有功能相互作用,并且是 DNA 损伤反应所必需的。此外,在 Brca1、Bard1 和 Wdr5 敲低中,间充质到上皮的转变受到影响。我们的数据提供了早期重编程中染色质相关因子的资源,并强调了集落形态作为重编程质量的重要高维读出。