• 文献检索
  • 文档翻译
  • 深度研究
  • 学术资讯
  • Suppr Zotero 插件Zotero 插件
  • 邀请有礼
  • 套餐&价格
  • 历史记录
应用&插件
Suppr Zotero 插件Zotero 插件浏览器插件Mac 客户端Windows 客户端微信小程序
定价
高级版会员购买积分包购买API积分包
服务
文献检索文档翻译深度研究API 文档MCP 服务
关于我们
关于 Suppr公司介绍联系我们用户协议隐私条款
关注我们

Suppr 超能文献

核心技术专利:CN118964589B侵权必究
粤ICP备2023148730 号-1Suppr @ 2026

文献检索

告别复杂PubMed语法,用中文像聊天一样搜索,搜遍4000万医学文献。AI智能推荐,让科研检索更轻松。

立即免费搜索

文件翻译

保留排版,准确专业,支持PDF/Word/PPT等文件格式,支持 12+语言互译。

免费翻译文档

深度研究

AI帮你快速写综述,25分钟生成高质量综述,智能提取关键信息,辅助科研写作。

立即免费体验

PKCζ 和 JNK 信号通路调节腮腺辐射诱导的代偿性增殖。

PKCζ and JNK signaling regulate radiation-induced compensatory proliferation in parotid salivary glands.

机构信息

Cancer Biology Graduate Interdisciplinary Program, University of Arizona, Tucson, Arizona, United States of America.

Department of Nutritional Sciences, University of Arizona, Tucson, Arizona, United States of America.

出版信息

PLoS One. 2019 Jul 9;14(7):e0219572. doi: 10.1371/journal.pone.0219572. eCollection 2019.

DOI:10.1371/journal.pone.0219572
PMID:31287841
原文链接:https://pmc.ncbi.nlm.nih.gov/articles/PMC6615637/
Abstract

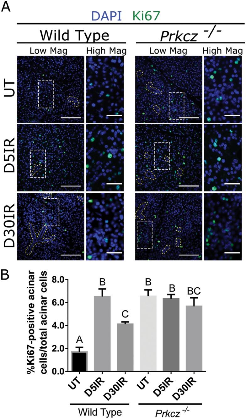
Radiotherapy is a common treatment option for head and neck cancer patients; however, the surrounding healthy salivary glands are often incidentally irradiated during the process. As a result, patients often experience persistent xerostomia and hyposalivation, which deceases their quality of life. Clinically, there is currently no standard of care available to restore salivary function. Repair of epithelial wounds involves cellular proliferation and establishment of polarity in order to regenerate the tissue. This process is partially mediated by protein kinase C zeta (PKCζ), an apical polarity regulator; however, its role following radiation damage is not completely understood. Using an in vivo radiation model, we show a significant decrease in active PKCζ in irradiated murine parotid glands, which correlates with increased proliferation that is sustained through 30 days post-irradiation. Additionally, salivary glands in PKCζ null mice show increased basal proliferation which radiation treatment did not further potentiate. Radiation damage also activates Jun N-terminal kinase (JNK), a proliferation-inducing mitogen-activated protein kinase normally inhibited by PKCζ. In both a PKCζ null mouse model and in primary salivary gland cell cultures treated with a PKCζ inhibitor, there was increased JNK activity and production of downstream proliferative transcripts. Collectively, these findings provide a potential molecular link by which PKCζ suppression following radiation damage promotes JNK activation and radiation-induced compensatory proliferation in the salivary gland.

摘要

放射治疗是头颈部癌症患者的常见治疗选择;然而,在这个过程中,周围健康的唾液腺经常会被意外照射。结果,患者经常会出现持续的口干和唾液分泌减少,从而降低他们的生活质量。临床上,目前还没有可用于恢复唾液功能的标准护理方法。上皮伤口的修复涉及细胞增殖和极性的建立,以再生组织。这个过程部分由蛋白激酶 C ζ(PKCζ)介导,PKCζ 是一种顶端极性调节剂;然而,其在辐射损伤后的作用尚不完全清楚。我们使用体内放射模型表明,在辐射后的小鼠腮腺中,活性 PKCζ 显著减少,这与持续到辐射后 30 天的增殖增加相关。此外,PKCζ 缺失小鼠的唾液腺显示出基础增殖增加,而辐射治疗并没有进一步增强这种增殖。放射损伤还会激活 Jun N-末端激酶(JNK),JNK 是一种增殖诱导的丝裂原激活蛋白激酶,通常被 PKCζ 抑制。在 PKCζ 缺失小鼠模型和用 PKCζ 抑制剂处理的原代唾液腺细胞培养物中,JNK 活性和下游增殖转录物的产生均增加。总之,这些发现提供了一个潜在的分子联系,即放射损伤后 PKCζ 的抑制促进了 JNK 的激活和唾液腺的放射诱导性代偿性增殖。

https://cdn.ncbi.nlm.nih.gov/pmc/blobs/0f1b/6615637/5c550ce4d237/pone.0219572.g005.jpg
https://cdn.ncbi.nlm.nih.gov/pmc/blobs/0f1b/6615637/3e3c23d9421e/pone.0219572.g001.jpg
https://cdn.ncbi.nlm.nih.gov/pmc/blobs/0f1b/6615637/bdc2b78dd235/pone.0219572.g002.jpg
https://cdn.ncbi.nlm.nih.gov/pmc/blobs/0f1b/6615637/4aa31f30b34f/pone.0219572.g003.jpg
https://cdn.ncbi.nlm.nih.gov/pmc/blobs/0f1b/6615637/b0fd96e1c06e/pone.0219572.g004.jpg
https://cdn.ncbi.nlm.nih.gov/pmc/blobs/0f1b/6615637/5c550ce4d237/pone.0219572.g005.jpg
https://cdn.ncbi.nlm.nih.gov/pmc/blobs/0f1b/6615637/3e3c23d9421e/pone.0219572.g001.jpg
https://cdn.ncbi.nlm.nih.gov/pmc/blobs/0f1b/6615637/bdc2b78dd235/pone.0219572.g002.jpg
https://cdn.ncbi.nlm.nih.gov/pmc/blobs/0f1b/6615637/4aa31f30b34f/pone.0219572.g003.jpg
https://cdn.ncbi.nlm.nih.gov/pmc/blobs/0f1b/6615637/b0fd96e1c06e/pone.0219572.g004.jpg
https://cdn.ncbi.nlm.nih.gov/pmc/blobs/0f1b/6615637/5c550ce4d237/pone.0219572.g005.jpg

相似文献

1
PKCζ and JNK signaling regulate radiation-induced compensatory proliferation in parotid salivary glands.PKCζ 和 JNK 信号通路调节腮腺辐射诱导的代偿性增殖。
PLoS One. 2019 Jul 9;14(7):e0219572. doi: 10.1371/journal.pone.0219572. eCollection 2019.
2
Dietary nitrate supplementation prevents radiotherapy-induced xerostomia.膳食硝酸盐补充可预防放疗引起的口干症。
Elife. 2021 Sep 28;10:e70710. doi: 10.7554/eLife.70710.
3
Indomethacin Treatment Post-irradiation Improves Mouse Parotid Salivary Gland Function via Modulation of Prostaglandin E Signaling.照射后使用吲哚美辛治疗通过调节前列腺素E信号改善小鼠腮腺唾液腺功能。
Front Bioeng Biotechnol. 2021 Jul 21;9:697671. doi: 10.3389/fbioe.2021.697671. eCollection 2021.
4
aPKCζ-dependent Repression of Yap is Necessary for Functional Restoration of Irradiated Salivary Glands with IGF-1.aPKCζ 依赖性 Yap 抑制对于 IGF-1 修复辐射唾液腺功能是必需的。
Sci Rep. 2018 Apr 20;8(1):6347. doi: 10.1038/s41598-018-24678-4.
5
Persistent disruption of lateral junctional complexes and actin cytoskeleton in parotid salivary glands following radiation treatment.放射治疗后腮腺唾液腺中侧向连接复合体和肌动蛋白细胞骨架的持续破坏。
Am J Physiol Regul Integr Comp Physiol. 2018 Oct 1;315(4):R656-R667. doi: 10.1152/ajpregu.00388.2017. Epub 2018 Jun 13.
6
The Rapalogue, CCI-779, improves salivary gland function following radiation.雷帕霉素类似物CCI-779可改善放疗后唾液腺功能。
PLoS One. 2014 Dec 1;9(12):e113183. doi: 10.1371/journal.pone.0113183. eCollection 2014.
7
Yap activation in irradiated parotid salivary glands is regulated by ROCK activity.Yap 在放射性腮腺唾液腺中的激活受 ROCK 活性的调节。
PLoS One. 2020 Nov 5;15(11):e0232921. doi: 10.1371/journal.pone.0232921. eCollection 2020.
8
P2X7 receptor deletion suppresses γ-radiation-induced hyposalivation.P2X7 受体缺失可抑制 γ 射线诱导的唾液分泌减少。
Am J Physiol Regul Integr Comp Physiol. 2019 May 1;316(5):R687-R696. doi: 10.1152/ajpregu.00192.2018. Epub 2019 Mar 20.
9
Late activation of stress-activated protein kinases/c-Jun N-terminal kinases triggered by cisplatin-induced DNA damage in repair-defective cells.顺铂诱导修复缺陷细胞 DNA 损伤导致应激激活蛋白激酶/c-Jun N-末端激酶的晚期激活。
J Biol Chem. 2011 Apr 15;286(15):12991-3001. doi: 10.1074/jbc.M110.190645. Epub 2011 Feb 15.
10
Sparing the region of the salivary gland containing stem cells preserves saliva production after radiotherapy for head and neck cancer.保留含有干细胞的唾液腺区域可在头颈部癌放疗后维持唾液分泌。
Sci Transl Med. 2015 Sep 16;7(305):305ra147. doi: 10.1126/scitranslmed.aac4441.

引用本文的文献

1
Chronic Phenotypes Underlying Radiation-Induced Salivary Gland Dysfunction.辐射诱导唾液腺功能障碍的慢性表型。
J Dent Res. 2024 Jul;103(8):778-786. doi: 10.1177/00220345241252396. Epub 2024 May 29.
2
Radiation-induced changes in energy metabolism result in mitochondrial dysfunction in salivary glands.辐射诱导的能量代谢变化导致唾液腺中线粒体功能障碍。
Sci Rep. 2024 Jan 8;14(1):845. doi: 10.1038/s41598-023-50877-9.
3
Metabolomics analysis of pathways underlying radiation-induced salivary gland dysfunction stages.辐射诱导唾液腺功能障碍各阶段相关通路的代谢组学分析。

本文引用的文献

1
Current State of Knowledge on Salivary Gland Cancers.唾液腺癌的当前知识状态
Crit Rev Oncog. 2018;23(3-4):139-151. doi: 10.1615/CritRevOncog.2018027598.
2
Persistent disruption of lateral junctional complexes and actin cytoskeleton in parotid salivary glands following radiation treatment.放射治疗后腮腺唾液腺中侧向连接复合体和肌动蛋白细胞骨架的持续破坏。
Am J Physiol Regul Integr Comp Physiol. 2018 Oct 1;315(4):R656-R667. doi: 10.1152/ajpregu.00388.2017. Epub 2018 Jun 13.
3
aPKCζ-dependent Repression of Yap is Necessary for Functional Restoration of Irradiated Salivary Glands with IGF-1.
PLoS One. 2023 Nov 20;18(11):e0294355. doi: 10.1371/journal.pone.0294355. eCollection 2023.
4
Autologous mesenchymal stem cells offer a new paradigm for salivary gland regeneration.自体间充质干细胞为唾液腺再生提供了新的范例。
Int J Oral Sci. 2023 May 10;15(1):18. doi: 10.1038/s41368-023-00224-5.
5
Salivary gland function, development, and regeneration.唾液腺功能、发育和再生。
Physiol Rev. 2022 Jul 1;102(3):1495-1552. doi: 10.1152/physrev.00015.2021. Epub 2022 Mar 28.
6
900 MHz Radiofrequency Field Induces Mitochondrial Unfolded Protein Response in Mouse Bone Marrow Stem Cells.900MHz 射频场诱导小鼠骨髓基质干细胞线粒体未折叠蛋白反应。
Front Public Health. 2021 Aug 26;9:724239. doi: 10.3389/fpubh.2021.724239. eCollection 2021.
7
Indomethacin Treatment Post-irradiation Improves Mouse Parotid Salivary Gland Function via Modulation of Prostaglandin E Signaling.照射后使用吲哚美辛治疗通过调节前列腺素E信号改善小鼠腮腺唾液腺功能。
Front Bioeng Biotechnol. 2021 Jul 21;9:697671. doi: 10.3389/fbioe.2021.697671. eCollection 2021.
8
Integration of metabolomics and transcriptomics reveals convergent pathways driving radiation-induced salivary gland dysfunction.代谢组学和转录组学的整合揭示了导致放射性唾液腺功能障碍的趋同途径。
Physiol Genomics. 2021 Mar 1;53(3):85-98. doi: 10.1152/physiolgenomics.00127.2020. Epub 2021 Feb 1.
9
Radiation-Induced Salivary Gland Dysfunction: Mechanisms, Therapeutics and Future Directions.辐射诱导的唾液腺功能障碍:机制、治疗方法及未来方向
J Clin Med. 2020 Dec 18;9(12):4095. doi: 10.3390/jcm9124095.
10
Experimental Animal Model Systems for Understanding Salivary Secretory Disorders.用于理解唾液分泌障碍的实验动物模型系统。
Int J Mol Sci. 2020 Nov 10;21(22):8423. doi: 10.3390/ijms21228423.
aPKCζ 依赖性 Yap 抑制对于 IGF-1 修复辐射唾液腺功能是必需的。
Sci Rep. 2018 Apr 20;8(1):6347. doi: 10.1038/s41598-018-24678-4.
4
Head and neck cancer: improving outcomes with a multidisciplinary approach.头颈癌:采用多学科方法改善治疗效果
Cancer Manag Res. 2017 Aug 18;9:363-371. doi: 10.2147/CMAR.S115761. eCollection 2017.
5
Apoptosis and Compensatory Proliferation Signaling Are Coupled by CrkI-Containing Microvesicles.含CrkI的微囊泡将细胞凋亡与代偿性增殖信号联系起来。
Dev Cell. 2017 Jun 19;41(6):674-684.e5. doi: 10.1016/j.devcel.2017.05.014.
6
The effects of X-rays on the proliferation dynamics of cells in the imaginal wing disc ofDrosophila melanogaster.X射线对黑腹果蝇成虫翅盘细胞增殖动力学的影响。
Wilehm Roux Arch Dev Biol. 1977 Jun;183(2):85-100. doi: 10.1007/BF00848779.
7
Disruption of the Cdc42/Par6/aPKC or Dlg/Scrib/Lgl Polarity Complex Promotes Epithelial Proliferation via Overlapping Mechanisms.Cdc42/Par6/aPKC或Dlg/Scrib/Lgl极性复合体的破坏通过重叠机制促进上皮细胞增殖。
PLoS One. 2016 Jul 25;11(7):e0159881. doi: 10.1371/journal.pone.0159881. eCollection 2016.
8
Follow-up in Head and Neck Cancer: Do More Does It Mean Do Better? A Systematic Review and Our Proposal Based on Our Experience.头颈癌的随访:做得更多就意味着做得更好吗?一项系统综述及基于我们经验的建议
Clin Exp Otorhinolaryngol. 2016 Dec;9(4):287-297. doi: 10.21053/ceo.2015.00976. Epub 2016 Jun 25.
9
PKCζ Promotes Breast Cancer Invasion by Regulating Expression of E-cadherin and Zonula Occludens-1 (ZO-1) via NFκB-p65.蛋白激酶Cζ通过核因子κB-p65调节E-钙黏蛋白和闭合蛋白-1(ZO-1)的表达来促进乳腺癌侵袭。
Sci Rep. 2015 Jul 28;5:12520. doi: 10.1038/srep12520.
10
Control of tissue growth by Yap relies on cell density and F-actin in zebrafish fin regeneration.在斑马鱼鳍再生过程中,Yap对组织生长的调控依赖于细胞密度和F-肌动蛋白。
Development. 2015 Aug 15;142(16):2752-63. doi: 10.1242/dev.119701. Epub 2015 Jul 24.