• 文献检索
  • 文档翻译
  • 深度研究
  • 学术资讯
  • Suppr Zotero 插件Zotero 插件
  • 邀请有礼
  • 套餐&价格
  • 历史记录
应用&插件
Suppr Zotero 插件Zotero 插件浏览器插件Mac 客户端Windows 客户端微信小程序
定价
高级版会员购买积分包购买API积分包
服务
文献检索文档翻译深度研究API 文档MCP 服务
关于我们
关于 Suppr公司介绍联系我们用户协议隐私条款
关注我们

Suppr 超能文献

核心技术专利:CN118964589B侵权必究
粤ICP备2023148730 号-1Suppr @ 2026

文献检索

告别复杂PubMed语法,用中文像聊天一样搜索,搜遍4000万医学文献。AI智能推荐,让科研检索更轻松。

立即免费搜索

文件翻译

保留排版,准确专业,支持PDF/Word/PPT等文件格式,支持 12+语言互译。

免费翻译文档

深度研究

AI帮你快速写综述,25分钟生成高质量综述,智能提取关键信息,辅助科研写作。

立即免费体验

运动中的实用补水解决方案。

Practical Hydration Solutions for Sports.

机构信息

Korey Stringer Institute, Department of Kinesiology, University of Connecticut, Storrs, CT 06269, USA.

Faculty of Sport Sciences, Waseda University, Saitama 359-1192, Japan.

出版信息

Nutrients. 2019 Jul 9;11(7):1550. doi: 10.3390/nu11071550.

DOI:10.3390/nu11071550
PMID:31324008
原文链接:https://pmc.ncbi.nlm.nih.gov/articles/PMC6682880/
Abstract

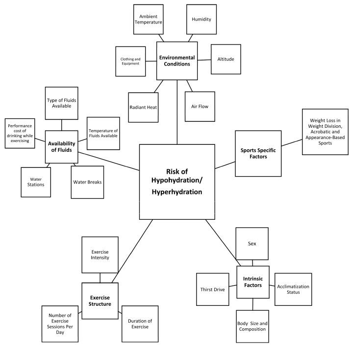
Personalized hydration strategies play a key role in optimizing the performance and safety of athletes during sporting activities. Clinicians should be aware of the many physiological, behavioral, logistical and psychological issues that determine both the athlete's fluid needs during sport and his/her opportunity to address them; these are often specific to the environment, the event and the individual athlete. In this paper we address the major considerations for assessing hydration status in athletes and practical solutions to overcome obstacles of a given sport. Based on these solutions, practitioners can better advise athletes to develop practices that optimize hydration for their sports.

摘要

个性化的补水策略在优化运动员在运动中的表现和安全性方面起着关键作用。临床医生应该了解许多决定运动员在运动中液体需求以及他/她有机会解决这些问题的生理、行为、后勤和心理因素;这些因素通常是特定于环境、赛事和个体运动员的。在本文中,我们将讨论评估运动员水合状态的主要注意事项以及克服特定运动障碍的实用解决方案。基于这些解决方案,从业者可以更好地建议运动员制定实践方案,以优化他们运动中的水合作用。

https://cdn.ncbi.nlm.nih.gov/pmc/blobs/a96d/6682880/1d7fbcc5e4d7/nutrients-11-01550-g002.jpg
https://cdn.ncbi.nlm.nih.gov/pmc/blobs/a96d/6682880/2a4c3ae32729/nutrients-11-01550-g001.jpg
https://cdn.ncbi.nlm.nih.gov/pmc/blobs/a96d/6682880/1d7fbcc5e4d7/nutrients-11-01550-g002.jpg
https://cdn.ncbi.nlm.nih.gov/pmc/blobs/a96d/6682880/2a4c3ae32729/nutrients-11-01550-g001.jpg
https://cdn.ncbi.nlm.nih.gov/pmc/blobs/a96d/6682880/1d7fbcc5e4d7/nutrients-11-01550-g002.jpg

相似文献

1
Practical Hydration Solutions for Sports.运动中的实用补水解决方案。
Nutrients. 2019 Jul 9;11(7):1550. doi: 10.3390/nu11071550.
2
What do athletes drink during competitive sporting activities?运动员在竞技体育活动中喝什么?
Sports Med. 2013 Jul;43(7):539-64. doi: 10.1007/s40279-013-0028-y.
3
Development of hydration strategies to optimize performance for athletes in high-intensity sports and in sports with repeated intense efforts.发展补液策略以优化高强度运动和多次高强度运动项目运动员的表现。
Scand J Med Sci Sports. 2010 Oct;20 Suppl 2:59-69. doi: 10.1111/j.1600-0838.2010.01191.x.
4
International Association of Athletics Federations Consensus Statement 2019: Nutrition for Athletics.国际田径联合会2019年共识声明:田径运动营养
Int J Sport Nutr Exerc Metab. 2019 Mar 1;29(2):73-84. doi: 10.1123/ijsnem.2019-0065. Epub 2019 Apr 5.
5
Hydration in the Pediatric Athlete - How to Guide Your Patients.儿科运动员的水合作用——如何指导你的患者。
Curr Sports Med Rep. 2015 Jul-Aug;14(4):288-93. doi: 10.1249/JSR.0000000000000179.
6
Dehydration and rehydration in competative sport.竞技运动中的脱水和补液。
Scand J Med Sci Sports. 2010 Oct;20 Suppl 3:40-7. doi: 10.1111/j.1600-0838.2010.01207.x.
7
Hydration recommendations for sport 2008.2008年运动补水建议
Curr Sports Med Rep. 2008 Jul-Aug;7(4):187-92. doi: 10.1249/JSR.0b013e31817f005f.
8
Individualized hydration plans improve performance outcomes for collegiate athletes engaging in in-season training.个体化水合计划可提高参与赛季中训练的大学生运动员的表现结果。
J Int Soc Sports Nutr. 2018 Jun 4;15(1):27. doi: 10.1186/s12970-018-0230-2.
9
Hydration Status and Fluid Replacement Strategies of High-Performance Adolescent Athletes: An Application of Machine Learning to Distinguish Hydration Characteristics.高性能青少年运动员的水合状态和液体补充策略:机器学习在区分水合特征中的应用。
Nutrients. 2021 Nov 15;13(11):4073. doi: 10.3390/nu13114073.
10
Fluid Needs for Training, Competition, and Recovery in Track-and-Field Athletes.田径运动员训练、比赛及恢复过程中的液体需求
Int J Sport Nutr Exerc Metab. 2019 Mar 1;29(2):175-180. doi: 10.1123/ijsnem.2018-0374. Epub 2019 Apr 4.

引用本文的文献

1
Inner Dialogues and Nutritional Anxiety in Sports Tourism: Understanding Runners' Habits in Pre-Race Food-Related Stress Abroad.体育旅游中的内心对话与营养焦虑:了解国外跑步者在赛前与食物相关压力下的习惯
Nutrients. 2025 Aug 29;17(17):2817. doi: 10.3390/nu17172817.
2
Beverage-Specific Modulation of Urinary Inflammatory Biomarkers After Endurance Running in Trained Males.训练有素的男性耐力跑后,特定饮料对尿炎症生物标志物的调节作用
Nutrients. 2025 Jul 21;17(14):2379. doi: 10.3390/nu17142379.
3
Hydration Strategies in Older Adults.老年人的水合作用策略

本文引用的文献

1
Heat, Hydration and the Human Brain, Heart and Skeletal Muscles.热、水合作用与人类大脑、心脏和骨骼肌。
Sports Med. 2019 Feb;49(Suppl 1):69-85. doi: 10.1007/s40279-018-1033-y.
2
Dehydration Impairs Cycling Performance, Independently of Thirst: A Blinded Study.脱水会损害骑行表现,与口渴无关:一项盲法研究。
Med Sci Sports Exerc. 2018 Aug;50(8):1697-1703. doi: 10.1249/MSS.0000000000001597.
3
Drinking Strategies: Planned Drinking Versus Drinking to Thirst.饮酒策略:计划饮酒与按需饮酒。
Nutrients. 2025 Jul 8;17(14):2256. doi: 10.3390/nu17142256.
4
Customizing individual heat mitigation strategies to optimize performance in elite athletes.定制个性化的热缓解策略以优化精英运动员的表现。
Front Physiol. 2025 Apr 16;16:1380645. doi: 10.3389/fphys.2025.1380645. eCollection 2025.
5
Hydration Status, Dietary Habits, and Functional Food Consumption Preferences of Football Athletes: A Cross-Sectional Pilot Study.足球运动员的水合状态、饮食习惯和功能性食品消费偏好:一项横断面试点研究。
Nutrients. 2025 Mar 19;17(6):1078. doi: 10.3390/nu17061078.
6
Are there Effective Vegan-Friendly Supplements for Optimizing Health and Sports Performance? a Narrative Review.是否存在有助于优化健康和运动表现的有效素食友好型补充剂?一项叙述性综述。
Curr Nutr Rep. 2025 Mar 12;14(1):44. doi: 10.1007/s13668-025-00633-4.
7
Habitual water intake impacted the body composition of young male athletes in free-living conditions: a cross-sectional study.习惯性饮水量对自由生活状态下年轻男性运动员的身体成分有影响:一项横断面研究。
Front Sports Act Living. 2024 Oct 22;6:1458242. doi: 10.3389/fspor.2024.1458242. eCollection 2024.
8
A Review on In Vivo Research Dehydration Models and Application of Rehydration Strategies.关于体内脱水模型的研究综述及复水策略的应用。
Nutrients. 2024 Oct 21;16(20):3566. doi: 10.3390/nu16203566.
9
Hydration Considerations to Improve the Physical Performance and Health of Firefighters.改善消防员体能表现与健康状况的水合作用考量
J Funct Morphol Kinesiol. 2024 Oct 2;9(4):182. doi: 10.3390/jfmk9040182.
10
Nourishing Physical Productivity and Performance On a Warming Planet - Challenges and Nutritional Strategies to Mitigate Exertional Heat Stress.在变暖的星球上滋养身体的生产力和表现——减轻体力热应激的挑战和营养策略。
Curr Nutr Rep. 2024 Sep;13(3):399-411. doi: 10.1007/s13668-024-00554-8. Epub 2024 Jul 12.
Sports Med. 2018 Mar;48(Suppl 1):31-37. doi: 10.1007/s40279-017-0844-6.
4
Weight Loss Strategies in Combat Sports and Concerning Habits in Mixed Martial Arts.格斗运动中的体重控制策略和综合格斗中的相关习惯。
Int J Sports Physiol Perform. 2018 Aug 1;13(7):933-939. doi: 10.1123/ijspp.2017-0715. Epub 2018 Jul 27.
5
National Athletic Trainers' Association Position Statement: Fluid Replacement for the Physically Active.美国国家运动训练师协会立场声明:针对体育活动者的液体补充
J Athl Train. 2017 Sep;52(9):877-895. doi: 10.4085/1062-6050-52.9.02.
6
CORP: Improving the status quo for measuring whole body sweat losses.企业:改善测量全身汗液流失的现状。
J Appl Physiol (1985). 2017 Sep 1;123(3):632-636. doi: 10.1152/japplphysiol.00433.2017. Epub 2017 Jul 6.
7
Fluid Balance in Team Sport Athletes and the Effect of Hypohydration on Cognitive, Technical, and Physical Performance.团队运动运动员的液体平衡和脱水对认知、技术和身体表现的影响。
Sports Med. 2017 Oct;47(10):1951-1982. doi: 10.1007/s40279-017-0738-7.
8
New Insights Into the Impact of Dehydration on Blood Flow and Metabolism During Exercise.脱水对运动期间血流和代谢影响的新见解。
Exerc Sport Sci Rev. 2017 Jul;45(3):146-153. doi: 10.1249/JES.0000000000000109.
9
The Effects of Heat Adaptation on Physiology, Perception and Exercise Performance in the Heat: A Meta-Analysis.热适应对热环境下生理、感知和运动表现的影响:一项荟萃分析。
Sports Med. 2016 Nov;46(11):1699-1724. doi: 10.1007/s40279-016-0538-5.
10
Physiological adjustments to hypohydration: Impact on thermoregulation.对低水合状态的生理调节:对体温调节的影响。
Auton Neurosci. 2016 Apr;196:47-51. doi: 10.1016/j.autneu.2016.02.003. Epub 2016 Feb 9.