Suppr超能文献

在肝癌细胞衰老过程中,长链非编码RNA作为竞争性内源RNA,通过吸附……来上调…… (原文部分内容缺失,导致翻译不够完整准确)

lncRNA functions as a ceRNA to upregulate by sponging in HCC cellular senescence.

作者信息

Zhao Lijun, Hu Kexin, Cao Jianzhong, Wang Pan, Li Jun, Zeng Kewu, He Xiaodong, Tu Peng-Fei, Tong Tanjun, Han Limin

机构信息

Peking University Research Center on Aging, Department of Biochemistry and Molecular Biology, School of Basic Medical Sciences, Peking University Health Science Center, Beijing Key Laboratory of Protein Posttranslational Modifications and Cell Function, Beijing 100191, China.

Department of General Surgery, Peking Union Medical College Hospital, Chinese Academy of Medical Sciences, Peking Union Medical College, Beijing 100191, China.

出版信息

Aging (Albany NY). 2019 Sep 10;11(17):7098-7122. doi: 10.18632/aging.102240.

Abstract

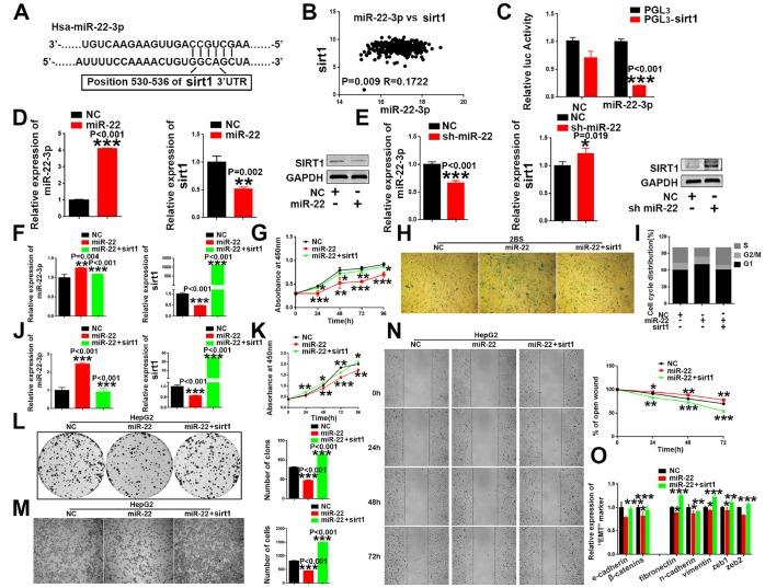
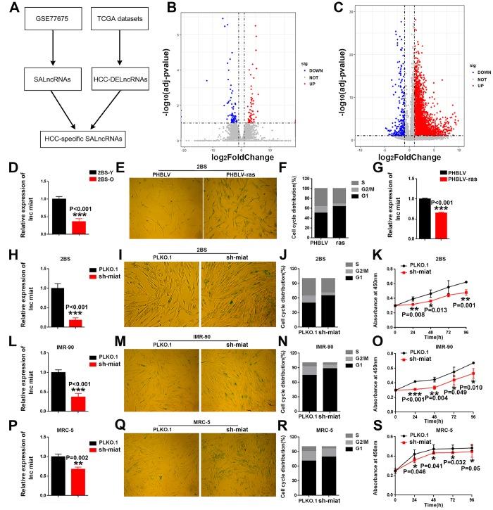
Hepatocellular carcinoma (HCC) is a leading cause of cancer related deaths and lacks effective therapies. Cellular senescence acts as a barrier against cancer progression and plays an important role in tumor suppression. Senescence associated long noncoding RNAs (SAL-RNAs) are thought to be critical regulators of cancer development. Here, the long noncoding RNA (lncRNA) myocardial infarction-associated transcript ) was first identified as an HCC specific SALncRNA. Knockdown of significantly promoted cellular senescence and inhibited HCC progression. Mechanistic study revealed that SAL- acted as a competitive endogenous RNA (ceRNA) that upregulated the expression of by sponging . Moreover, downregulation activated the tumor suppressor pathway (p53/ and /pRb) and stimulated senescent cancer cells to secrete senescence-associated secretory phenotype (SASP), which contributed to inhibition of tumor cell proliferation, and resulted in the suppression of HCC tumorigenesis. Together, our study provided mechanistic insights into a critical role of as a miRNA sponge in HCC cellular senescence, which might offer a potential therapeutic strategy for HCC treatment.

摘要

肝细胞癌(HCC)是癌症相关死亡的主要原因,且缺乏有效的治疗方法。细胞衰老作为癌症进展的一道屏障,在肿瘤抑制中发挥着重要作用。衰老相关长链非编码RNA(SAL-RNAs)被认为是癌症发展的关键调节因子。在此,长链非编码RNA(lncRNA)心肌梗死相关转录本首次被鉴定为一种HCC特异性SALncRNA。敲低该转录本显著促进细胞衰老并抑制HCC进展。机制研究表明,SAL作为一种竞争性内源RNA(ceRNA),通过海绵吸附作用上调了某基因的表达。此外,该转录本的下调激活了肿瘤抑制通路(p53/和/视网膜母细胞瘤蛋白),并刺激衰老癌细胞分泌衰老相关分泌表型(SASP),这有助于抑制肿瘤细胞增殖,并导致HCC肿瘤发生受到抑制。总之,我们的研究为该转录本作为miRNA海绵在HCC细胞衰老中的关键作用提供了机制性见解,这可能为HCC治疗提供一种潜在的治疗策略。

https://cdn.ncbi.nlm.nih.gov/pmc/blobs/13d2/6756895/c557beb56600/aging-11-102240-g001.jpg

文献AI研究员

20分钟写一篇综述,助力文献阅读效率提升50倍。

立即体验

用中文搜PubMed

大模型驱动的PubMed中文搜索引擎

马上搜索

文档翻译

学术文献翻译模型,支持多种主流文档格式。

立即体验