• 文献检索
  • 文档翻译
  • 深度研究
  • 学术资讯
  • Suppr Zotero 插件Zotero 插件
  • 邀请有礼
  • 套餐&价格
  • 历史记录
应用&插件
Suppr Zotero 插件Zotero 插件浏览器插件Mac 客户端Windows 客户端微信小程序
定价
高级版会员购买积分包购买API积分包
服务
文献检索文档翻译深度研究API 文档MCP 服务
关于我们
关于 Suppr公司介绍联系我们用户协议隐私条款
关注我们

Suppr 超能文献

核心技术专利:CN118964589B侵权必究
粤ICP备2023148730 号-1Suppr @ 2026

文献检索

告别复杂PubMed语法,用中文像聊天一样搜索,搜遍4000万医学文献。AI智能推荐,让科研检索更轻松。

立即免费搜索

文件翻译

保留排版,准确专业,支持PDF/Word/PPT等文件格式,支持 12+语言互译。

免费翻译文档

深度研究

AI帮你快速写综述,25分钟生成高质量综述,智能提取关键信息,辅助科研写作。

立即免费体验

HMGN2 通过调节 M1 巨噬细胞极化来调节非结核分枝杆菌的存活。

HMGN2 regulates non-tuberculous mycobacteria survival via modulation of M1 macrophage polarization.

机构信息

Department of Pathophysiology, West China School of Basic Medical Sciences and Forensic Medicine, Sichuan University, Chengdu, China.

Comprehensive Pneumology Center (CPC), University Hospital, Ludwig-Maximilians University, Helmholtz Zentrum München, Member of the German Center for Lung Research (DZL), Munich, Germany.

出版信息

J Cell Mol Med. 2019 Dec;23(12):7985-7998. doi: 10.1111/jcmm.14599. Epub 2019 Oct 9.

DOI:10.1111/jcmm.14599
PMID:31596045
原文链接:https://pmc.ncbi.nlm.nih.gov/articles/PMC6850944/
Abstract

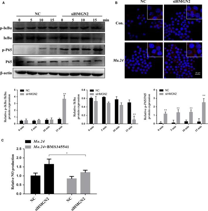
Non-tuberculous mycobacteria (NTM), also known as an environmental and atypical mycobacteria, can cause the chronic pulmonary infectious diseases. Macrophages have been suggested as the main host cell to initiate the innate immune responses to NTM infection. However, the molecular mechanism to regulate the antimicrobial immune responses to NTM is still largely unknown. Current study showed that the NTM clinical groups, Mycobacterium abscessus and Mycobacterium smegmatis, significantly induced the M1 macrophage polarization with the characteristic production of nitric oxide (NO) and marker gene expression of iNOS, IFNγ, TNF-α, IL1-β and IL-6. Interestingly, a non-histone nuclear protein, HMGN2 (high-mobility group N2), was found to be spontaneously induced during NTM-activated M1 macrophage polarization. Functional studies revealed that HMGN2 deficiency in NTM-infected macrophage promotes the expression of M1 markers and the production of NO via the enhanced activation of NF-κB and MAPK signalling. Further studies exhibited that HMGN2 knock-down also enhanced IFNγ-induced M1 macrophage polarization. Finally, we observed that silencing HMGN2 affected the survival of NTM in macrophage, which might largely relevant to enhanced macrophage polarization into M1 phenotype under the NTM infection. Collectively, current studies thus suggested a novel function of HMGN2 in regulating the anti-non-tuberculous mycobacteria innate immunity of macrophage.

摘要

非结核分枝杆菌(NTM),也被称为环境和非典型分枝杆菌,可引起慢性肺部感染性疾病。巨噬细胞被认为是启动对 NTM 感染固有免疫反应的主要宿主细胞。然而,调节抗 NTM 抗菌免疫反应的分子机制在很大程度上仍不清楚。本研究表明,NTM 临床株,脓肿分枝杆菌和耻垢分枝杆菌,显著诱导 M1 巨噬细胞极化,特征性地产生一氧化氮(NO)和 iNOS、IFNγ、TNF-α、IL1-β 和 IL-6 的标记基因表达。有趣的是,一种非组蛋白核蛋白,HMGN2(高迁移率族蛋白 N2),在 NTM 激活的 M1 巨噬细胞极化过程中被自发诱导。功能研究表明,在 NTM 感染的巨噬细胞中,HMGN2 缺乏会通过增强 NF-κB 和 MAPK 信号通路的激活来促进 M1 标记物的表达和 NO 的产生。进一步的研究表明,HMGN2 敲低也增强了 IFNγ诱导的 M1 巨噬细胞极化。最后,我们观察到沉默 HMGN2 影响 NTM 在巨噬细胞中的存活,这可能与 NTM 感染下巨噬细胞向 M1 表型极化增强有很大关系。总之,本研究提示 HMGN2 在调节巨噬细胞抗非结核分枝杆菌固有免疫方面具有新的功能。

https://cdn.ncbi.nlm.nih.gov/pmc/blobs/70db/6850944/527cc3845de9/JCMM-23-7985-g007.jpg
https://cdn.ncbi.nlm.nih.gov/pmc/blobs/70db/6850944/e0343b7a196d/JCMM-23-7985-g001.jpg
https://cdn.ncbi.nlm.nih.gov/pmc/blobs/70db/6850944/34ced189e2c6/JCMM-23-7985-g002.jpg
https://cdn.ncbi.nlm.nih.gov/pmc/blobs/70db/6850944/ac695560a31d/JCMM-23-7985-g003.jpg
https://cdn.ncbi.nlm.nih.gov/pmc/blobs/70db/6850944/dcbb43c0e508/JCMM-23-7985-g004.jpg
https://cdn.ncbi.nlm.nih.gov/pmc/blobs/70db/6850944/83f1c5e163ff/JCMM-23-7985-g005.jpg
https://cdn.ncbi.nlm.nih.gov/pmc/blobs/70db/6850944/66afd7137bf1/JCMM-23-7985-g006.jpg
https://cdn.ncbi.nlm.nih.gov/pmc/blobs/70db/6850944/527cc3845de9/JCMM-23-7985-g007.jpg
https://cdn.ncbi.nlm.nih.gov/pmc/blobs/70db/6850944/e0343b7a196d/JCMM-23-7985-g001.jpg
https://cdn.ncbi.nlm.nih.gov/pmc/blobs/70db/6850944/34ced189e2c6/JCMM-23-7985-g002.jpg
https://cdn.ncbi.nlm.nih.gov/pmc/blobs/70db/6850944/ac695560a31d/JCMM-23-7985-g003.jpg
https://cdn.ncbi.nlm.nih.gov/pmc/blobs/70db/6850944/dcbb43c0e508/JCMM-23-7985-g004.jpg
https://cdn.ncbi.nlm.nih.gov/pmc/blobs/70db/6850944/83f1c5e163ff/JCMM-23-7985-g005.jpg
https://cdn.ncbi.nlm.nih.gov/pmc/blobs/70db/6850944/66afd7137bf1/JCMM-23-7985-g006.jpg
https://cdn.ncbi.nlm.nih.gov/pmc/blobs/70db/6850944/527cc3845de9/JCMM-23-7985-g007.jpg

相似文献

1
HMGN2 regulates non-tuberculous mycobacteria survival via modulation of M1 macrophage polarization.HMGN2 通过调节 M1 巨噬细胞极化来调节非结核分枝杆菌的存活。
J Cell Mol Med. 2019 Dec;23(12):7985-7998. doi: 10.1111/jcmm.14599. Epub 2019 Oct 9.
2
The procyanidin trimer C1 induces macrophage activation via NF-κB and MAPK pathways, leading to Th1 polarization in murine splenocytes.原花青素三聚体 C1 通过 NF-κB 和 MAPK 通路诱导巨噬细胞活化,导致鼠脾淋巴细胞向 Th1 极化。
Eur J Pharmacol. 2013 Aug 15;714(1-3):218-28. doi: 10.1016/j.ejphar.2013.02.059. Epub 2013 Jun 13.
3
MptpB Promotes Mycobacteria Survival by Inhibiting the Expression of Inflammatory Mediators and Cell Apoptosis in Macrophages.MptpB 通过抑制巨噬细胞中炎症介质的表达和细胞凋亡促进分枝杆菌存活。
Front Cell Infect Microbiol. 2018 May 25;8:171. doi: 10.3389/fcimb.2018.00171. eCollection 2018.
4
Type I Interferons Are Involved in the Intracellular Growth Control of by Mediating NOD2-Induced Production of Nitric Oxide in Macrophages.I 型干扰素通过介导巨噬细胞中 NOD2 诱导的一氧化氮产生来参与 的细胞内生长控制。
Front Immunol. 2021 Oct 28;12:738070. doi: 10.3389/fimmu.2021.738070. eCollection 2021.
5
GRN Activates TNFR2 to Promote Macrophage M2 Polarization Aggravating Mycobacterium Tuberculosis Infection.GRN 通过激活 TNFR2 促进巨噬细胞 M2 极化加重结核分枝杆菌感染。
Front Biosci (Landmark Ed). 2024 Sep 24;29(9):332. doi: 10.31083/j.fbl2909332.
6
Nodakenin suppresses lipopolysaccharide-induced inflammatory responses in macrophage cells by inhibiting tumor necrosis factor receptor-associated factor 6 and nuclear factor-κB pathways and protects mice from lethal endotoxin shock.野鸦椿苦丁素通过抑制肿瘤坏死因子受体相关因子 6 和核因子-κB 通路抑制巨噬细胞中的脂多糖诱导的炎症反应,并保护小鼠免受致死性内毒素休克。
J Pharmacol Exp Ther. 2012 Sep;342(3):654-64. doi: 10.1124/jpet.112.194613. Epub 2012 May 25.
7
Differential Responses by Human Macrophages to Infection With and Non-tuberculous Mycobacteria.人类巨噬细胞对结核分枝杆菌和非结核分枝杆菌感染的不同反应。
Front Microbiol. 2020 Feb 7;11:116. doi: 10.3389/fmicb.2020.00116. eCollection 2020.
8
IFN-γ fails to overcome inhibition of selected macrophage activation events in response to pathogenic mycobacteria.干扰素-γ无法克服对致病性分枝杆菌反应中所选巨噬细胞激活事件的抑制作用。
PLoS One. 2017 May 15;12(5):e0176400. doi: 10.1371/journal.pone.0176400. eCollection 2017.
9
Acute Penicillium marneffei infection stimulates host M1/M2a macrophages polarization in BALB/C mice.马尔尼菲青霉急性感染刺激BALB/C小鼠体内宿主M1/M2a巨噬细胞极化。
BMC Microbiol. 2017 Aug 18;17(1):177. doi: 10.1186/s12866-017-1086-3.
10
The Patatin-Like Phospholipase Domain Containing Protein 7 Regulates Macrophage Classical Activation through SIRT1/NF-κB and p38 MAPK Pathways.载脂蛋白样磷酯酶结构域蛋白 7 通过 SIRT1/NF-κB 和 p38 MAPK 通路调控巨噬细胞经典激活。
Int J Mol Sci. 2022 Nov 29;23(23):14983. doi: 10.3390/ijms232314983.

引用本文的文献

1
Epigenetic Mechanisms Induced by to Promote Its Survival in the Host.诱导宿主中促进其存活的表观遗传机制。
Int J Mol Sci. 2024 Nov 2;25(21):11801. doi: 10.3390/ijms252111801.
2
Immunologic features of nontuberculous mycobacterial pulmonary disease based on spatially resolved whole transcriptomics.基于空间分辨全转录组学的非结核分枝杆菌肺病的免疫学特征。
BMC Pulm Med. 2024 Aug 13;24(1):392. doi: 10.1186/s12890-024-03207-2.
3
Effect and Mechanism of Mycobacterium avium MAV-5183 on Apoptosis of Mouse Ana-1 Macrophages.鸟分枝杆菌 MAV-5183 对小鼠 Ana-1 巨噬细胞凋亡的影响及作用机制。

本文引用的文献

1
Infection Source and Epidemiology of Nontuberculous Mycobacterial Lung Disease.非结核分枝杆菌肺病的感染源与流行病学
Tuberc Respir Dis (Seoul). 2019 Apr;82(2):94-101. doi: 10.4046/trd.2018.0026. Epub 2018 Sep 28.
2
Expression of recombinant HBD3 protein that reduces Mycobacterial infection capacity.可降低分枝杆菌感染能力的重组人β-防御素3蛋白的表达
AMB Express. 2018 Mar 20;8(1):42. doi: 10.1186/s13568-018-0573-8.
3
Mycobacterium lentiflavum as the main cause of lymphadenitis in pediatric population.慢黄分枝杆菌是儿童群体淋巴结炎的主要病因。
Cell Biochem Biophys. 2024 Jun;82(2):885-894. doi: 10.1007/s12013-024-01239-3. Epub 2024 Mar 2.
4
Differential Immune Responses and Underlying Mechanisms of Metabolic Reprogramming in Smooth and Rough Variants of Infections.感染的光滑型和粗糙型变体中代谢重编程的差异免疫反应及潜在机制
Pathogens. 2023 Dec 13;12(12):1446. doi: 10.3390/pathogens12121446.
5
Ohmyungsamycin promotes M1-like inflammatory responses to enhance host defence against infections.噢美孕星素促进 M1 样炎症反应,增强宿主抗感染防御。
Virulence. 2022 Dec;13(1):1966-1984. doi: 10.1080/21505594.2022.2138009.
6
Anti-TNF Therapies Suppress Adipose Tissue Inflammation in Crohn's Disease.抗 TNF 治疗可抑制克罗恩病患者的脂肪组织炎症。
Int J Mol Sci. 2022 Sep 22;23(19):11170. doi: 10.3390/ijms231911170.
7
Comparison of Macrophage Immune Responses and Metabolic Reprogramming in Smooth and Rough Variant Infections of .比较光滑和粗糙变异感染中的巨噬细胞免疫反应和代谢重编程。
Int J Mol Sci. 2022 Feb 24;23(5):2488. doi: 10.3390/ijms23052488.
8
Host-Pathogen Interactions Operative during Infection.感染期间的宿主-病原体相互作用
Immune Netw. 2021 Dec 23;21(6):e40. doi: 10.4110/in.2021.21.e40. eCollection 2021 Dec.
9
Progress of the Art of Macrophage Polarization and Different Subtypes in Mycobacterial Infection.分枝杆菌感染中巨噬细胞极化和不同亚型的研究进展。
Front Immunol. 2021 Nov 9;12:752657. doi: 10.3389/fimmu.2021.752657. eCollection 2021.
10
Catalpol Inhibits Macrophage Polarization and Prevents Postmenopausal Atherosclerosis Through Regulating Estrogen Receptor Alpha.梓醇通过调节雌激素受体α抑制巨噬细胞极化并预防绝经后动脉粥样硬化。
Front Pharmacol. 2021 Apr 30;12:655081. doi: 10.3389/fphar.2021.655081. eCollection 2021.
Enferm Infecc Microbiol Clin (Engl Ed). 2018 Dec;36(10):640-643. doi: 10.1016/j.eimc.2017.12.006. Epub 2018 Feb 1.
4
Nitric Oxide in the Pathogenesis and Treatment of Tuberculosis.一氧化氮在结核病发病机制及治疗中的作用
Front Microbiol. 2017 Oct 12;8:2008. doi: 10.3389/fmicb.2017.02008. eCollection 2017.
5
Nitric Oxide Modulates Macrophage Responses to Infection through Activation of HIF-1α and Repression of NF-κB.一氧化氮通过激活缺氧诱导因子-1α和抑制核因子κB来调节巨噬细胞对感染的反应。
J Immunol. 2017 Sep 1;199(5):1805-1816. doi: 10.4049/jimmunol.1700515. Epub 2017 Jul 28.
6
MCL Plays an Anti-Inflammatory Role in -Induced Immune Response by Inhibiting NF-B and NLRP3 Inflammasome Activation.MCL通过抑制NF-κB和NLRP3炎性小体激活在诱导的免疫反应中发挥抗炎作用。
Mediators Inflamm. 2017;2017:2432904. doi: 10.1155/2017/2432904. Epub 2017 May 31.
7
IFN-γ fails to overcome inhibition of selected macrophage activation events in response to pathogenic mycobacteria.干扰素-γ无法克服对致病性分枝杆菌反应中所选巨噬细胞激活事件的抑制作用。
PLoS One. 2017 May 15;12(5):e0176400. doi: 10.1371/journal.pone.0176400. eCollection 2017.
8
Nuclear protein HMGN2 attenuates pyocyanin-induced oxidative stress via Nrf2 signaling and inhibits Pseudomonas aeruginosa internalization in A549 cells.核蛋白HMGN2通过Nrf2信号通路减轻绿脓菌素诱导的氧化应激,并抑制铜绿假单胞菌在A549细胞中的内化。
Free Radic Biol Med. 2017 Jul;108:404-417. doi: 10.1016/j.freeradbiomed.2017.04.007. Epub 2017 Apr 10.
9
replicates within necrotic human macrophages.在坏死的人类巨噬细胞内复制。
J Cell Biol. 2017 Mar 6;216(3):583-594. doi: 10.1083/jcb.201603040. Epub 2017 Feb 27.
10
Rapidly Growing Mycobacteria.快速生长分枝杆菌。
Microbiol Spectr. 2017 Jan;5(1). doi: 10.1128/microbiolspec.TNMI7-0027-2016.