Suppr超能文献

Triton X-100 促进提取发酵产竹红菌素过程中一氧化氮和过氧化氢的信号转导。

Nitric Oxide and Hydrogen Peroxide Signaling in Extractive Fermentation by Triton X-100 for Hypocrellin A Production.

机构信息

College of Pharmaceutical Sciences, Soochow University, Suzhou 215123, China.

Department of Horticultural Sciences, Soochow University, Suzhou 215123, China.

出版信息

Int J Mol Sci. 2020 Jan 30;21(3):882. doi: 10.3390/ijms21030882.

Abstract

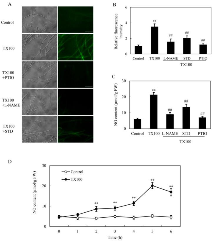
mycelial culture is a promising biotechnological alternative for the production of hypocrellin A (HA), a new photosensitizer for anticancer photodynamic therapy (PDT). The extractive fermentation of intracellular HA in the nonionic surfactant Triton X-100 (TX100) aqueous solution was studied in the present work. The addition of 25 g/L TX100 at 36 h of the fermentation not only enhanced HA exudation to the broth by 15.6-fold, but stimulated HA content in mycelia by 5.1-fold, leading to the higher production 206.2 mg/L, a 5.4-fold of the control on day 9. After the induced cell membrane permeabilization by TX100 addition, a rapid generation of nitric oxide (NO) and hydrogen peroxide (HO) was observed. The increase of NO level was suppressed by the scavenger vitamin C (VC) of reactive oxygen species (ROS), whereas the induced HO production could not be prevented by the NO scavenger 2-(4-carboxyphenyl)-4,4,5,5-tetramethylimidazoline-1-oxyl-3-oxide (PTIO), suggesting that NO production may occur downstream of ROS in the extractive fermentation. Both NO and HO were proved to be involved in the expressions of HA biosynthetic genes (, and ) and HA production. NO was found to be able to up-regulate the expression of transporter genes ( and ) for HA exudation. Our results indicated the integrated role of NO and ROS in the extractive fermentation and provided a practical biotechnological process for HA production.

摘要

菌丝体培养是生产新型光动力治疗(PDT)光敏剂竹红菌素 A(HA)的一种很有前途的生物技术替代方法。本研究在非离子表面活性剂 Triton X-100(TX100)水溶液中对细胞内 HA 的提取发酵进行了研究。在发酵 36 小时时添加 25 g/L TX100,不仅将 HA 渗出液提高到了 15.6 倍,而且刺激了菌丝体中 HA 的含量提高了 5.1 倍,导致第 9 天的产量达到 206.2 mg/L,是对照的 5.4 倍。通过添加 TX100 诱导细胞膜通透性后,观察到迅速产生了一氧化氮(NO)和过氧化氢(HO)。NO 水平的增加被活性氧(ROS)清除剂维生素 C(VC)抑制,而添加 NO 清除剂 2-(4-羧基苯基)-4,4,5,5-四甲基咪唑啉-1-氧-3-氧化物(PTIO)不能防止诱导的 HO 产生,表明在提取发酵中,NO 生成可能发生在 ROS 下游。NO 和 HO 均被证明参与了 HA 生物合成基因(、和)和 HA 生产的表达。NO 被发现能够上调 HA 分泌的转运基因(和)的表达。我们的结果表明,NO 和 ROS 在提取发酵中具有综合作用,并为 HA 生产提供了一种实用的生物技术工艺。

https://cdn.ncbi.nlm.nih.gov/pmc/blobs/0fec/7037624/257e8dc62671/ijms-21-00882-g001.jpg

文献AI研究员

20分钟写一篇综述,助力文献阅读效率提升50倍。

立即体验

用中文搜PubMed

大模型驱动的PubMed中文搜索引擎

马上搜索

文档翻译

学术文献翻译模型,支持多种主流文档格式。

立即体验