Experimental Surgery and Regenerative Medicine (ExperiMed), Department of General, Trauma and Reconstructive Surgery, Ludwig-Maximilians-University (LMU), Fraunhoferstraße 20, 82152 Planegg-Martinsried, Germany.
Division of Hand, Plastic and Aesthetic Surgery, Ludwig-Maximilians-University (LMU), Pettenkoferstraße. 8a, 80336 Munich, Germany.
Int J Mol Sci. 2020 Feb 6;21(3):1086. doi: 10.3390/ijms21031086.
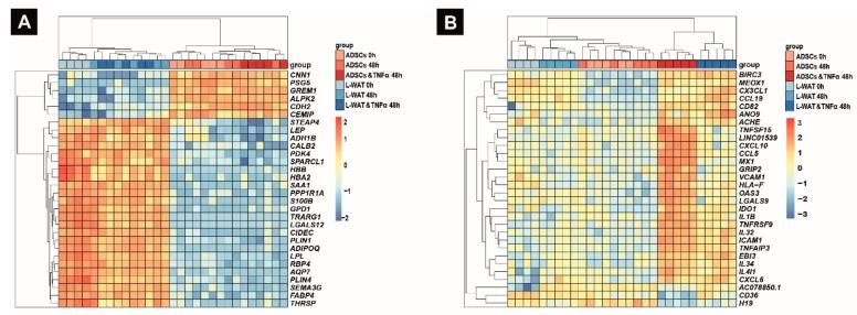
The application of liposuctioned white adipose tissue (L-WAT) and adipose-derived stem cells (ADSCs) as a novel immunomodulatory treatment option is the currently subject of various clinical trials. Because it is crucial to understand the underlying therapeutic mechanisms, the latest studies focused on the immunomodulatory functions of L-WAT or ADSCs. However, studies that examine the specific transcriptional adaptation of these treatment options to an extrinsic inflammatory stimulus in an unbiased manner are scarce. The aim of this study was to compare the gene expression profile of L-WAT and ADSCs, when subjected to tumor necrosis factor alpha (TNFα), and to identify key factors that might be therapeutically relevant when using L-WAT or ADSCs as an immuno-modulator. Fat tissue was harvested by liposuction from five human donors. ADSCs were isolated from the same donors and shortly subjected to expansion culture. L-WAT and ADSCs were treated with human recombinant TNFα, to trigger a strong inflammatory response. Subsequently, an mRNA deep nextgeneration sequencing was performed to evaluate the different inflammatory responses of L-WAT and ADSCs. We found significant gene expression changes in both experimental groups after TNFα incubation. However, ADSCs showed a more homogenous gene expression profile by predominantly expressing genes involved in immunomodulatory processes such as , , and when compared to L-WAT, which reacted rather heterogeneously. As RNA sequencing between L-WAT and ADSCS treated with TNFα revealed that L-WAT responded very heterogeneously to TNFα treatment, we therefore conclude that ADSCs are more reliable and predictable when used therapeutically. Our study furthermore yields insight into potential biological processes regarding immune system response, inflammatory response, and cell activation. Our results can help to better understand the different immunomodulatory effects of L-WAT and ADSCs.
脂肪抽吸白色脂肪组织(L-WAT)和脂肪来源干细胞(ADSCs)作为一种新的免疫调节治疗选择的应用是目前各种临床试验的主题。由于了解潜在的治疗机制至关重要,最新的研究集中在 L-WAT 或 ADSCs 的免疫调节功能上。然而,研究这些治疗选择对外部炎症刺激的特定转录适应的研究很少。本研究的目的是比较 L-WAT 和 ADSCs 在肿瘤坏死因子-α(TNFα)作用下的基因表达谱,并确定当使用 L-WAT 或 ADSCs 作为免疫调节剂时具有治疗相关性的关键因素。脂肪组织通过吸脂术从五名人类供体中采集。从同一供体中分离 ADSCs,并立即进行扩增培养。用重组人 TNFα 处理 L-WAT 和 ADSCs,以引发强烈的炎症反应。随后,进行 mRNA 深度下一代测序,以评估 L-WAT 和 ADSCs 的不同炎症反应。我们发现 TNFα 孵育后两组实验均发生显著的基因表达变化。然而,与 L-WAT 相比,ADSCs 表现出更为均匀的基因表达谱,主要表达参与免疫调节过程的基因,如 、 、 和 ,而 L-WAT 的反应则较为异质。由于 RNA 测序显示 TNFα 处理的 L-WAT 和 ADSCs 之间存在差异,我们得出结论,ADSCs 在治疗上更可靠且可预测。我们的研究还深入了解了免疫系统反应、炎症反应和细胞激活等潜在生物学过程。我们的结果有助于更好地理解 L-WAT 和 ADSCs 的不同免疫调节作用。