Suppr超能文献

马拉松运动员心理状态的纵向分析及其与通气阈值下跑步速度的关系。

Longitudinal Analysis of Marathon Runners' Psychological State and Its Relationship With Running Speed at Ventilatory Thresholds.

作者信息

Larumbe-Zabala Eneko, Esteve-Lanao Jonathan, Cardona Claudia A, Alcocer Alberto, Quartiroli Alessandro

机构信息

Sport Psychology Private Practice Tenerife, Canary Islands, Spain.

AIYM Training System, Mérida, Mexico.

出版信息

Front Psychol. 2020 Mar 27;11:545. doi: 10.3389/fpsyg.2020.00545. eCollection 2020.

Abstract

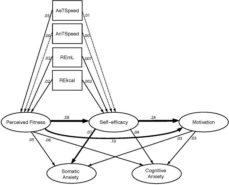
Psychological variables such as motivation, self-efficacy, and anxiety have been widely studied in marathon runners, usually within the framework of Bandura's theory of self-efficacy. It is also assumed a link between self-perceived fitness and physiological performance parameters such as speed at ventilatory thresholds and running economy. The purpose of this paper is to describe longitudinal trends of self-perceptions and examine their link to physiological performance parameters over time. Sixteen healthy recreational marathoners (8 males and 8 females), aged = 37.6 ( = 3.9) who were about to participate in a major marathon agreed to participate. After 3 months of regular training and competition in shorter distances, all participants trained during a 16-week macrocycle under the supervision of the same coaching staff. At 4-week intervals, the participants responded five times the Podium questionnaire, measuring self-perceived psychological state relative to the upcoming race, and performed five exercise performance parameters tests. Linear mixed-effects models were used to analyze the trends and associations. In general, Podium questionnaire scores were within the standard range, with the lowest values at the beginning and the highest values closer to race day. Although only perceived fitness ( < 0.001, Cohen's = 1.19) and somatic anxiety ( < 0.001, = 0.32) showed large effect sizes for the whole longitudinal period, other partial increases were found between time points. All physiological performance parameters presented significant improvements over time (Aerobic Threshold speed, < 0.001, = 1.04; Anaerobic Threshold speed, < 0.001, = 0.498; Running Economy in VO, < 0.001, = 0.349; Running Economy in energy, = 0.024, = 0.197). The analysis of changes between consecutive time points revealed that improving perceived physical condition predicted improving self-efficacy ( < 0.001, = 1.33), and improvements in motivation were predicted by improvements in either self-efficacy ( < 0.001, = 0.36) or perceived physical condition ( = 0.003, = 0.17). Improvements in perceived fitness, self-efficacy and motivation were associated with small effect-size improvements (decreases) in anxiety. None of the physiological performance parameters was shown to predict changes in psychological variables, although their general trends over time correlated. The results have practical implications for sport psychologists and running coaches, supporting the need for integrated working.

摘要

诸如动机、自我效能感和焦虑等心理变量在马拉松运动员中已得到广泛研究,通常是在班杜拉的自我效能感理论框架内进行的。人们还假定自我感知的健康状况与生理性能参数之间存在联系,如通气阈值时的速度和跑步经济性。本文的目的是描述自我认知的纵向趋势,并研究它们随时间与生理性能参数之间的联系。16名健康的业余马拉松运动员(8名男性和8名女性),年龄为37.6岁(标准差为3.9),即将参加一场大型马拉松比赛,他们同意参与研究。在进行了3个月的常规短距离训练和比赛后,所有参与者在同一教练团队的指导下进行了为期16周的大周期训练。每隔4周,参与者五次填写“领奖台”问卷,测量相对于即将到来的比赛的自我感知心理状态,并进行五项运动性能参数测试。使用线性混合效应模型来分析趋势和关联。总体而言,“领奖台”问卷得分在标准范围内,开始时得分最低,接近比赛日时得分最高。尽管在整个纵向期间,只有感知健康状况(P<0.001,科恩d值=1.19)和躯体焦虑(P<0.001,d值=0.32)显示出较大的效应量,但在各时间点之间也发现了其他部分增加。所有生理性能参数随时间均有显著改善(有氧阈值速度,P<0.001,d值=1.04;无氧阈值速度,P<0.001,d值=0.498;摄氧量跑步经济性,P<0.001,d值=0.349;能量跑步经济性,P=0.024,d值=0.197)。对连续时间点之间变化的分析表明,感知身体状况的改善预示着自我效能感的提高(P<0.001,d值=1.33),自我效能感(P<0.001,d值=0.36)或感知身体状况(P=0.003,d值=0.17)的改善预示着动机的提高。感知健康状况、自我效能感和动机的改善与焦虑的小效应量改善(降低)相关。尽管生理性能参数随时间的总体趋势相关,但没有一个参数能预测心理变量的变化。这些结果对运动心理学家和跑步教练具有实际意义,支持了综合工作的必要性。

https://cdn.ncbi.nlm.nih.gov/pmc/blobs/c400/7118226/70d0390f7ffc/fpsyg-11-00545-g001.jpg

文献检索

告别复杂PubMed语法,用中文像聊天一样搜索,搜遍4000万医学文献。AI智能推荐,让科研检索更轻松。

立即免费搜索

文件翻译

保留排版,准确专业,支持PDF/Word/PPT等文件格式,支持 12+语言互译。

免费翻译文档

深度研究

AI帮你快速写综述,25分钟生成高质量综述,智能提取关键信息,辅助科研写作。

立即免费体验