Suppr超能文献

肠道微生物群与慢性肾脏病尿毒症之间的关联

The Association between Gut Microbiota and Uremia of Chronic Kidney Disease.

作者信息

Kim Ji Eun, Kim Hyo-Eun, Park Ji In, Cho Hyunjeong, Kwak Min-Jung, Kim Byung-Yong, Yang Seung Hee, Lee Jung Pyo, Kim Dong Ki, Joo Kwon Wook, Kim Yon Su, Kim Bong-Soo, Lee Hajeong

机构信息

Department of Internal Medicine, Seoul National University Hospital, Seoul 03080, Korea.

Department of Internal Medicine, Korea University Guro Hospital, Seoul 08308, Korea.

出版信息

Microorganisms. 2020 Jun 16;8(6):907. doi: 10.3390/microorganisms8060907.

Abstract

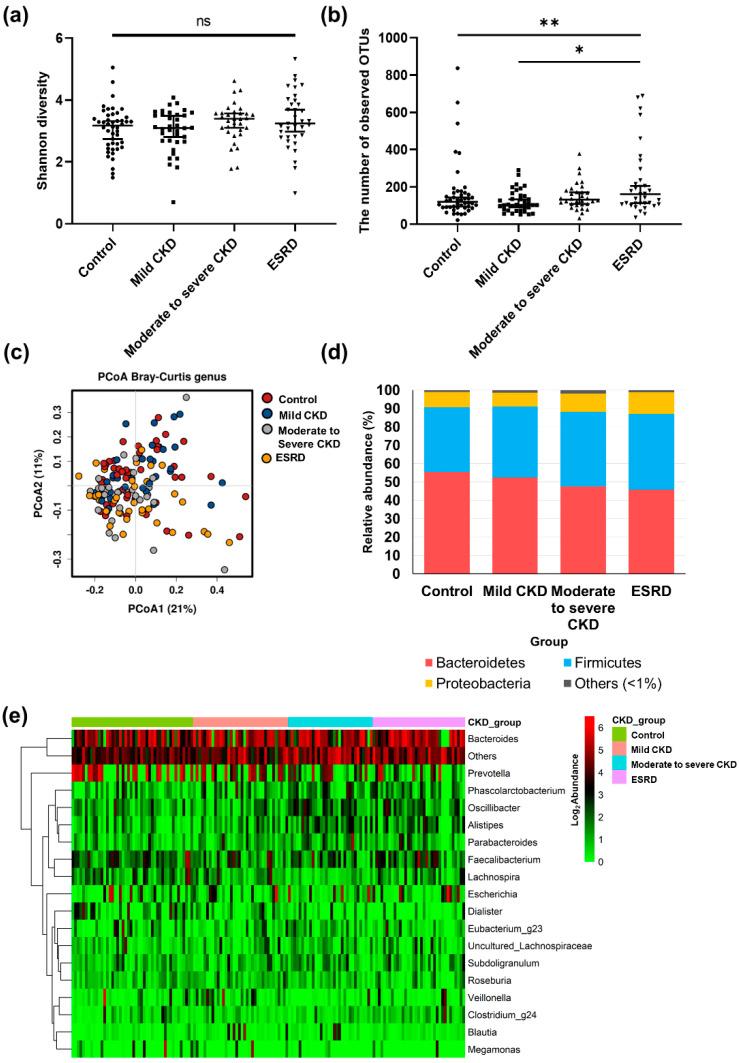
Chronic kidney disease (CKD)-associated uremia aggravates-and is aggravated by-gut dysbiosis. However, the correlation between CKD severity and gut microbiota and/or their uremic metabolites is unclear. We enrolled 103 CKD patients with stage 1 to 5 and 46 healthy controls. We analyzed patients' gut microbiota by MiSeq system and measured the serum concentrations of four uremic metabolites (-cresyl sulfate, indoxyl sulfate, -cresyl glucuronide, and trimethylamine -oxide) by liquid chromatography-tandem mass spectrometry. Serum concentrations of the uremic metabolites increased with kidney function deterioration. Gut microbial diversity did not differ among the examined patient and control groups. In moderate or higher stage CKD groups, showed positive interactions with other microbiota, and the proportions of were positively correlated with those of the uremic metabolites. The gut microbiota, particularly , was predicted to contribute to pyruvate metabolism which increased with CKD progression. Relative abundance of was significantly associated with both serum uremic metabolite levels and kidney function. Predicted functional analysis suggested that kidney-function-associated changes in the contribution of to pyruvate metabolism in CKD may greatly affect the gut environment according to kidney function, resulting in dysbiosis concomitant with uremic toxin production. The gut microbiota could be associated with uremia progression in CKD. These results may provide basis for further metagenomics analysis of kidney diseases.

摘要

慢性肾脏病(CKD)相关的尿毒症会加重肠道菌群失调,同时也会被肠道菌群失调所加重。然而,CKD严重程度与肠道微生物群和/或其尿毒症代谢产物之间的相关性尚不清楚。我们纳入了103例1至5期的CKD患者和46例健康对照者。我们通过MiSeq系统分析患者的肠道微生物群,并通过液相色谱-串联质谱法测量四种尿毒症代谢产物(对甲酚硫酸盐、吲哚硫酸盐、对甲酚葡萄糖醛酸苷和氧化三甲胺)的血清浓度。尿毒症代谢产物的血清浓度随着肾功能恶化而升高。在受检的患者组和对照组中,肠道微生物多样性没有差异。在中度或更高阶段的CKD组中, 与其他微生物群表现出正相互作用,并且 的比例与尿毒症代谢产物的比例呈正相关。肠道微生物群,特别是 ,预计会促进丙酮酸代谢,而丙酮酸代谢会随着CKD进展而增加。 的相对丰度与血清尿毒症代谢产物水平和肾功能均显著相关。预测功能分析表明,CKD中 对丙酮酸代谢贡献的与肾功能相关的变化可能会根据肾功能极大地影响肠道环境,导致与尿毒症毒素产生相伴的菌群失调。肠道微生物群可能与CKD中尿毒症的进展有关。这些结果可能为进一步对肾脏疾病进行宏基因组学分析提供依据。

https://cdn.ncbi.nlm.nih.gov/pmc/blobs/c459/7355700/0f4895a22ff9/microorganisms-08-00907-g001.jpg

文献检索

告别复杂PubMed语法,用中文像聊天一样搜索,搜遍4000万医学文献。AI智能推荐,让科研检索更轻松。

立即免费搜索

文件翻译

保留排版,准确专业,支持PDF/Word/PPT等文件格式,支持 12+语言互译。

免费翻译文档

深度研究

AI帮你快速写综述,25分钟生成高质量综述,智能提取关键信息,辅助科研写作。

立即免费体验