• 文献检索
  • 文档翻译
  • 深度研究
  • 学术资讯
  • Suppr Zotero 插件Zotero 插件
  • 邀请有礼
  • 套餐&价格
  • 历史记录
应用&插件
Suppr Zotero 插件Zotero 插件浏览器插件Mac 客户端Windows 客户端微信小程序
定价
高级版会员购买积分包购买API积分包
服务
文献检索文档翻译深度研究API 文档MCP 服务
关于我们
关于 Suppr公司介绍联系我们用户协议隐私条款
关注我们

Suppr 超能文献

核心技术专利:CN118964589B侵权必究
粤ICP备2023148730 号-1Suppr @ 2026

文献检索

告别复杂PubMed语法,用中文像聊天一样搜索,搜遍4000万医学文献。AI智能推荐,让科研检索更轻松。

立即免费搜索

文件翻译

保留排版,准确专业,支持PDF/Word/PPT等文件格式,支持 12+语言互译。

免费翻译文档

深度研究

AI帮你快速写综述,25分钟生成高质量综述,智能提取关键信息,辅助科研写作。

立即免费体验

人类生命早期的肠道微生物群成熟通过微生物代谢物诱导肠细胞增殖。

Gut microbiota maturation during early human life induces enterocyte proliferation via microbial metabolites.

机构信息

Department of Medicine, Division of Gastroenterology, University of Florida, CGRC, 2033 Mowry Rd, Florida, 32610, USA.

Department of Pediatrics, University of Florida, Gainesville, Florida, USA.

出版信息

BMC Microbiol. 2020 Jul 11;20(1):205. doi: 10.1186/s12866-020-01892-7.

DOI:10.1186/s12866-020-01892-7
PMID:32652929
原文链接:https://pmc.ncbi.nlm.nih.gov/articles/PMC7353703/
Abstract

BACKGROUND

The intestinal tract undergoes a period of cellular maturation during early life, primarily characterized by the organization of epithelial cells into specialized crypt and villus structures. These processes are in part mediated by the acquisition of microbes. Infants delivered at term typically harbor a stable, low diversity microbiota characterized by an overrepresentation of various Bacilli spp., while pre-term infants are colonized by an assortment of bacteria during the first several weeks after delivery. However, the functional effects of these changes on intestinal epithelium homeostasis and maturation remain unclear. To study these effects, human neonate feces were obtained from term and pre-term infants. Fecal 16S rDNA sequencing and global untargeted LC-MS were performed to characterize microbial composition and metabolites from each population. Murine enteral organoids (enteroids) were cultured with 0.22 μm filtered stool supernatant pooled from term or pre-term infants.

RESULTS

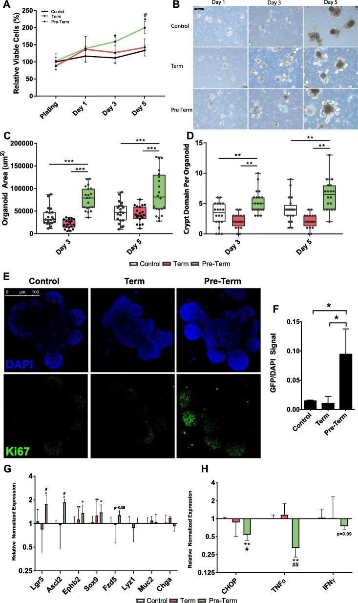
Term and pre-term microbial communities differed significantly from each other by principle components analysis (PCoA, PERMANOVA p < 0.001), with the pre-term microbiome characterized by increased OTU diversity (Wilcox test p < 0.01). Term communities were less diverse and dominated by Bacilli (81.54%). Pre-term stools had an increased abundance of vitamins, amino acid derivatives and unconjugated bile acids. Pathway analysis revealed a significant increase in multiple metabolic pathways in pre-term samples mapped to E. coli using the KEGG database related to the fermentation of various amino acids and vitamin biosynthesis. Enteroids cultured with supernatant from pre-term stools proliferated at a higher rate than those cultured with supernatant from term stools (cell viability: 207% vs. 147.7%, p < 0.01), grew larger (area: 81,189μm vs. 41,777μm, p < 0.001), and bud at a higher rate (6.5 vs. 4, p < 0.01). Additionally, genes involved in stem cell proliferation were upregulated in pre-term stool treated enteroid cultures (Lgr5, Ephb2, Ascl2 Sox9) but not term stool treated enteroids.

CONCLUSIONS

Our findings indicate that microbial metabolites from the more diverse gut microbiome associated with pre-term infants facilitate stem cell proliferation. Therefore, perturbations of the pre-term microbiota may impair intestinal homeostasis.

摘要

背景

肠道在生命早期经历细胞成熟阶段,主要表现为上皮细胞形成专门的隐窝和绒毛结构。这些过程部分受微生物获得的调节。足月出生的婴儿通常携带稳定的低多样性微生物群,其特征是各种芽孢杆菌的过度表达,而早产儿在出生后的头几周内会被各种细菌定植。然而,这些变化对肠道上皮细胞稳态和成熟的功能影响尚不清楚。为了研究这些影响,从足月和早产儿中获得了人类新生儿粪便。进行粪便 16S rDNA 测序和非靶向 LC-MS 以分别从每个群体中鉴定微生物组成和代谢物。用来自足月或早产儿的 0.22μm 过滤粪便上清液培养鼠肠类器官(肠类器官)。

结果

通过主成分分析(PCoA,PERMANOVA p<0.001),足月和早产儿微生物群落彼此之间存在显著差异,早产儿微生物组的 OTU 多样性增加(Wilcox 检验 p<0.01)。足月群落的多样性较低,以芽孢杆菌为主(81.54%)。早产儿粪便中维生素、氨基酸衍生物和未结合胆汁酸的含量增加。途径分析显示,使用 KEGG 数据库映射到大肠杆菌的,早产儿样本中与各种氨基酸发酵和维生素生物合成相关的多个代谢途径显著增加。与用来自足月粪便的上清液培养的肠类器官相比,用来自早产儿粪便的上清液培养的肠类器官增殖速度更快(细胞活力:207%比 147.7%,p<0.01),生长更大(面积:81189μm 比 41777μm,p<0.001),芽生速度更快(6.5 比 4,p<0.01)。此外,与早产儿粪便处理的肠类器官培养物中,参与干细胞增殖的基因上调(Lgr5、Ephb2、Ascl2、Sox9),但在足月粪便处理的肠类器官中没有上调。

结论

我们的研究结果表明,与早产儿相关的多样性更高的肠道微生物群的微生物代谢物促进干细胞增殖。因此,早产儿微生物群的干扰可能会损害肠道稳态。

https://cdn.ncbi.nlm.nih.gov/pmc/blobs/aee4/7353703/96f787e8d769/12866_2020_1892_Fig5_HTML.jpg
https://cdn.ncbi.nlm.nih.gov/pmc/blobs/aee4/7353703/1a8186ec90ae/12866_2020_1892_Fig1_HTML.jpg
https://cdn.ncbi.nlm.nih.gov/pmc/blobs/aee4/7353703/34ab377d0093/12866_2020_1892_Fig2_HTML.jpg
https://cdn.ncbi.nlm.nih.gov/pmc/blobs/aee4/7353703/89bc1cd6f3f2/12866_2020_1892_Fig3_HTML.jpg
https://cdn.ncbi.nlm.nih.gov/pmc/blobs/aee4/7353703/ddc2d899dc67/12866_2020_1892_Fig4_HTML.jpg
https://cdn.ncbi.nlm.nih.gov/pmc/blobs/aee4/7353703/96f787e8d769/12866_2020_1892_Fig5_HTML.jpg
https://cdn.ncbi.nlm.nih.gov/pmc/blobs/aee4/7353703/1a8186ec90ae/12866_2020_1892_Fig1_HTML.jpg
https://cdn.ncbi.nlm.nih.gov/pmc/blobs/aee4/7353703/34ab377d0093/12866_2020_1892_Fig2_HTML.jpg
https://cdn.ncbi.nlm.nih.gov/pmc/blobs/aee4/7353703/89bc1cd6f3f2/12866_2020_1892_Fig3_HTML.jpg
https://cdn.ncbi.nlm.nih.gov/pmc/blobs/aee4/7353703/ddc2d899dc67/12866_2020_1892_Fig4_HTML.jpg
https://cdn.ncbi.nlm.nih.gov/pmc/blobs/aee4/7353703/96f787e8d769/12866_2020_1892_Fig5_HTML.jpg

相似文献

1
Gut microbiota maturation during early human life induces enterocyte proliferation via microbial metabolites.人类生命早期的肠道微生物群成熟通过微生物代谢物诱导肠细胞增殖。
BMC Microbiol. 2020 Jul 11;20(1):205. doi: 10.1186/s12866-020-01892-7.
2
Evolution of gut microbiota composition from birth to 24 weeks in the INFANTMET Cohort.婴儿肠道微生物组成的演变:来自 IN-FANTMET 队列的从出生到 24 周的研究。
Microbiome. 2017 Jan 17;5(1):4. doi: 10.1186/s40168-016-0213-y.
3
The Microbiome and Metabolome of Preterm Infant Stool Are Personalized and Not Driven by Health Outcomes, Including Necrotizing Enterocolitis and Late-Onset Sepsis.早产儿粪便的微生物组和代谢组具有个体特异性,不受健康结果(包括坏死性小肠结肠炎和晚发性败血症)驱动。
mSphere. 2018 Jun 6;3(3). doi: 10.1128/mSphere.00104-18. Print 2018 Jun 27.
4
The development of gut microbiota in critically ill extremely low birth weight infants assessed with 16S rRNA gene based sequencing.基于16S rRNA基因测序评估危重新生极低出生体重儿肠道微生物群的发育情况。
Gut Microbes. 2014 May-Jun;5(3):304-12. doi: 10.4161/gmic.28849.
5
Genetic hypogonadal mouse model reveals niche-specific influence of reproductive axis and sex on intestinal microbial communities.遗传型性腺功能减退症小鼠模型揭示了生殖轴和性别对肠道微生物群落的特定小生境影响。
Biol Sex Differ. 2023 Nov 6;14(1):79. doi: 10.1186/s13293-023-00564-1.
6
Gut Dysbiosis With Bacilli Dominance and Accumulation of Fermentation Products Precedes Late-onset Sepsis in Preterm Infants.双歧杆菌优势和发酵产物积累引起的肠道菌群失调先于早产儿晚发性败血症。
Clin Infect Dis. 2019 Jul 2;69(2):268-277. doi: 10.1093/cid/ciy882.
7
Taxonomic and Functional Compositions of the Small Intestinal Microbiome in Neonatal Calves Provide a Framework for Understanding Early Life Gut Health.新生犊牛小肠微生物组的分类和功能组成提供了理解早期生命肠道健康的框架。
Appl Environ Microbiol. 2019 Mar 6;85(6). doi: 10.1128/AEM.02534-18. Print 2019 Mar 15.
8
Influence of mode of delivery on infant gut microbiota composition: a pilot study.分娩方式对婴儿肠道微生物组成的影响:一项初步研究。
J Obstet Gynaecol. 2024 Dec;44(1):2368829. doi: 10.1080/01443615.2024.2368829. Epub 2024 Jun 24.
9
Timing of complementary feeding is associated with gut microbiota diversity and composition and short chain fatty acid concentrations over the first year of life.补充喂养的时间与肠道微生物多样性和组成以及生命第一年的短链脂肪酸浓度有关。
BMC Microbiol. 2020 Mar 11;20(1):56. doi: 10.1186/s12866-020-01723-9.
10
Self-reinoculation with fecal flora changes microbiota density and composition leading to an altered bile-acid profile in the mouse small intestine.自我接种粪便菌群会改变微生物群落的密度和组成,导致小鼠小肠中的胆汁酸谱发生改变。
Microbiome. 2020 Feb 12;8(1):19. doi: 10.1186/s40168-020-0785-4.

引用本文的文献

1
The composition and predictive function of the fecal microbiota in female donkeys across different reproductive cycles.不同生殖周期雌性驴粪便微生物群的组成及预测功能
Front Microbiol. 2025 Jun 25;16:1565360. doi: 10.3389/fmicb.2025.1565360. eCollection 2025.
2
Comparative Analysis of Meat Quality and Hindgut Microbiota of Cultured and Wild Bighead Carp (, Richardson 1845) from the Yangtze River Area.长江流域养殖鳙鱼(鳙属,理查森,1845年)与野生鳙鱼的肉质和后肠微生物群比较分析
Microorganisms. 2024 Dec 25;13(1):20. doi: 10.3390/microorganisms13010020.
3
Initial pig developmental stage influences intestinal organoid growth but not cellular composition.

本文引用的文献

1
The relationship between fecal bile acids and microbiome community structure in pediatric Crohn's disease.粪胆汁酸与小儿克罗恩病肠道微生物群落结构的关系。
ISME J. 2020 Mar;14(3):702-713. doi: 10.1038/s41396-019-0560-3. Epub 2019 Dec 3.
2
Reproducible, interactive, scalable and extensible microbiome data science using QIIME 2.使用QIIME 2进行可重复、交互式、可扩展和可延伸的微生物组数据科学研究。
Nat Biotechnol. 2019 Aug;37(8):852-857. doi: 10.1038/s41587-019-0209-9.
3
FXR Regulates Intestinal Cancer Stem Cell Proliferation.FXR 调节肠道肿瘤干细胞增殖。
猪的初始发育阶段影响肠道类器官的生长,但不影响细胞组成。
Animal Model Exp Med. 2024 Dec;7(6):944-954. doi: 10.1002/ame2.12512. Epub 2024 Dec 15.
4
Efficacy and Molecular Mechanism of Quercetin on Constipation Induced by Berberine via Regulating Gut Microbiota.槲皮素通过调节肠道微生物群缓解小檗碱诱导的便秘:功效及分子机制。
Int J Mol Sci. 2024 Jun 5;25(11):6228. doi: 10.3390/ijms25116228.
5
Differences in gut bacterial community composition between modern and slower-growing broiler breeder lines: Implications of growth selection on microbiome composition.现代与生长较慢的肉鸡育种品系之间肠道细菌群落组成的差异:生长选择对微生物组组成的影响。
Front Physiol. 2023 Mar 21;14:1151151. doi: 10.3389/fphys.2023.1151151. eCollection 2023.
6
Maturation state of colonization sites promotes symbiotic resiliency in the Euprymna scolopes-Vibrio fischeri partnership.定植位点的成熟状态促进了萤光虫-费氏弧菌共生体的共生弹性。
Microbiome. 2023 Mar 31;11(1):68. doi: 10.1186/s40168-023-01509-x.
7
Special Issue: The Impact of Early Life Nutrition on Gut Maturation and Later Life Gut Health.特刊:生命早期营养对肠道成熟和生命后期肠道健康的影响。
Nutrients. 2023 Mar 21;15(6):1498. doi: 10.3390/nu15061498.
8
The Molecular Gut-Brain Axis in Early Brain Development.早期脑发育中的分子肠脑轴。
Int J Mol Sci. 2022 Dec 6;23(23):15389. doi: 10.3390/ijms232315389.
9
Microbial bile salt hydrolase activity influences gene expression profiles and gastrointestinal maturation in infant mice.微生物胆汁盐水解酶活性影响婴儿小鼠的基因表达谱和胃肠道成熟。
Gut Microbes. 2022 Jan-Dec;14(1):2149023. doi: 10.1080/19490976.2022.2149023.
10
Sodium humate alters the intestinal microbiome, short-chain fatty acids, eggshell ultrastructure, and egg performance of old laying hens.腐植酸钠改变老龄蛋鸡的肠道微生物群、短链脂肪酸、蛋壳超微结构和产蛋性能。
Front Vet Sci. 2022 Oct 12;9:986562. doi: 10.3389/fvets.2022.986562. eCollection 2022.
Cell. 2019 Feb 21;176(5):1098-1112.e18. doi: 10.1016/j.cell.2019.01.036.
4
Microbiota-Derived Lactate Accelerates Intestinal Stem-Cell-Mediated Epithelial Development.微生物组衍生的乳酸加速肠道干细胞介导的上皮发育。
Cell Host Microbe. 2018 Dec 12;24(6):833-846.e6. doi: 10.1016/j.chom.2018.11.002.
5
Birth mode is associated with earliest strain-conferred gut microbiome functions and immunostimulatory potential.分娩方式与最初的菌株赋予的肠道微生物组功能和免疫刺激潜力有关。
Nat Commun. 2018 Nov 30;9(1):5091. doi: 10.1038/s41467-018-07631-x.
6
promotes colorectal tumorigenesis through the action of cytolethal distending toxin.通过细胞致死扩张毒素的作用促进结直肠肿瘤发生。
Gut. 2019 Feb;68(2):289-300. doi: 10.1136/gutjnl-2018-317200. Epub 2018 Oct 30.
7
Temporal Regulation of the Bacterial Metabolite Deoxycholate during Colonic Repair Is Critical for Crypt Regeneration.细菌代谢产物脱氧胆酸在结肠修复过程中的时间调控对隐窝再生至关重要。
Cell Host Microbe. 2018 Sep 12;24(3):353-363.e5. doi: 10.1016/j.chom.2018.07.019. Epub 2018 Aug 16.
8
Deoxycholic acid activates epidermal growth factor receptor and promotes intestinal carcinogenesis by ADAM17-dependent ligand release.脱氧胆酸通过 ADAM17 依赖性配体释放激活表皮生长因子受体并促进肠道肿瘤发生。
J Cell Mol Med. 2018 Sep;22(9):4263-4273. doi: 10.1111/jcmm.13709. Epub 2018 Jun 29.
9
MetaboAnalyst 4.0: towards more transparent and integrative metabolomics analysis.MetaboAnalyst 4.0:迈向更透明、更综合的代谢组学分析。
Nucleic Acids Res. 2018 Jul 2;46(W1):W486-W494. doi: 10.1093/nar/gky310.
10
TFAM is required for maturation of the fetal and adult intestinal epithelium.线粒体转录因子A(TFAM)是胎儿和成人肠道上皮细胞成熟所必需的。
Dev Biol. 2018 Jul 15;439(2):92-101. doi: 10.1016/j.ydbio.2018.04.015. Epub 2018 Apr 22.