Suppr超能文献

双歧杆菌和乳杆菌补充剂改变早产儿肠道微生物群和代谢组:一项观察性研究。

Microbiota Supplementation with and Modifies the Preterm Infant Gut Microbiota and Metabolome: An Observational Study.

机构信息

Gut Microbes & Health, Quadram Institute Bioscience, Norwich Research Park, Norwich, UK.

Department of Medicine, Section of Pediatrics, Imperial College London, London, UK.

出版信息

Cell Rep Med. 2020 Aug 25;1(5):100077. doi: 10.1016/j.xcrm.2020.100077.

Abstract

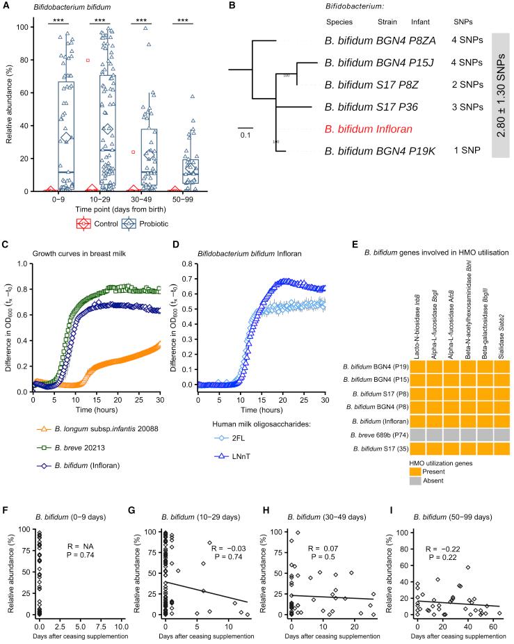
Supplementation with members of the early-life microbiota as "probiotics" is increasingly used in attempts to beneficially manipulate the preterm infant gut microbiota. We performed a large observational longitudinal study comprising two preterm groups: 101 infants orally supplemented with and (Bif/Lacto) and 133 infants non-supplemented (control) matched by age, sex, and delivery method. 16S rRNA gene profiling on fecal samples (n = 592) showed a predominance of and a lower abundance of pathobionts in the Bif/Lacto group. Metabolomic analysis showed higher fecal acetate and lactate and a lower fecal pH in the Bif/Lacto group compared to the control group. Fecal acetate positively correlated with relative abundance of consistent with the ability of the supplemented strain to metabolize human milk oligosaccharides into acetate. This study demonstrates that microbiota supplementation is associated with a -dominated preterm microbiota and gastrointestinal environment more closely resembling that of full-term infants.

摘要

补充早期生命微生物群成员作为“益生菌”越来越多地被用于有益地操纵早产儿肠道微生物群。我们进行了一项大型观察性纵向研究,包括两个早产儿组:101 名口服补充 和 (双歧杆菌/乳杆菌)的婴儿和 133 名年龄、性别和分娩方式相匹配的未补充婴儿(对照组)。对粪便样本(n=592)进行 16S rRNA 基因谱分析显示,双歧杆菌/乳杆菌组以 为主,病原菌丰度较低。代谢组学分析显示,双歧杆菌/乳杆菌组的粪便乙酸盐和乳酸盐含量较高,粪便 pH 值较低,与对照组相比。粪便乙酸盐与 的相对丰度呈正相关,这与补充的 菌株将人乳寡糖代谢成乙酸盐的能力一致。这项研究表明,微生物群补充与以 为主的早产儿微生物群和更接近足月婴儿的胃肠道环境相关。

https://cdn.ncbi.nlm.nih.gov/pmc/blobs/9fcf/7659557/09101fb6138f/fx1.jpg

文献检索

告别复杂PubMed语法,用中文像聊天一样搜索,搜遍4000万医学文献。AI智能推荐,让科研检索更轻松。

立即免费搜索

文件翻译

保留排版,准确专业,支持PDF/Word/PPT等文件格式,支持 12+语言互译。

免费翻译文档

深度研究

AI帮你快速写综述,25分钟生成高质量综述,智能提取关键信息,辅助科研写作。

立即免费体验