Suppr超能文献

用于促进M2巨噬细胞极化并加速糖尿病骨缺损修复的含骨形态发生蛋白-4的多细胞负载支架的三维生物打印

Three-dimensional bioprinting of multicell-laden scaffolds containing bone morphogenic protein-4 for promoting M2 macrophage polarization and accelerating bone defect repair in diabetes mellitus.

作者信息

Sun Xin, Ma Zhenjiang, Zhao Xue, Jin Wenjie, Zhang Chenyu, Ma Jie, Qiang Lei, Wang Wenhao, Deng Qian, Yang Han, Zhao Jinzhong, Liang Qianqian, Zhou Xiaojun, Li Tao, Wang Jinwu

机构信息

Shanghai Key Laboratory of Orthopaedic Implants, Department of Orthopaedic Surgery, Shanghai Ninth People's Hospital, Shanghai JiaoTong University School of Medicine, No. 639 Zhizaoju Road, Shanghai, 200011, China.

Department of Radiology, Shanghai Ninth People's Hospital, Shanghai JiaoTong University School of Medicine, No. 639 Zhizaoju Road, Shanghai, 200011, China.

出版信息

Bioact Mater. 2020 Sep 25;6(3):757-769. doi: 10.1016/j.bioactmat.2020.08.030. eCollection 2021 Mar.

Abstract

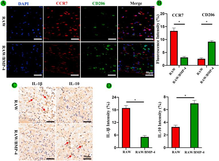
Critical-sized bone defect repair in patients with diabetes mellitus remains a challenge in clinical treatment because of dysfunction of macrophage polarization and the inflammatory microenvironment in the bone defect region. Three-dimensional (3D) bioprinted scaffolds loaded with live cells and bioactive factors can improve cell viability and the inflammatory microenvironment and further accelerating bone repair. Here, we used modified bioinks comprising gelatin, gelatin methacryloyl (GelMA), and 4-arm poly (ethylene glycol) acrylate (PEG) to fabricate 3D bioprinted scaffolds containing BMSCs, RAW264.7 macrophages, and BMP-4-loaded mesoporous silica nanoparticles (MSNs). Addition of MSNs effectively improved the mechanical strength of GelMA/gelatin/PEG scaffolds. Moreover, MSNs sustainably released BMP-4 for long-term effectiveness. In 3D bioprinted scaffolds, BMP-4 promoted the polarization of RAW264.7 to M2 macrophages, which secrete anti-inflammatory factors and thereby reduce the levels of pro-inflammatory factors. BMP-4 released from MSNs and BMP-2 secreted from M2 macrophages collectively stimulated the osteogenic differentiation of BMSCs in the 3D bioprinted scaffolds. Furthermore, in calvarial critical-size defect models of diabetic rats, 3D bioprinted scaffolds loaded with MSNs/BMP-4 induced M2 macrophage polarization and improved the inflammatory microenvironment. And 3D bioprinted scaffolds with MSNs/BMP-4, BMSCs, and RAW264.7 cells significantly accelerated bone repair. In conclusion, our results indicated that implanting 3D bioprinted scaffolds containing MSNs/BMP-4, BMSCs, and RAW264.7 cells in bone defects may be an effective method for improving diabetic bone repair, owing to the direct effects of BMP-4 on promoting osteogenesis of BMSCs and regulating M2 type macrophage polarization to improve the inflammatory microenvironment and secrete BMP-2.

摘要

由于巨噬细胞极化功能障碍以及骨缺损区域的炎症微环境,糖尿病患者的临界尺寸骨缺损修复在临床治疗中仍然是一项挑战。负载活细胞和生物活性因子的三维(3D)生物打印支架可以提高细胞活力和改善炎症微环境,并进一步加速骨修复。在此,我们使用包含明胶、甲基丙烯酰化明胶(GelMA)和四臂聚(乙二醇)丙烯酸酯(PEG)的改性生物墨水来制造包含骨髓间充质干细胞(BMSCs)、RAW264.7巨噬细胞和负载骨形态发生蛋白-4(BMP-4)的介孔二氧化硅纳米颗粒(MSNs)的3D生物打印支架。添加MSNs有效地提高了GelMA/明胶/PEG支架的机械强度。此外,MSNs可持续释放BMP-4以实现长期有效性。在3D生物打印支架中,BMP-4促进RAW264.7向M2巨噬细胞极化,M2巨噬细胞分泌抗炎因子,从而降低促炎因子水平。从MSNs释放的BMP-4和M2巨噬细胞分泌的BMP-2共同刺激3D生物打印支架中BMSCs的成骨分化。此外,在糖尿病大鼠的颅骨临界尺寸缺损模型中,负载MSNs/BMP-4的3D生物打印支架诱导M2巨噬细胞极化并改善炎症微环境。并且含有MSNs/BMP-4、BMSCs和RAW264.7细胞的3D生物打印支架显著加速了骨修复。总之,我们的结果表明,在骨缺损中植入包含MSNs/BMP-4、BMSCs和RAW264.7细胞的3D生物打印支架可能是改善糖尿病骨修复的有效方法,这归因于BMP-4对促进BMSCs成骨和调节M2型巨噬细胞极化以改善炎症微环境并分泌BMP-2的直接作用。

https://cdn.ncbi.nlm.nih.gov/pmc/blobs/7a38/7522044/24b60be647e9/fx1.jpg

文献检索

告别复杂PubMed语法,用中文像聊天一样搜索,搜遍4000万医学文献。AI智能推荐,让科研检索更轻松。

立即免费搜索

文件翻译

保留排版,准确专业,支持PDF/Word/PPT等文件格式,支持 12+语言互译。

免费翻译文档

深度研究

AI帮你快速写综述,25分钟生成高质量综述,智能提取关键信息,辅助科研写作。

立即免费体验