• 文献检索
  • 文档翻译
  • 深度研究
  • 学术资讯
  • Suppr Zotero 插件Zotero 插件
  • 邀请有礼
  • 套餐&价格
  • 历史记录
应用&插件
Suppr Zotero 插件Zotero 插件浏览器插件Mac 客户端Windows 客户端微信小程序
定价
高级版会员购买积分包购买API积分包
服务
文献检索文档翻译深度研究API 文档MCP 服务
关于我们
关于 Suppr公司介绍联系我们用户协议隐私条款
关注我们

Suppr 超能文献

核心技术专利:CN118964589B侵权必究
粤ICP备2023148730 号-1Suppr @ 2026

文献检索

告别复杂PubMed语法,用中文像聊天一样搜索,搜遍4000万医学文献。AI智能推荐,让科研检索更轻松。

立即免费搜索

文件翻译

保留排版,准确专业,支持PDF/Word/PPT等文件格式,支持 12+语言互译。

免费翻译文档

深度研究

AI帮你快速写综述,25分钟生成高质量综述,智能提取关键信息,辅助科研写作。

立即免费体验

经肠道训练的IgA浆细胞保护脑膜静脉窦。

Gut-educated IgA plasma cells defend the meningeal venous sinuses.

作者信息

Fitzpatrick Zachary, Frazer Gordon, Ferro Ashley, Clare Simon, Bouladoux Nicolas, Ferdinand John, Tuong Zewen Kelvin, Negro-Demontel Maria Luciana, Kumar Nitin, Suchanek Ondrej, Tajsic Tamara, Harcourt Katherine, Scott Kirsten, Bashford-Rogers Rachel, Helmy Adel, Reich Daniel S, Belkaid Yasmine, Lawley Trevor D, McGavern Dorian B, Clatworthy Menna R

机构信息

Molecular Immunity Unit, Department of Medicine, University of Cambridge, Cambridge, UK.

Viral Immunology and Intravital Imaging Section, National Institute of Neurological Disorders and Stroke, National Institutes of Health, Bethesda, MA, USA.

出版信息

Nature. 2020 Nov;587(7834):472-476. doi: 10.1038/s41586-020-2886-4. Epub 2020 Nov 4.

DOI:10.1038/s41586-020-2886-4
PMID:33149302
原文链接:https://pmc.ncbi.nlm.nih.gov/articles/PMC7748383/
Abstract

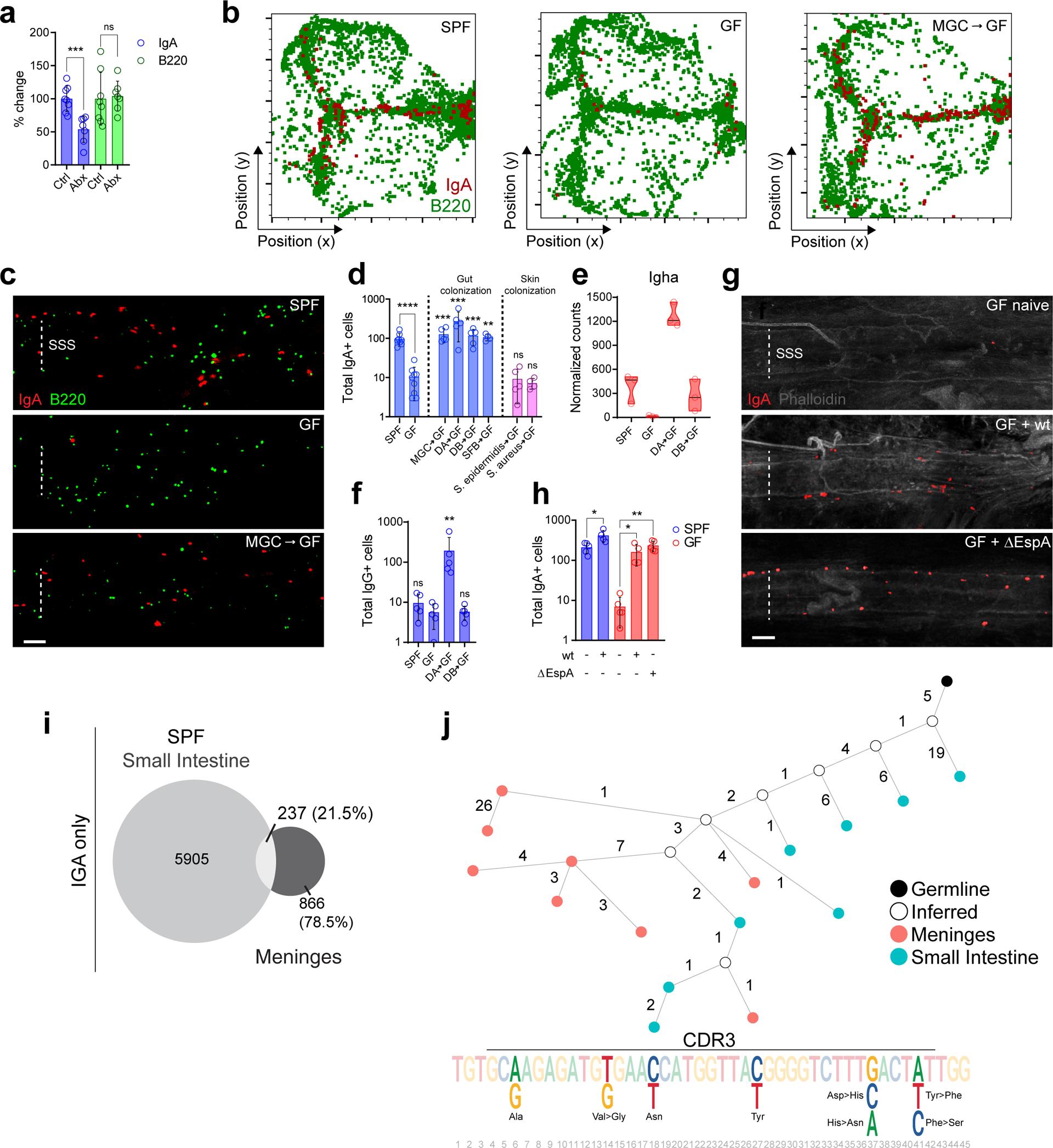
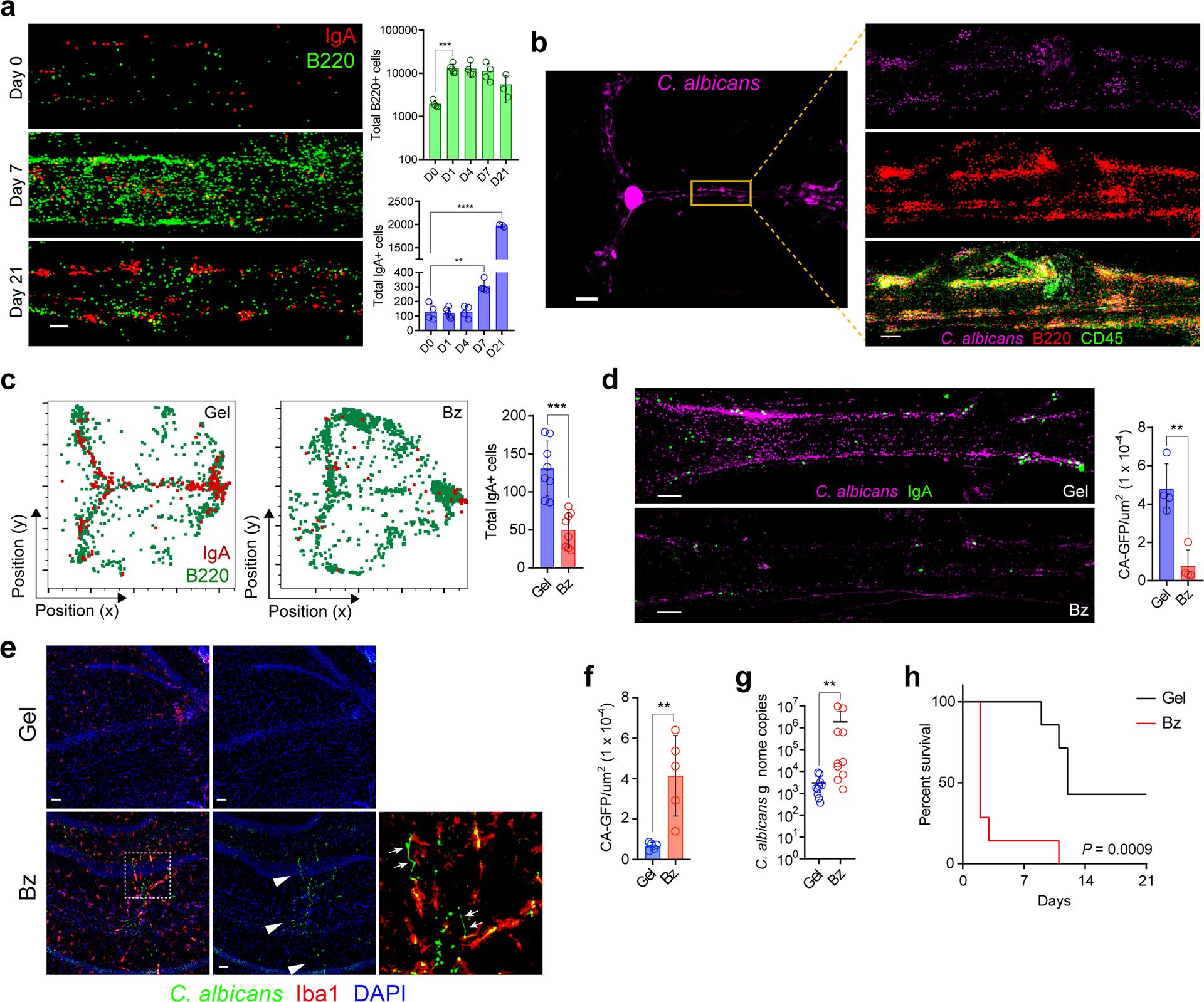
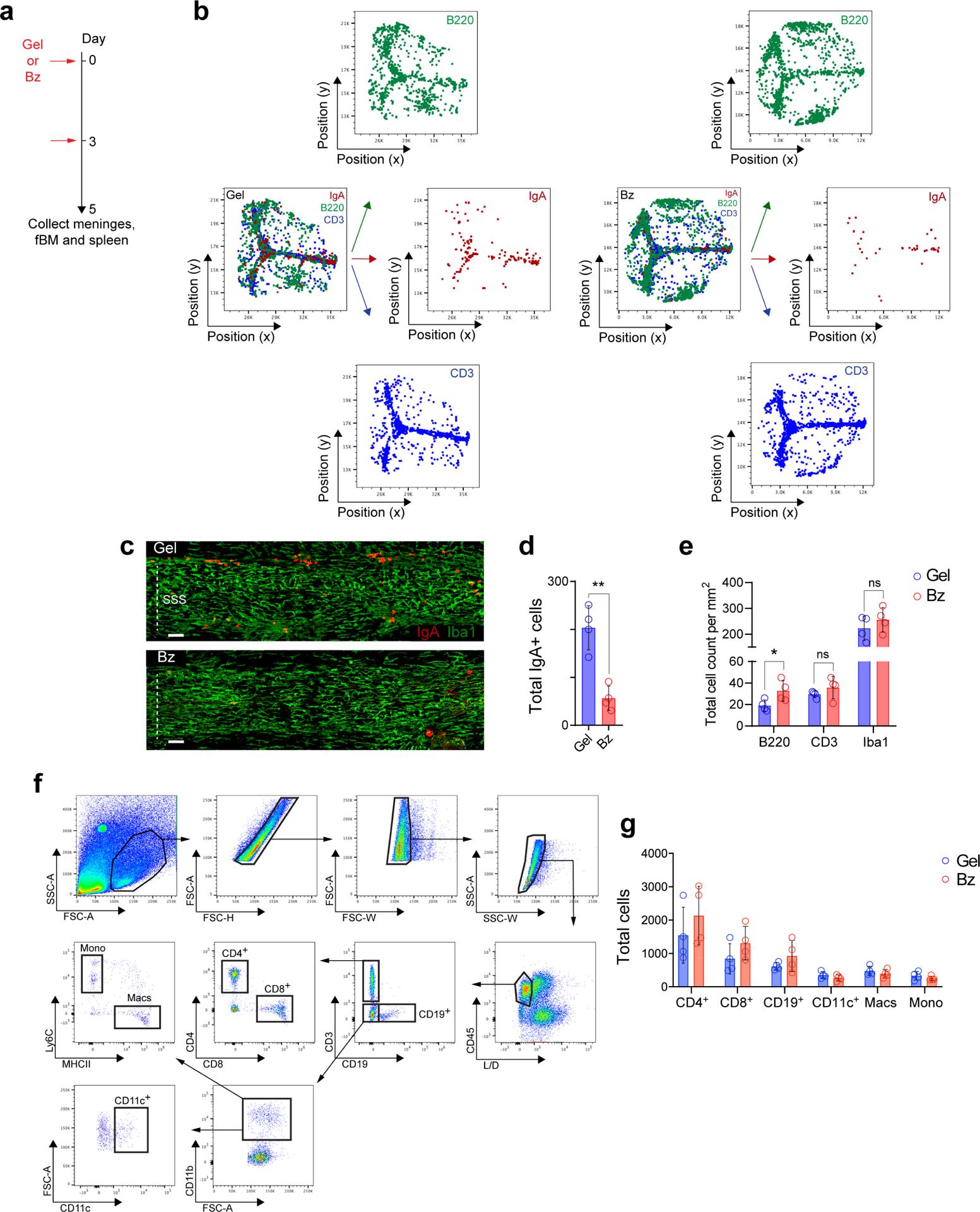
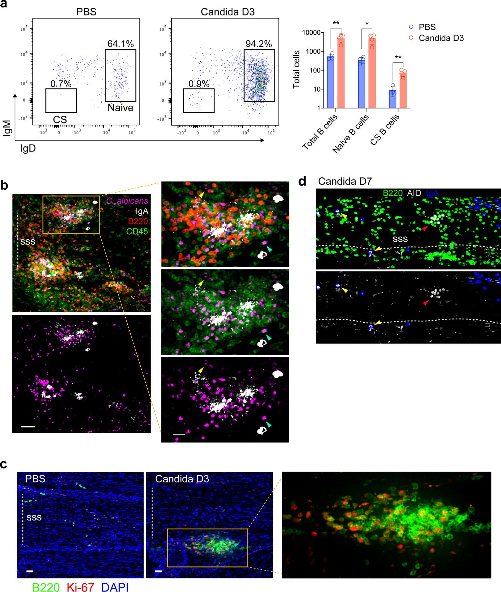
The central nervous system has historically been viewed as an immune-privileged site, but recent data have shown that the meninges-the membranes that surround the brain and spinal cord-contain a diverse population of immune cells. So far, studies have focused on macrophages and T cells, but have not included a detailed analysis of meningeal humoral immunity. Here we show that, during homeostasis, the mouse and human meninges contain IgA-secreting plasma cells. These cells are positioned adjacent to dural venous sinuses: regions of slow blood flow with fenestrations that can potentially permit blood-borne pathogens to access the brain. Peri-sinus IgA plasma cells increased with age and following a breach of the intestinal barrier. Conversely, they were scarce in germ-free mice, but their presence was restored by gut re-colonization. B cell receptor sequencing confirmed that meningeal IgA cells originated in the intestine. Specific depletion of meningeal plasma cells or IgA deficiency resulted in reduced fungal entrapment in the peri-sinus region and increased spread into the brain following intravenous challenge, showing that meningeal IgA is essential for defending the central nervous system at this vulnerable venous barrier surface.

摘要

中枢神经系统在历史上一直被视为免疫豁免部位,但最近的数据表明,脑膜(包围大脑和脊髓的膜)含有多种免疫细胞。到目前为止,研究主要集中在巨噬细胞和T细胞上,但尚未对脑膜体液免疫进行详细分析。在这里,我们表明,在稳态期间,小鼠和人类脑膜含有分泌IgA的浆细胞。这些细胞位于硬脑膜静脉窦附近:血流缓慢且有窗孔的区域,这些窗孔可能使血源性病原体进入大脑。窦周IgA浆细胞随年龄增长以及肠道屏障破坏后而增加。相反,在无菌小鼠中它们很少见,但通过肠道重新定殖可恢复其存在。B细胞受体测序证实脑膜IgA细胞起源于肠道。脑膜浆细胞的特异性耗竭或IgA缺乏导致静脉窦周围区域真菌捕获减少,并在静脉内攻击后增加向大脑的扩散,表明脑膜IgA对于在这个易受攻击的静脉屏障表面保护中枢神经系统至关重要。

https://cdn.ncbi.nlm.nih.gov/pmc/blobs/3925/7748383/dad3dd976425/nihms-1617594-f0003.jpg
https://cdn.ncbi.nlm.nih.gov/pmc/blobs/3925/7748383/c67e3e8903d5/nihms-1617594-f0004.jpg
https://cdn.ncbi.nlm.nih.gov/pmc/blobs/3925/7748383/d20e814aa384/nihms-1617594-f0005.jpg
https://cdn.ncbi.nlm.nih.gov/pmc/blobs/3925/7748383/fb4b81184c8b/nihms-1617594-f0006.jpg
https://cdn.ncbi.nlm.nih.gov/pmc/blobs/3925/7748383/7bcf63f2b186/nihms-1617594-f0007.jpg
https://cdn.ncbi.nlm.nih.gov/pmc/blobs/3925/7748383/0a3fced8d1d0/nihms-1617594-f0008.jpg
https://cdn.ncbi.nlm.nih.gov/pmc/blobs/3925/7748383/1b4287cd71a4/nihms-1617594-f0009.jpg
https://cdn.ncbi.nlm.nih.gov/pmc/blobs/3925/7748383/953fd096e91a/nihms-1617594-f0010.jpg
https://cdn.ncbi.nlm.nih.gov/pmc/blobs/3925/7748383/9c43d3aae9e7/nihms-1617594-f0011.jpg
https://cdn.ncbi.nlm.nih.gov/pmc/blobs/3925/7748383/9fa8390b0192/nihms-1617594-f0001.jpg
https://cdn.ncbi.nlm.nih.gov/pmc/blobs/3925/7748383/984d0d45e28f/nihms-1617594-f0002.jpg
https://cdn.ncbi.nlm.nih.gov/pmc/blobs/3925/7748383/dad3dd976425/nihms-1617594-f0003.jpg
https://cdn.ncbi.nlm.nih.gov/pmc/blobs/3925/7748383/c67e3e8903d5/nihms-1617594-f0004.jpg
https://cdn.ncbi.nlm.nih.gov/pmc/blobs/3925/7748383/d20e814aa384/nihms-1617594-f0005.jpg
https://cdn.ncbi.nlm.nih.gov/pmc/blobs/3925/7748383/fb4b81184c8b/nihms-1617594-f0006.jpg
https://cdn.ncbi.nlm.nih.gov/pmc/blobs/3925/7748383/7bcf63f2b186/nihms-1617594-f0007.jpg
https://cdn.ncbi.nlm.nih.gov/pmc/blobs/3925/7748383/0a3fced8d1d0/nihms-1617594-f0008.jpg
https://cdn.ncbi.nlm.nih.gov/pmc/blobs/3925/7748383/1b4287cd71a4/nihms-1617594-f0009.jpg
https://cdn.ncbi.nlm.nih.gov/pmc/blobs/3925/7748383/953fd096e91a/nihms-1617594-f0010.jpg
https://cdn.ncbi.nlm.nih.gov/pmc/blobs/3925/7748383/9c43d3aae9e7/nihms-1617594-f0011.jpg
https://cdn.ncbi.nlm.nih.gov/pmc/blobs/3925/7748383/9fa8390b0192/nihms-1617594-f0001.jpg
https://cdn.ncbi.nlm.nih.gov/pmc/blobs/3925/7748383/984d0d45e28f/nihms-1617594-f0002.jpg
https://cdn.ncbi.nlm.nih.gov/pmc/blobs/3925/7748383/dad3dd976425/nihms-1617594-f0003.jpg

相似文献

1
Gut-educated IgA plasma cells defend the meningeal venous sinuses.经肠道训练的IgA浆细胞保护脑膜静脉窦。
Nature. 2020 Nov;587(7834):472-476. doi: 10.1038/s41586-020-2886-4. Epub 2020 Nov 4.
2
The gut-meningeal immune axis: Priming brain defense against the most likely invaders.肠-脑膜免疫轴:为大脑防御最有可能的入侵者做好准备。
J Exp Med. 2022 Mar 7;219(3). doi: 10.1084/jem.20211520. Epub 2022 Feb 23.
3
Humoral immunity at the brain borders in homeostasis.体液免疫在脑边界的稳态中发挥作用。
Curr Opin Immunol. 2022 Jun;76:102188. doi: 10.1016/j.coi.2022.102188. Epub 2022 May 12.
4
Development of the gut microbiota and mucosal IgA responses in twins and gnotobiotic mice.双胞胎和无菌小鼠肠道微生物群的发育及黏膜IgA反应
Nature. 2016 Jun 9;534(7606):263-6. doi: 10.1038/nature17940. Epub 2016 May 25.
5
Lack of Gut Secretory Immunoglobulin A in Memory B-Cell Dysfunction-Associated Disorders: A Possible Gut-Spleen Axis.记忆 B 细胞功能障碍相关疾病中肠道分泌型免疫球蛋白 A 的缺乏:可能存在肠-脾轴。
Front Immunol. 2020 Jan 8;10:2937. doi: 10.3389/fimmu.2019.02937. eCollection 2019.
6
Human Secretory IgM Emerges from Plasma Cells Clonally Related to Gut Memory B Cells and Targets Highly Diverse Commensals.人类分泌型 IgM 源自与肠道记忆 B 细胞克隆相关的浆细胞,并靶向高度多样的共生菌。
Immunity. 2017 Jul 18;47(1):118-134.e8. doi: 10.1016/j.immuni.2017.06.013. Epub 2017 Jul 11.
7
Gut Microbiome Homeostasis and the CD4 T- Follicular Helper Cell IgA Axis in Human Immunodeficiency Virus Infection.人类免疫缺陷病毒感染中的肠道微生物群稳态与CD4滤泡辅助性T细胞IgA轴
Front Immunol. 2021 Mar 19;12:657679. doi: 10.3389/fimmu.2021.657679. eCollection 2021.
8
Mouse and Human Liver Contain Immunoglobulin A-Secreting Cells Originating From Peyer's Patches and Directed Against Intestinal Antigens.鼠肝和人肝中含有源自派氏集合淋巴结并针对肠道抗原的分泌免疫球蛋白 A 的细胞。
Gastroenterology. 2016 Aug;151(2):311-23. doi: 10.1053/j.gastro.2016.04.014. Epub 2016 Apr 27.
9
High-affinity monoclonal IgA regulates gut microbiota and prevents colitis in mice.高亲和力单克隆 IgA 调节肠道微生物群并预防小鼠结肠炎。
Nat Microbiol. 2016 Jul 4;1(9):16103. doi: 10.1038/nmicrobiol.2016.103.
10
Early developing B cells undergo negative selection by central nervous system-specific antigens in the meninges.早期发育的 B 细胞在脑膜中通过中枢神经系统特异性抗原经历阴性选择。
Immunity. 2021 Dec 14;54(12):2784-2794.e6. doi: 10.1016/j.immuni.2021.09.016. Epub 2021 Oct 8.

引用本文的文献

1
Mechanisms of the effect of gut microbes on depression through the microbiota-gut-brain axis.肠道微生物通过微生物-肠道-脑轴影响抑郁症的机制。
Front Nutr. 2025 Aug 6;12:1634548. doi: 10.3389/fnut.2025.1634548. eCollection 2025.
2
Beyond the gut: decoding the gut-immune-brain axis in health and disease.超越肠道:解读健康与疾病中的肠道-免疫-脑轴
Cell Mol Immunol. 2025 Aug 14. doi: 10.1038/s41423-025-01333-3.
3
Brain morphometry and chronic inflammation in Bangladeshi children growing up in extreme poverty.在极端贫困环境中成长的孟加拉国儿童的脑形态测量与慢性炎症

本文引用的文献

1
The anatomy and immunology of vasculature in the central nervous system.中枢神经系统的血管解剖和免疫。
Sci Immunol. 2019 Jul 12;4(37). doi: 10.1126/sciimmunol.aav0492.
2
Infection drives meningeal engraftment by inflammatory monocytes that impairs CNS immunity.感染通过炎症性单核细胞驱动脑膜定植,从而损害中枢神经系统免疫。
Nat Immunol. 2019 Apr;20(4):407-419. doi: 10.1038/s41590-019-0344-y. Epub 2019 Mar 18.
3
A human gut bacterial genome and culture collection for improved metagenomic analyses.人类肠道细菌基因组和培养物集合,用于改进宏基因组分析。
Imaging Neurosci (Camb). 2024 Oct 16;2. doi: 10.1162/imag_a_00319. eCollection 2024.
4
Dural ectopic lymphatic structures accumulate during aging and exhibit dysregulation in neurodegenerative diseases.硬脑膜异位淋巴结构在衰老过程中会累积,并在神经退行性疾病中表现出失调。
Proc Natl Acad Sci U S A. 2025 Aug 19;122(33):e2425081122. doi: 10.1073/pnas.2425081122. Epub 2025 Aug 12.
5
Viral immunological complications in neurological surgery: A comprehensive review of homeostatic disturbances and cognitive impairments.神经外科手术中的病毒免疫并发症:内环境紊乱与认知障碍的全面综述
Surg Neurol Int. 2025 Jun 13;16:241. doi: 10.25259/SNI_337_2025. eCollection 2025.
6
Drug delivery pathways to the central nervous system via the brain glymphatic system circumventing the blood-brain barrier.通过脑类淋巴系统绕过血脑屏障进入中枢神经系统的药物递送途径。
Exploration (Beijing). 2024 Jul 9;5(2):20240036. doi: 10.1002/EXP.20240036. eCollection 2025 Apr.
7
Redefining CNS immune privilege.重新定义中枢神经系统免疫豁免权。
Nat Rev Immunol. 2025 May 2. doi: 10.1038/s41577-025-01175-0.
8
Emerging Roles of Meningeal Lymphatic Vessels in Ischemic Stroke.脑膜淋巴管在缺血性卒中中的新作用
Mol Neurobiol. 2025 Apr 28. doi: 10.1007/s12035-025-04983-6.
9
Photobiomodulation and the oral-gut microbiome axis: therapeutic potential and challenges.光生物调节与口腔-肠道微生物群轴:治疗潜力与挑战
Front Med (Lausanne). 2025 Apr 9;12:1555704. doi: 10.3389/fmed.2025.1555704. eCollection 2025.
10
Targeting CD38 immunometabolic checkpoint improves metabolic fitness and cognition in a mouse model of Alzheimer's disease.靶向CD38免疫代谢检查点可改善阿尔茨海默病小鼠模型的代谢适应性和认知能力。
Nat Commun. 2025 Apr 20;16(1):3736. doi: 10.1038/s41467-025-58494-y.
Nat Biotechnol. 2019 Feb;37(2):186-192. doi: 10.1038/s41587-018-0009-7. Epub 2019 Feb 4.
4
Recirculating Intestinal IgA-Producing Cells Regulate Neuroinflammation via IL-10.循环肠道 IgA 产生细胞通过 IL-10 调节神经炎症。
Cell. 2019 Jan 24;176(3):610-624.e18. doi: 10.1016/j.cell.2018.11.035. Epub 2019 Jan 3.
5
Advances in Meningeal Immunity.脑膜免疫进展。
Trends Mol Med. 2018 Jun;24(6):542-559. doi: 10.1016/j.molmed.2018.04.003. Epub 2018 May 3.
6
Clinical significance of IgM and IgA class anti-NMDAR antibodies in herpes simplex encephalitis.单纯疱疹脑炎中 IgM 和 IgA 类抗 NMDAR 抗体的临床意义。
J Clin Virol. 2018 Jun;103:75-80. doi: 10.1016/j.jcv.2018.04.007. Epub 2018 Apr 10.
7
HIV-1-Specific IgA Monoclonal Antibodies from an HIV-1 Vaccinee Mediate Galactosylceramide Blocking and Phagocytosis.来自一名HIV-1疫苗接种者的HIV-1特异性IgA单克隆抗体介导半乳糖神经酰胺阻断和吞噬作用。
J Virol. 2018 Mar 14;92(7). doi: 10.1128/JVI.01552-17. Print 2018 Apr 1.
8
Commensal Fungi in Health and Disease.健康与疾病中的共生真菌
Cell Host Microbe. 2017 Aug 9;22(2):156-165. doi: 10.1016/j.chom.2017.07.002.
9
High-dimensional, single-cell characterization of the brain's immune compartment.对大脑免疫区室进行高维、单细胞特征分析。
Nat Neurosci. 2017 Sep;20(9):1300-1309. doi: 10.1038/nn.4610. Epub 2017 Jul 24.
10
Myeloid Cells in the Central Nervous System.中枢神经系统中的髓样细胞。
Immunity. 2017 Jun 20;46(6):943-956. doi: 10.1016/j.immuni.2017.06.007.