• 文献检索
  • 文档翻译
  • 深度研究
  • 学术资讯
  • Suppr Zotero 插件Zotero 插件
  • 邀请有礼
  • 套餐&价格
  • 历史记录
应用&插件
Suppr Zotero 插件Zotero 插件浏览器插件Mac 客户端Windows 客户端微信小程序
定价
高级版会员购买积分包购买API积分包
服务
文献检索文档翻译深度研究API 文档MCP 服务
关于我们
关于 Suppr公司介绍联系我们用户协议隐私条款
关注我们

Suppr 超能文献

核心技术专利:CN118964589B侵权必究
粤ICP备2023148730 号-1Suppr @ 2026

文献检索

告别复杂PubMed语法,用中文像聊天一样搜索,搜遍4000万医学文献。AI智能推荐,让科研检索更轻松。

立即免费搜索

文件翻译

保留排版,准确专业,支持PDF/Word/PPT等文件格式,支持 12+语言互译。

免费翻译文档

深度研究

AI帮你快速写综述,25分钟生成高质量综述,智能提取关键信息,辅助科研写作。

立即免费体验

神经分化因子1(NEUROD1)内在地启动诱导多能干细胞向神经祖细胞的分化。

NEUROD1 Intrinsically Initiates Differentiation of Induced Pluripotent Stem Cells into Neural Progenitor Cells.

作者信息

Choi Won-Young, Hwang Ji-Hyun, Cho Ann-Na, Lee Andrew J, Jung Inkyung, Cho Seung-Woo, Kim Lark Kyun, Kim Young-Joon

机构信息

Interdisciplinary Program of Integrated OMICS for Biomedical Science, The Graduate School, Yonsei University, Seoul 03722, Korea.

Department of Biotechnology, College of Life Science and Biotechnology, Yonsei University, Seoul 03722, Korea.

出版信息

Mol Cells. 2020 Dec 31;43(12):1011-1022. doi: 10.14348/molcells.2020.0207.

DOI:10.14348/molcells.2020.0207
PMID:33293480
原文链接:https://pmc.ncbi.nlm.nih.gov/articles/PMC7772509/
Abstract

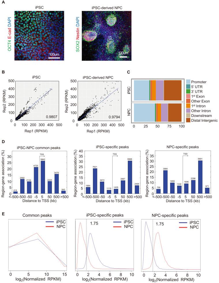
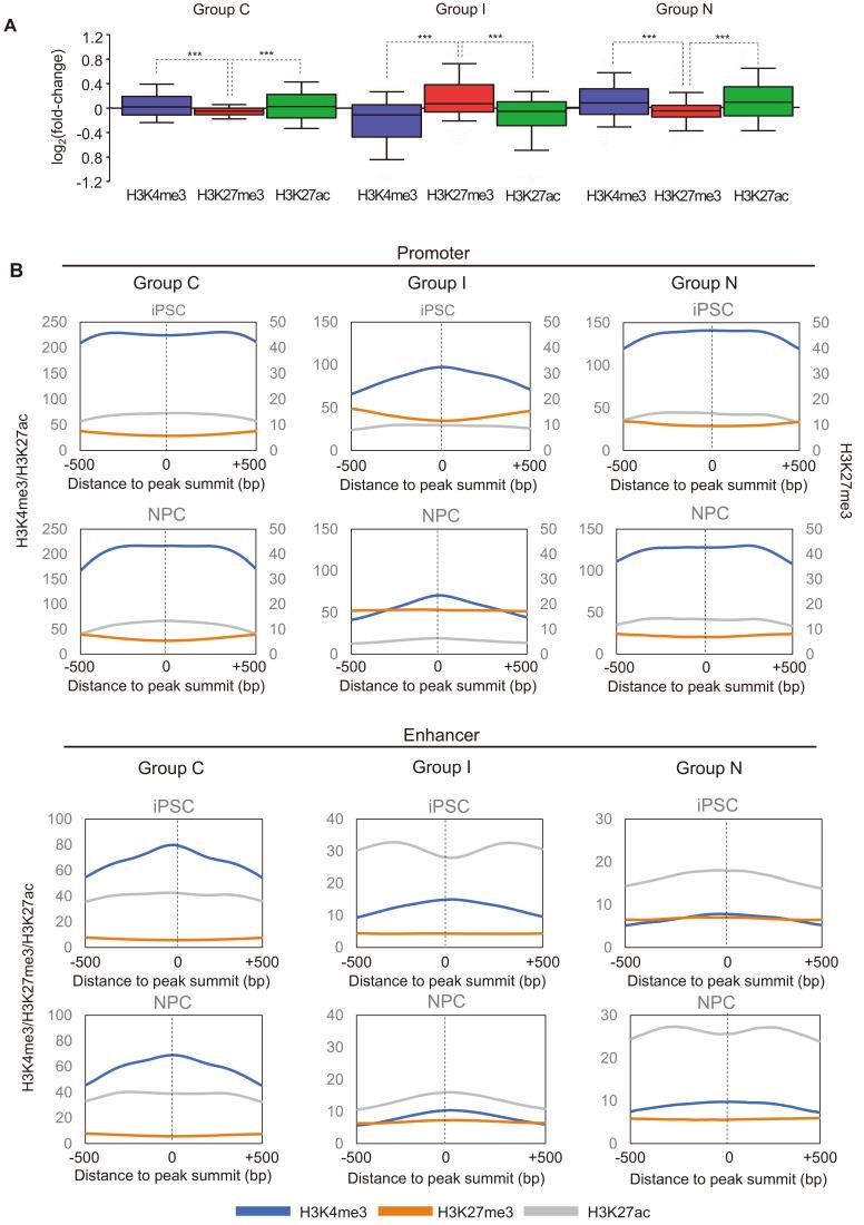
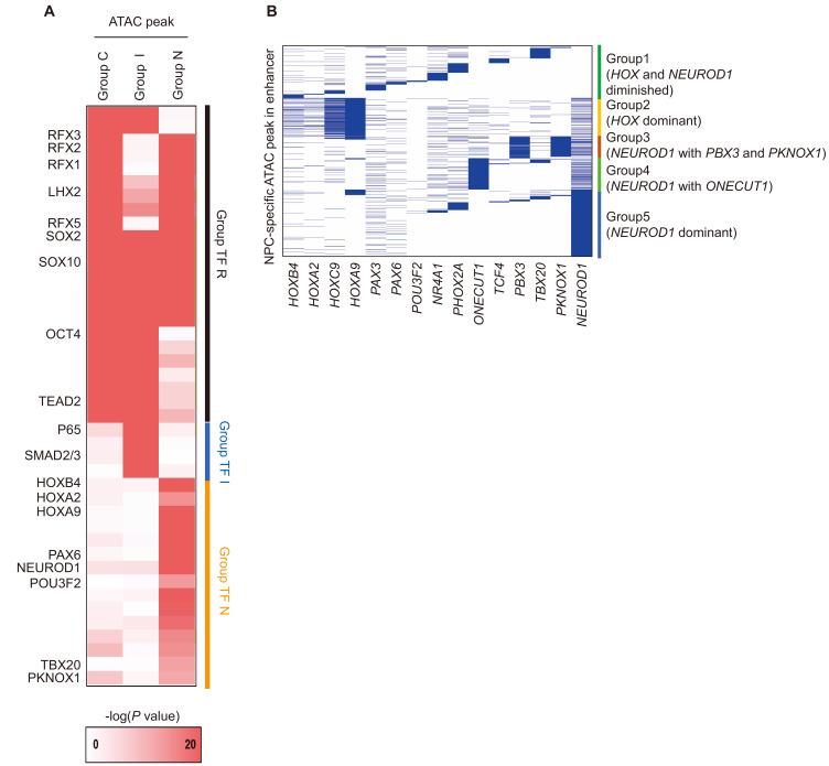
Cell type specification is a delicate biological event in which every step is under tight regulation. From a molecular point of view, cell fate commitment begins with chromatin alteration, which kickstarts lineage-determining factors to initiate a series of genes required for cell specification. Several important neuronal differentiation factors have been identified from ectopic over-expression studies. However, there is scarce information on which DNA regions are modified during induced pluripotent stem cell (iPSC) to neuronal progenitor cell (NPC) differentiation, the regulatory factors that attach to these accessible regions, or the genes that are initially expressed. In this study, we identified the DNA accessible regions of iPSCs and NPCs via the Assay for Transposase-Accessible Chromatin sequencing (ATACseq). We identified which chromatin regions were modified after neuronal differentiation and found that the enhancer regions had more active histone modification changes than the promoters. Through motif enrichment analysis, we found that NEUROD1 controls iPSC differentiation to NPC by binding to the accessible regions of enhancers in cooperation with other factors such as the Hox proteins. Finally, by using Hi-C data, we categorized the genes that directly interacted with the enhancers under the control of NEUROD1 during iPSC to NPC differentiation.

摘要

细胞类型特化是一个精细的生物学过程,其中的每一步都受到严格调控。从分子角度来看,细胞命运决定始于染色质改变,这启动了谱系决定因子,进而开启一系列细胞特化所需的基因。通过异位过表达研究已经鉴定出了几种重要的神经元分化因子。然而,关于在诱导多能干细胞(iPSC)向神经祖细胞(NPC)分化过程中哪些DNA区域被修饰、附着于这些可及区域的调控因子以及最初表达的基因,相关信息却很少。在本研究中,我们通过转座酶可及染色质测序分析(ATACseq)鉴定了iPSC和NPC的DNA可及区域。我们确定了神经元分化后哪些染色质区域被修饰,并发现增强子区域的组蛋白修饰变化比启动子区域更为活跃。通过基序富集分析,我们发现NEUROD1与Hox蛋白等其他因子协同作用,通过结合增强子的可及区域来控制iPSC向NPC的分化。最后,利用Hi-C数据,我们对在iPSC向NPC分化过程中受NEUROD1调控的与增强子直接相互作用的基因进行了分类。

https://cdn.ncbi.nlm.nih.gov/pmc/blobs/a976/7772509/a823b63ad613/molce-43-1011-f4.jpg
https://cdn.ncbi.nlm.nih.gov/pmc/blobs/a976/7772509/bc0db8924f47/molce-43-1011-f1.jpg
https://cdn.ncbi.nlm.nih.gov/pmc/blobs/a976/7772509/320bcb6f8a25/molce-43-1011-f2.jpg
https://cdn.ncbi.nlm.nih.gov/pmc/blobs/a976/7772509/ebd40b87e116/molce-43-1011-f3.jpg
https://cdn.ncbi.nlm.nih.gov/pmc/blobs/a976/7772509/a823b63ad613/molce-43-1011-f4.jpg
https://cdn.ncbi.nlm.nih.gov/pmc/blobs/a976/7772509/bc0db8924f47/molce-43-1011-f1.jpg
https://cdn.ncbi.nlm.nih.gov/pmc/blobs/a976/7772509/320bcb6f8a25/molce-43-1011-f2.jpg
https://cdn.ncbi.nlm.nih.gov/pmc/blobs/a976/7772509/ebd40b87e116/molce-43-1011-f3.jpg
https://cdn.ncbi.nlm.nih.gov/pmc/blobs/a976/7772509/a823b63ad613/molce-43-1011-f4.jpg

相似文献

1
NEUROD1 Intrinsically Initiates Differentiation of Induced Pluripotent Stem Cells into Neural Progenitor Cells.神经分化因子1(NEUROD1)内在地启动诱导多能干细胞向神经祖细胞的分化。
Mol Cells. 2020 Dec 31;43(12):1011-1022. doi: 10.14348/molcells.2020.0207.
2
DNA Methylation of Intragenic CpG Islands are Required for Differentiation from iPSC to NPC.内源性 CpG 岛的 DNA 甲基化对于 iPSC 向 NPC 分化是必需的。
Stem Cell Rev Rep. 2020 Dec;16(6):1316-1327. doi: 10.1007/s12015-020-10041-6. Epub 2020 Sep 25.
3
Chromatin Interaction Changes during the iPSC-NPC Model to Facilitate the Study of Biologically Significant Genes Involved in Differentiation.在 iPSC-NPC 模型中染色质相互作用的变化,以促进对分化过程中涉及的具有生物学意义的基因的研究。
Genes (Basel). 2020 Oct 8;11(10):1176. doi: 10.3390/genes11101176.
4
PRC1 catalytic unit RING1B regulates early neural differentiation of human pluripotent stem cells.PRC1 催化单元 RING1B 调节人多能干细胞的早期神经分化。
Exp Cell Res. 2020 Nov 1;396(1):112294. doi: 10.1016/j.yexcr.2020.112294. Epub 2020 Sep 21.
5
Maintenance of active chromatin states by HMGN2 is required for stem cell identity in a pluripotent stem cell model.HMGN2 通过维持活性染色质状态对于多能干细胞模型中的干细胞特性是必需的。
Epigenetics Chromatin. 2019 Dec 12;12(1):73. doi: 10.1186/s13072-019-0320-7.
6
ETV5 is Essential for Neuronal Differentiation of Human Neural Progenitor Cells by Repressing NEUROG2 Expression.ETV5 通过抑制 NEUROG2 表达对于人神经祖细胞的神经元分化是必需的。
Stem Cell Rev Rep. 2019 Oct;15(5):703-716. doi: 10.1007/s12015-019-09904-4.
7
Genome-wide analysis of PDX1 target genes in human pancreatic progenitors.人类胰腺祖细胞中 PDX1 靶基因的全基因组分析。
Mol Metab. 2018 Mar;9:57-68. doi: 10.1016/j.molmet.2018.01.011. Epub 2018 Jan 31.
8
Retinoid acid and taurine promote NeuroD1-induced differentiation of induced pluripotent stem cells into retinal ganglion cells.视黄酸和牛磺酸促进神经源性分化因子 1 诱导的多能干细胞向视网膜神经节细胞的分化。
Mol Cell Biochem. 2018 Jan;438(1-2):67-76. doi: 10.1007/s11010-017-3114-x. Epub 2017 Aug 1.
9
Robust Hi-C Maps of Enhancer-Promoter Interactions Reveal the Function of Non-coding Genome in Neural Development and Diseases.增强子-启动子相互作用的稳健 Hi-C 图谱揭示了非编码基因组在神经发育和疾病中的功能。
Mol Cell. 2020 Aug 6;79(3):521-534.e15. doi: 10.1016/j.molcel.2020.06.007. Epub 2020 Jun 26.
10
Highly Expandable Human iPS Cell-Derived Neural Progenitor Cells (NPC) and Neurons for Central Nervous System Disease Modeling and High-Throughput Screening.用于中枢神经系统疾病建模和高通量筛选的高度可扩增的人诱导多能干细胞衍生神经祖细胞(NPC)和神经元
Curr Protoc Hum Genet. 2017 Jan 11;92:21.8.1-21.8.21. doi: 10.1002/cphg.33.

引用本文的文献

1
Neurons derived from NeuroD1-expressing astrocytes transition through transit-amplifying intermediates but lack functional maturity.源自表达NeuroD1的星形胶质细胞的神经元通过过渡放大中间体进行转变,但缺乏功能成熟度。
Sci Adv. 2025 Jul 25;11(30):eadw9296. doi: 10.1126/sciadv.adw9296.
2
A new IDH-independent hypermethylation phenotype is associated with astrocyte-like cell state in glioblastoma.一种新的不依赖异柠檬酸脱氢酶的高甲基化表型与胶质母细胞瘤中的星形胶质细胞样细胞状态相关。
Genome Biol. 2025 Jul 3;26(1):192. doi: 10.1186/s13059-025-03670-y.
3
Rat embryonic stem cell-based testing platform for mammalian embryo toxicology at pre- and post-implantation stages.

本文引用的文献

1
Allele-specific open chromatin in human iPSC neurons elucidates functional disease variants.人诱导多能干细胞衍生神经元中的等位基因特异性开放染色质揭示功能性疾病变异体。
Science. 2020 Jul 31;369(6503):561-565. doi: 10.1126/science.aay3983.
2
Induced Pluripotent Stem Cell (iPSC)-Based Neurodegenerative Disease Models for Phenotype Recapitulation and Drug Screening.基于诱导多能干细胞 (iPSC) 的神经退行性疾病模型用于表型重现和药物筛选。
Molecules. 2020 Apr 24;25(8):2000. doi: 10.3390/molecules25082000.
3
Production of Human Pluripotent Stem Cell-Derived Hepatic Cell Lineages and Liver Organoids: Current Status and Potential Applications.
基于大鼠胚胎干细胞的哺乳动物胚胎毒理学着床前和着床后阶段测试平台。
Front Toxicol. 2025 May 8;7:1561386. doi: 10.3389/ftox.2025.1561386. eCollection 2025.
4
Multiscale 3D genome rewiring during PTF1A-mediated somatic cell reprogramming into neural stem cells.PTF1A 介导的体细胞核重编程为神经干细胞过程中的多尺度 3D 基因组重排。
Commun Biol. 2024 Nov 14;7(1):1505. doi: 10.1038/s42003-024-07230-1.
5
NEUROD1: transcriptional and epigenetic regulator of human and mouse neuronal and endocrine cell lineage programs.NEUROD1:人类和小鼠神经元及内分泌细胞谱系程序的转录和表观遗传调节因子。
Front Cell Dev Biol. 2024 Jul 22;12:1435546. doi: 10.3389/fcell.2024.1435546. eCollection 2024.
6
RFX4 is an intrinsic factor for neuronal differentiation through induction of proneural genes POU3F2 and NEUROD1.RFX4 通过诱导神经前体细胞基因 POU3F2 和 NEUROD1 促进神经元分化。
Cell Mol Life Sci. 2024 Feb 22;81(1):99. doi: 10.1007/s00018-024-05129-y.
7
The Chromatin Accessibility Landscape of Nonalcoholic Fatty Liver Disease Progression.非酒精性脂肪性肝病进展过程中的染色质可及性景观。
Mol Cells. 2022 May 31;45(5):343-352. doi: 10.14348/molcells.2022.0001.
8
Tcf12 and NeuroD1 cooperatively drive neuronal migration during cortical development.Tcf12 和 NeuroD1 在皮质发育过程中协同驱动神经元迁移。
Development. 2022 Feb 1;149(3). doi: 10.1242/dev.200250. Epub 2022 Feb 11.
9
Histone modifications in neurodifferentiation of embryonic stem cells.胚胎干细胞神经分化过程中的组蛋白修饰
Heliyon. 2021 Dec 23;8(1):e08664. doi: 10.1016/j.heliyon.2021.e08664. eCollection 2022 Jan.
10
HiCORE: Hi-C Analysis for Identification of Core Chromatin Looping Regions with Higher Resolution.HiCORE:高分辨率核心染色质环区识别的 Hi-C 分析。
Mol Cells. 2021 Dec 31;44(12):883-892. doi: 10.14348/molcells.2021.0014.
人多能干细胞来源的肝细胞谱系和肝类器官的产生:现状与潜在应用
Bioengineering (Basel). 2020 Apr 9;7(2):36. doi: 10.3390/bioengineering7020036.
4
Magnetic Control of Axon Navigation in Reprogrammed Neurons.重编程神经元中轴突导航的磁控
Nano Lett. 2019 Sep 11;19(9):6517-6523. doi: 10.1021/acs.nanolett.9b02756. Epub 2019 Aug 28.
5
Opportunities and challenges for the use of induced pluripotent stem cells in modelling neurodegenerative disease.诱导多能干细胞在神经退行性疾病建模中的应用机遇与挑战。
Open Biol. 2019 Jan 31;9(1):180177. doi: 10.1098/rsob.180177.
6
Induced pluripotent stem cells in disease modelling and drug discovery.诱导多能干细胞在疾病建模和药物发现中的应用。
Nat Rev Genet. 2019 Jul;20(7):377-388. doi: 10.1038/s41576-019-0100-z.
7
Chromatin accessibility and the regulatory epigenome.染色质可及性和调控表观基因组。
Nat Rev Genet. 2019 Apr;20(4):207-220. doi: 10.1038/s41576-018-0089-8.
8
Pioneer Factor NeuroD1 Rearranges Transcriptional and Epigenetic Profiles to Execute Microglia-Neuron Conversion.先驱因子 NeuroD1 重排转录和表观遗传特征以执行小胶质细胞-神经元转化。
Neuron. 2019 Feb 6;101(3):472-485.e7. doi: 10.1016/j.neuron.2018.12.010. Epub 2019 Jan 9.
9
All in the family: proneural bHLH genes and neuronal diversity.家族成员齐聚: proneural bHLH 基因与神经元多样性。
Development. 2018 May 2;145(9):dev159426. doi: 10.1242/dev.159426.
10
Molecular and functional variation in iPSC-derived sensory neurons.iPSC 衍生感觉神经元的分子和功能变异。
Nat Genet. 2018 Jan;50(1):54-61. doi: 10.1038/s41588-017-0005-8. Epub 2017 Dec 11.