• 文献检索
  • 文档翻译
  • 深度研究
  • 学术资讯
  • Suppr Zotero 插件Zotero 插件
  • 邀请有礼
  • 套餐&价格
  • 历史记录
应用&插件
Suppr Zotero 插件Zotero 插件浏览器插件Mac 客户端Windows 客户端微信小程序
定价
高级版会员购买积分包购买API积分包
服务
文献检索文档翻译深度研究API 文档MCP 服务
关于我们
关于 Suppr公司介绍联系我们用户协议隐私条款
关注我们

Suppr 超能文献

核心技术专利:CN118964589B侵权必究
粤ICP备2023148730 号-1Suppr @ 2026

文献检索

告别复杂PubMed语法,用中文像聊天一样搜索,搜遍4000万医学文献。AI智能推荐,让科研检索更轻松。

立即免费搜索

文件翻译

保留排版,准确专业,支持PDF/Word/PPT等文件格式,支持 12+语言互译。

免费翻译文档

深度研究

AI帮你快速写综述,25分钟生成高质量综述,智能提取关键信息,辅助科研写作。

立即免费体验

3D生物打印的HepaRG细胞培养物作为测试黄曲霉毒素B1长期毒性的模型

3D-bioprinted HepaRG cultures as a model for testing long term aflatoxin B1 toxicity .

作者信息

Schmidt Konrad, Berg Johanna, Roehrs Viola, Kurreck Jens, Al-Zeer Munir A

机构信息

Department of Applied Biochemistry, Institute of Biotechnology, 4/3-2, Technische Universität Berlin, Gustav-Meyer-Allee 25, 13355 Berlin, Germany.

出版信息

Toxicol Rep. 2020 Nov 21;7:1578-1587. doi: 10.1016/j.toxrep.2020.11.003. eCollection 2020.

DOI:10.1016/j.toxrep.2020.11.003
PMID:33304827
原文链接:https://pmc.ncbi.nlm.nih.gov/articles/PMC7708771/
Abstract

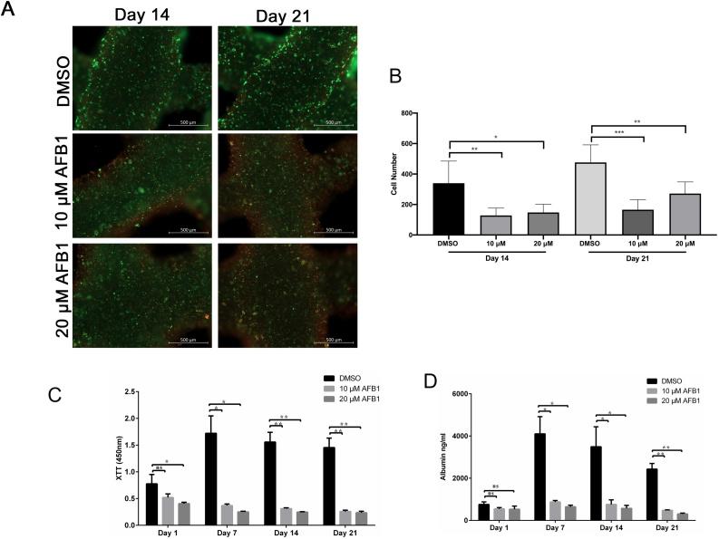
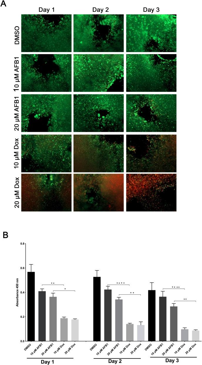
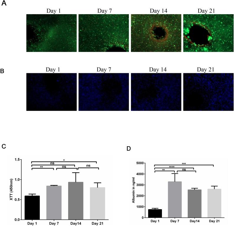
In recent years 3D-bioprinting technology has been developed as an alternative to animal testing. It possesses a great potential for testing as it aims to mimic human organs and physiology. In the present study, an alginate-gelatin-Matrigel based hydrogel was used to prepare 3D-bioprinted HepaRG cultures using a pneumatic extrusion printer. These 3D models were tested for viability and metabolic functions. Using 3D-bioprinted HepaRG cultures, we tested the toxicity of aflatoxin B1 (10 or 20 μM) and compared the results with 2D HepaRG cultures. There was a dose-dependent toxicity effect on cell viability, reduction of metabolic activity and albumin production. We found that 3D-bioprinted HepaRG cultures are more resistant to aflatoxin B1 treatment than 2D cultures. Although the metabolic activities were reduced upon treatment with aflatoxin B1, the 3D models were still viable and survived longer, up to 3 weeks, than the 2D culture, as visualized by fluorescence microscopy. Furthermore, albumin production recovered slightly in 3D models after one and two weeks of treatment. Taken together, we consider using 3D-bioprinting technology to generate 3D tissue models as an alternative way to study toxicity and this could also provide a suitable alternative for chronic hepatotoxicity studies .

摘要

近年来,3D生物打印技术已被开发出来作为动物实验的替代方法。它在测试方面具有巨大潜力,因为其旨在模拟人体器官和生理机能。在本研究中,一种基于藻酸盐 - 明胶 - 基质胶的水凝胶被用于使用气动挤压打印机制备3D生物打印的HepaRG细胞培养物。对这些3D模型进行了活力和代谢功能测试。利用3D生物打印的HepaRG细胞培养物,我们测试了黄曲霉毒素B1(10或20μM)的毒性,并将结果与二维HepaRG细胞培养物进行了比较。对细胞活力、代谢活性降低和白蛋白产生存在剂量依赖性毒性作用。我们发现,3D生物打印的HepaRG细胞培养物比二维培养物对黄曲霉毒素B1处理更具抗性。尽管在用黄曲霉毒素B1处理后代谢活性降低,但3D模型仍然存活,并且比二维培养物存活时间更长,长达3周,这通过荧光显微镜观察可见。此外,在处理1周和2周后,3D模型中的白蛋白产生略有恢复。综上所述,我们认为使用3D生物打印技术生成3D组织模型作为研究毒性的替代方法,这也可为慢性肝毒性研究提供合适的替代方案。

https://cdn.ncbi.nlm.nih.gov/pmc/blobs/75a0/7708771/fcd021f4fd7c/gr5.jpg
https://cdn.ncbi.nlm.nih.gov/pmc/blobs/75a0/7708771/17d325784ff1/ga1.jpg
https://cdn.ncbi.nlm.nih.gov/pmc/blobs/75a0/7708771/ec5fefe1bde0/gr1.jpg
https://cdn.ncbi.nlm.nih.gov/pmc/blobs/75a0/7708771/b3b271431bdb/gr2.jpg
https://cdn.ncbi.nlm.nih.gov/pmc/blobs/75a0/7708771/e90481faaf35/gr3.jpg
https://cdn.ncbi.nlm.nih.gov/pmc/blobs/75a0/7708771/6db23a1b4147/gr4.jpg
https://cdn.ncbi.nlm.nih.gov/pmc/blobs/75a0/7708771/fcd021f4fd7c/gr5.jpg
https://cdn.ncbi.nlm.nih.gov/pmc/blobs/75a0/7708771/17d325784ff1/ga1.jpg
https://cdn.ncbi.nlm.nih.gov/pmc/blobs/75a0/7708771/ec5fefe1bde0/gr1.jpg
https://cdn.ncbi.nlm.nih.gov/pmc/blobs/75a0/7708771/b3b271431bdb/gr2.jpg
https://cdn.ncbi.nlm.nih.gov/pmc/blobs/75a0/7708771/e90481faaf35/gr3.jpg
https://cdn.ncbi.nlm.nih.gov/pmc/blobs/75a0/7708771/6db23a1b4147/gr4.jpg
https://cdn.ncbi.nlm.nih.gov/pmc/blobs/75a0/7708771/fcd021f4fd7c/gr5.jpg

相似文献

1
3D-bioprinted HepaRG cultures as a model for testing long term aflatoxin B1 toxicity .3D生物打印的HepaRG细胞培养物作为测试黄曲霉毒素B1长期毒性的模型
Toxicol Rep. 2020 Nov 21;7:1578-1587. doi: 10.1016/j.toxrep.2020.11.003. eCollection 2020.
2
3D organotypic HepaRG cultures as in vitro model for acute and repeated dose toxicity studies.3D 器官型 HepaRG 培养物作为急性和重复剂量毒性研究的体外模型。
Toxicol In Vitro. 2014 Feb;28(1):104-12. doi: 10.1016/j.tiv.2013.06.024. Epub 2013 Jul 9.
3
3D culture of HepaRG cells in GelMa and its application to bioprinting of a multicellular hepatic model.HepaRG 细胞在 GelMa 中的 3D 培养及其在多细胞肝模型生物打印中的应用。
Biomaterials. 2021 Feb;269:120611. doi: 10.1016/j.biomaterials.2020.120611. Epub 2020 Dec 16.
4
Generation of a 3D Liver Model Comprising Human Extracellular Matrix in an Alginate/Gelatin-Based Bioink by Extrusion Bioprinting for Infection and Transduction Studies.通过挤出式生物打印在藻酸盐/明胶基生物墨水中生成包含人细胞外基质的 3D 肝脏模型,用于感染和转导研究。
Int J Mol Sci. 2018 Oct 12;19(10):3129. doi: 10.3390/ijms19103129.
5
Type of endothelial cells affects HepaRG cell acetaminophen metabolism in both 2D and 3D porous scaffold cultures.细胞类型会影响 HepaRG 细胞在 2D 和 3D 多孔支架培养物中对乙酰氨基酚的代谢。
J Appl Toxicol. 2019 Mar;39(3):461-472. doi: 10.1002/jat.3737. Epub 2018 Oct 11.
6
Printability, Durability, Contractility and Vascular Network Formation in 3D Bioprinted Cardiac Endothelial Cells Using Alginate-Gelatin Hydrogels.使用藻酸盐-明胶水凝胶对3D生物打印心脏内皮细胞的可打印性、耐久性、收缩性和血管网络形成
Front Bioeng Biotechnol. 2021 Feb 26;9:636257. doi: 10.3389/fbioe.2021.636257. eCollection 2021.
7
Alginate-gelatin-Matrigel hydrogels enable the development and multigenerational passaging of patient-derived 3D bioprinted cancer spheroid models.藻酸盐-明胶-Matrigel 水凝胶可促进患者来源的 3D 生物打印癌症球体模型的发展和多代传代。
Biofabrication. 2021 Mar 10;13(2). doi: 10.1088/1758-5090/abdb87.
8
3D modeling of normal skin and cutaneous squamous cell carcinoma. A comparative study in 2D cultures, spheroids, and 3D bioprinted systems.正常皮肤和皮肤鳞状细胞癌的3D建模。在2D培养、球体和3D生物打印系统中的比较研究。
Biofabrication. 2024 Feb 29;16(2). doi: 10.1088/1758-5090/ad2b06.
9
Towards better prediction of xenobiotic genotoxicity: CometChip technology coupled with a 3D model of HepaRG human liver cells.朝着更好地预测外源性遗传毒性的方向发展:彗星芯片技术与 HepaRG 人源肝细胞 3D 模型相结合。
Arch Toxicol. 2022 Jul;96(7):2087-2095. doi: 10.1007/s00204-022-03292-4. Epub 2022 Apr 13.
10
Evaluation of an in vitro three-dimensional HepaRG spheroid model for genotoxicity testing using the high-throughput CometChip platform.利用高通量彗星芯片平台评估体外三维 HepaRG 球体模型的遗传毒性。
ALTEX. 2022;39(4):583-604. doi: 10.14573/altex.2201121. Epub 2022 Mar 18.

引用本文的文献

1
Innovations in 3D bioprinting and biomaterials for liver tissue engineering: Paving the way for tissue-engineered liver.用于肝脏组织工程的3D生物打印和生物材料创新:为组织工程肝脏铺平道路。
ILIVER. 2024 Feb 8;3(1):100080. doi: 10.1016/j.iliver.2024.100080. eCollection 2024 Mar.
2
Advanced In Vitro Models for Preclinical Drug Safety: Recent Progress and Prospects.用于临床前药物安全性评估的先进体外模型:最新进展与展望
Curr Issues Mol Biol. 2024 Dec 26;47(1):7. doi: 10.3390/cimb47010007.
3
Advances in drug-induced liver injury research: in vitro models, mechanisms, omics and gene modulation techniques.

本文引用的文献

1
Involvement of hepatic lipid droplets and their associated proteins in the detoxification of aflatoxin B in aflatoxin-resistance BALB/C mouse.抗黄曲霉毒素BALB/C小鼠肝脏脂滴及其相关蛋白在黄曲霉毒素B解毒中的作用。
Toxicol Rep. 2020 Jun 22;7:795-804. doi: 10.1016/j.toxrep.2020.06.005. eCollection 2020.
2
Progressive 3D Printing Technology and Its Application in Medical Materials.渐进式3D打印技术及其在医用材料中的应用
Front Pharmacol. 2020 Mar 20;11:122. doi: 10.3389/fphar.2020.00122. eCollection 2020.
3
The bioprinting roadmap.
药物性肝损伤研究进展:体外模型、机制、组学及基因调控技术
Cell Biosci. 2024 Nov 2;14(1):134. doi: 10.1186/s13578-024-01317-2.
4
Bioprinting of Cells, Organoids and Organs-on-a-Chip Together with Hydrogels Improves Structural and Mechanical Cues.细胞、类器官和芯片上器官与水凝胶的生物打印提高了结构和机械线索。
Cells. 2024 Oct 1;13(19):1638. doi: 10.3390/cells13191638.
5
Comprehensive insights into mechanism of nanotoxicity, assessment methods and regulatory challenges of nanomedicines.对纳米毒性机制、纳米药物评估方法及监管挑战的全面洞察。
Discov Nano. 2024 Oct 4;19(1):165. doi: 10.1186/s11671-024-04118-1.
6
Combining RNA Interference and RIG-I Activation to Inhibit Hepatitis E Virus Replication.联合 RNA 干扰和 RIG-I 激活抑制戊型肝炎病毒复制。
Viruses. 2024 Aug 29;16(9):1378. doi: 10.3390/v16091378.
7
3D bioprinting of liver models: A systematic scoping review of methods, bioinks, and reporting quality.肝脏模型的3D生物打印:方法、生物墨水及报告质量的系统综述
Mater Today Bio. 2024 Feb 15;26:100991. doi: 10.1016/j.mtbio.2024.100991. eCollection 2024 Jun.
8
Xeno-Free 3D Bioprinted Liver Model for Hepatotoxicity Assessment.无动物源 3D 生物打印肝模型用于肝毒性评估。
Int J Mol Sci. 2024 Feb 2;25(3):1811. doi: 10.3390/ijms25031811.
9
Application of 3D Bioprinting in Liver Diseases.3D生物打印在肝脏疾病中的应用。
Micromachines (Basel). 2023 Aug 21;14(8):1648. doi: 10.3390/mi14081648.
10
Three-Dimensional Bioprinting of Organoid-Based Scaffolds (OBST) for Long-Term Nanoparticle Toxicology Investigation.基于类器官的支架(OBST)的三维生物打印用于长期纳米颗粒毒理学研究。
Int J Mol Sci. 2023 Apr 1;24(7):6595. doi: 10.3390/ijms24076595.
生物打印路线图。
Biofabrication. 2020 Feb 6;12(2):022002. doi: 10.1088/1758-5090/ab5158.
4
Progress in 3D bioprinting technology for tissue/organ regenerative engineering.用于组织/器官再生工程的3D生物打印技术进展。
Biomaterials. 2020 Jan;226:119536. doi: 10.1016/j.biomaterials.2019.119536. Epub 2019 Oct 11.
5
3D bioprinting of collagen to rebuild components of the human heart.3D 生物打印胶原蛋白以重建人类心脏的组件。
Science. 2019 Aug 2;365(6452):482-487. doi: 10.1126/science.aav9051.
6
3D bioprinting for oncology applications.用于肿瘤学应用的3D生物打印
J 3D Print Med. 2019 Jun;3(2):55-58. doi: 10.2217/3dp-2019-0004. Epub 2019 May 30.
7
Gelatin-Based Hydrogels for Organ 3D Bioprinting.用于器官3D生物打印的明胶基水凝胶
Polymers (Basel). 2017 Aug 30;9(9):401. doi: 10.3390/polym9090401.
8
A lung/liver-on-a-chip platform for acute and chronic toxicity studies.用于急性和慢性毒性研究的肺/肝芯片平台。
Lab Chip. 2018 Dec 4;18(24):3814-3829. doi: 10.1039/c8lc01029c.
9
3D organ models-Revolution in pharmacological research?3D 器官模型——药理学研究的革命?
Pharmacol Res. 2019 Jan;139:446-451. doi: 10.1016/j.phrs.2018.11.002. Epub 2018 Nov 3.
10
Generation of a 3D Liver Model Comprising Human Extracellular Matrix in an Alginate/Gelatin-Based Bioink by Extrusion Bioprinting for Infection and Transduction Studies.通过挤出式生物打印在藻酸盐/明胶基生物墨水中生成包含人细胞外基质的 3D 肝脏模型,用于感染和转导研究。
Int J Mol Sci. 2018 Oct 12;19(10):3129. doi: 10.3390/ijms19103129.