• 文献检索
  • 文档翻译
  • 深度研究
  • 学术资讯
  • Suppr Zotero 插件Zotero 插件
  • 邀请有礼
  • 套餐&价格
  • 历史记录
应用&插件
Suppr Zotero 插件Zotero 插件浏览器插件Mac 客户端Windows 客户端微信小程序
定价
高级版会员购买积分包购买API积分包
服务
文献检索文档翻译深度研究API 文档MCP 服务
关于我们
关于 Suppr公司介绍联系我们用户协议隐私条款
关注我们

Suppr 超能文献

核心技术专利:CN118964589B侵权必究
粤ICP备2023148730 号-1Suppr @ 2026

文献检索

告别复杂PubMed语法,用中文像聊天一样搜索,搜遍4000万医学文献。AI智能推荐,让科研检索更轻松。

立即免费搜索

文件翻译

保留排版,准确专业,支持PDF/Word/PPT等文件格式,支持 12+语言互译。

免费翻译文档

深度研究

AI帮你快速写综述,25分钟生成高质量综述,智能提取关键信息,辅助科研写作。

立即免费体验

循环 CD8 T 细胞染色质可及性可预测 PD-1 阻断治疗胃癌患者的反应。

Chromatin accessibility of circulating CD8 T cells predicts treatment response to PD-1 blockade in patients with gastric cancer.

机构信息

Wide River Institute of Immunology, Seoul National University, Hongcheon, Republic of Korea.

Department of Biomedical Sciences, Seoul National University College of Medicine, Seoul, Republic of Korea.

出版信息

Nat Commun. 2021 Feb 12;12(1):975. doi: 10.1038/s41467-021-21299-w.

DOI:10.1038/s41467-021-21299-w
PMID:33579944
原文链接:https://pmc.ncbi.nlm.nih.gov/articles/PMC7881150/
Abstract

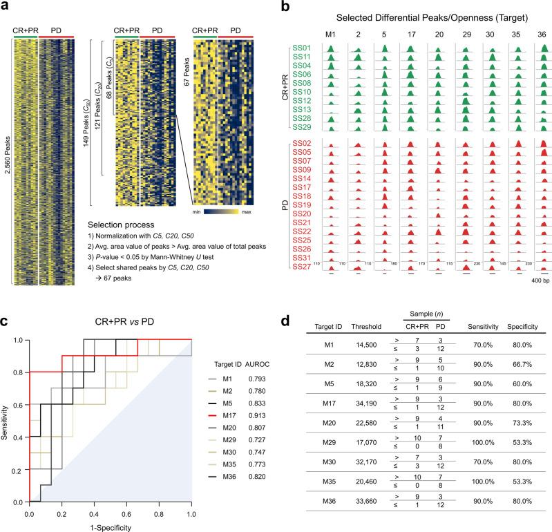
Although tumor genomic profiling has identified small subsets of gastric cancer (GC) patients with clinical benefit from anti-PD-1 treatment, not all responses can be explained by tumor sequencing alone. We investigate epigenetic elements responsible for the differential response to anti-PD-1 therapy by quantitatively assessing the genome-wide chromatin accessibility of circulating CD8 T cells in patients' peripheral blood. Using an assay for transposase-accessible chromatin using sequencing (ATAC-seq), we identify unique open regions of chromatin that significantly distinguish anti-PD-1 therapy responders from non-responders. GC patients with high chromatin openness of circulating CD8 T cells are significantly enriched in the responder group. Concordantly, patients with high chromatin openness at specific genomic positions of their circulating CD8 T cells demonstrate significantly better survival than those with closed chromatin. Here we reveal that epigenetic characteristics of baseline CD8 T cells can be used to identify metastatic GC patients who may benefit from anti-PD-1 therapy.

摘要

虽然肿瘤基因组分析已经确定了一小部分胃癌(GC)患者从抗 PD-1 治疗中获得了临床获益,但并非所有的反应都可以仅通过肿瘤测序来解释。我们通过定量评估患者外周血循环 CD8 T 细胞的全基因组染色质可及性,研究负责抗 PD-1 治疗反应差异的表观遗传因素。使用转座酶可及染色质测序(ATAC-seq)测定法,我们确定了独特的染色质开放区域,这些区域可显著区分抗 PD-1 治疗的反应者和无反应者。循环 CD8 T 细胞染色质开放性高的 GC 患者在反应者组中明显富集。一致地,在其循环 CD8 T 细胞的特定基因组位置具有高染色质开放性的患者的生存情况明显优于具有封闭染色质的患者。在这里,我们揭示了基线 CD8 T 细胞的表观遗传特征可用于识别可能从抗 PD-1 治疗中获益的转移性 GC 患者。

https://cdn.ncbi.nlm.nih.gov/pmc/blobs/91d4/7881150/915b7db7e457/41467_2021_21299_Fig5_HTML.jpg
https://cdn.ncbi.nlm.nih.gov/pmc/blobs/91d4/7881150/43b649186bed/41467_2021_21299_Fig1_HTML.jpg
https://cdn.ncbi.nlm.nih.gov/pmc/blobs/91d4/7881150/68be163e1dcf/41467_2021_21299_Fig2_HTML.jpg
https://cdn.ncbi.nlm.nih.gov/pmc/blobs/91d4/7881150/f488f500d188/41467_2021_21299_Fig3_HTML.jpg
https://cdn.ncbi.nlm.nih.gov/pmc/blobs/91d4/7881150/41f32f7ce470/41467_2021_21299_Fig4_HTML.jpg
https://cdn.ncbi.nlm.nih.gov/pmc/blobs/91d4/7881150/915b7db7e457/41467_2021_21299_Fig5_HTML.jpg
https://cdn.ncbi.nlm.nih.gov/pmc/blobs/91d4/7881150/43b649186bed/41467_2021_21299_Fig1_HTML.jpg
https://cdn.ncbi.nlm.nih.gov/pmc/blobs/91d4/7881150/68be163e1dcf/41467_2021_21299_Fig2_HTML.jpg
https://cdn.ncbi.nlm.nih.gov/pmc/blobs/91d4/7881150/f488f500d188/41467_2021_21299_Fig3_HTML.jpg
https://cdn.ncbi.nlm.nih.gov/pmc/blobs/91d4/7881150/41f32f7ce470/41467_2021_21299_Fig4_HTML.jpg
https://cdn.ncbi.nlm.nih.gov/pmc/blobs/91d4/7881150/915b7db7e457/41467_2021_21299_Fig5_HTML.jpg

相似文献

1
Chromatin accessibility of circulating CD8 T cells predicts treatment response to PD-1 blockade in patients with gastric cancer.循环 CD8 T 细胞染色质可及性可预测 PD-1 阻断治疗胃癌患者的反应。
Nat Commun. 2021 Feb 12;12(1):975. doi: 10.1038/s41467-021-21299-w.
2
Chromatin accessibility of CD8 T cell differentiation and metabolic regulation.CD8 T细胞分化与代谢调控的染色质可及性
Cell Biol Toxicol. 2021 Jun;37(3):367-378. doi: 10.1007/s10565-020-09546-0. Epub 2020 Jul 12.
3
PD-1 does not mark tumor-infiltrating CD8+ T cell dysfunction in human gastric cancer.PD-1 并不标志人类胃癌肿瘤浸润 CD8+T 细胞功能障碍。
J Immunother Cancer. 2020 Aug;8(2). doi: 10.1136/jitc-2019-000422.
4
Prognostic Significance of PD-1, PD-L1 and CD8 Gene Expression Levels in Gastric Cancer.PD-1、PD-L1 和 CD8 基因表达水平在胃癌中的预后意义。
Oncology. 2020;98(7):501-511. doi: 10.1159/000506075. Epub 2020 May 7.
5
[Advances in assay for transposase-accessible chromatin with high-throughput sequencing].[转座酶可及染色质高通量测序分析的进展]
Yi Chuan. 2020 Apr 20;42(4):333-346. doi: 10.16288/j.yczz.19-279.
6
A radiomics approach to assess tumour-infiltrating CD8 cells and response to anti-PD-1 or anti-PD-L1 immunotherapy: an imaging biomarker, retrospective multicohort study.一种基于放射组学的方法来评估肿瘤浸润 CD8 细胞与抗 PD-1 或抗 PD-L1 免疫治疗反应的关系:一项影像学生物标志物、回顾性多队列研究。
Lancet Oncol. 2018 Sep;19(9):1180-1191. doi: 10.1016/S1470-2045(18)30413-3. Epub 2018 Aug 14.
7
Tumor antigen-specific CD8 T cells are negatively regulated by PD-1 and Tim-3 in human gastric cancer.在人类胃癌中,肿瘤抗原特异性CD8 T细胞受到PD-1和Tim-3的负调控。
Cell Immunol. 2017 Mar;313:43-51. doi: 10.1016/j.cellimm.2017.01.001. Epub 2017 Jan 5.
8
Stromal PD-L1-Positive Regulatory T cells and PD-1-Positive CD8-Positive T cells Define the Response of Different Subsets of Non-Small Cell Lung Cancer to PD-1/PD-L1 Blockade Immunotherapy.基质 PD-L1 阳性调节性 T 细胞和 PD-1 阳性 CD8 阳性 T 细胞定义了不同亚组非小细胞肺癌对 PD-1/PD-L1 阻断免疫治疗的反应。
J Thorac Oncol. 2018 Apr;13(4):521-532. doi: 10.1016/j.jtho.2017.11.132. Epub 2017 Dec 18.
9
Efficacy of PD-1 blockade in cervical cancer is related to a CD8FoxP3CD25 T-cell subset with operational effector functions despite high immune checkpoint levels.尽管免疫检查点水平较高,但 PD-1 阻断在宫颈癌中的疗效与具有操作效应功能的 CD8FoxP3CD25T 细胞亚群有关。
J Immunother Cancer. 2019 Feb 12;7(1):43. doi: 10.1186/s40425-019-0526-z.
10
Identification and validation of an immunogenic subtype of gastric cancer with abundant intratumoural CD103CD8 T cells conferring favourable prognosis.鉴定和验证富含肿瘤内 CD103+CD8+T 细胞的免疫原性胃癌亚型,为患者提供有利的预后。
Br J Cancer. 2020 May;122(10):1525-1534. doi: 10.1038/s41416-020-0813-y. Epub 2020 Mar 24.

引用本文的文献

1
Role of circulating tumor DNA methylation in gastric cancer initiation and progression: A comprehensive review.循环肿瘤DNA甲基化在胃癌发生和发展中的作用:综述
World J Gastrointest Oncol. 2025 Aug 15;17(8):107412. doi: 10.4251/wjgo.v17.i8.107412.
2
Role of lysine-specific demethylase 1 in immunotherapy of gastric cancer: An update.赖氨酸特异性去甲基化酶1在胃癌免疫治疗中的作用:最新进展
Chin J Cancer Res. 2024 Dec 30;36(6):669-682. doi: 10.21147/j.issn.1000-9604.2024.06.06.
3
Three-dimensional isotropic imaging of live suspension cells enabled by droplet microvortices.

本文引用的文献

1
Gut Microbiota Shapes the Efficiency of Cancer Therapy.肠道微生物群影响癌症治疗效果。
Front Microbiol. 2019 Jun 25;10:1050. doi: 10.3389/fmicb.2019.01050. eCollection 2019.
2
Exploring the emerging role of the microbiome in cancer immunotherapy.探索微生物组在癌症免疫疗法中的新兴作用。
J Immunother Cancer. 2019 Apr 17;7(1):108. doi: 10.1186/s40425-019-0574-4.
3
A clinically meaningful metric of immune age derived from high-dimensional longitudinal monitoring.从高维纵向监测中得出的具有临床意义的免疫年龄衡量标准。
液滴微涡旋实现活悬浮细胞的三维各向同性成像。
Proc Natl Acad Sci U S A. 2024 Oct 29;121(44):e2408567121. doi: 10.1073/pnas.2408567121. Epub 2024 Oct 22.
4
CRIF1 deficiency induces FOXP3 inflammatory non-suppressive regulatory T cells, thereby promoting antitumor immunity.CRIF1 缺乏诱导 FOXP3 炎症性非抑制性调节性 T 细胞,从而促进抗肿瘤免疫。
Sci Adv. 2024 Mar 29;10(13):eadj9600. doi: 10.1126/sciadv.adj9600. Epub 2024 Mar 27.
5
Research progress on the immune microenvironment and immunotherapy in gastric cancer.胃癌免疫微环境与免疫治疗的研究进展。
Front Immunol. 2023 Nov 23;14:1291117. doi: 10.3389/fimmu.2023.1291117. eCollection 2023.
6
OCRFinder: a noise-tolerance machine learning method for accurately estimating open chromatin regions.OCRFinder:一种用于精确估计开放染色质区域的抗噪声机器学习方法。
Front Genet. 2023 Jun 1;14:1184744. doi: 10.3389/fgene.2023.1184744. eCollection 2023.
7
Potential non-invasive biomarkers in tumor immune checkpoint inhibitor therapy: response and prognosis prediction.肿瘤免疫检查点抑制剂治疗中的潜在非侵入性生物标志物:反应与预后预测
Biomark Res. 2023 Jun 2;11(1):57. doi: 10.1186/s40364-023-00498-1.
8
Tumor microenvironment-mediated immune tolerance in development and treatment of gastric cancer.肿瘤微环境介导的胃癌发生发展及治疗中的免疫耐受。
Front Immunol. 2022 Oct 20;13:1016817. doi: 10.3389/fimmu.2022.1016817. eCollection 2022.
9
Liquid biopsy in gastric cancer: predictive and prognostic biomarkers.胃癌的液体活检:预测和预后生物标志物。
Cell Death Dis. 2022 Oct 27;13(10):903. doi: 10.1038/s41419-022-05350-2.
10
Molecular profiling identifies distinct subtypes across TP53 mutant tumors.分子谱分析确定了 TP53 突变肿瘤中的不同亚型。
JCI Insight. 2022 Dec 8;7(23):e156485. doi: 10.1172/jci.insight.156485.
Nat Med. 2019 Mar;25(3):487-495. doi: 10.1038/s41591-019-0381-y. Epub 2019 Mar 6.
4
CD8 T Cell Exhaustion During Chronic Viral Infection and Cancer.慢性病毒感染和癌症中的 CD8 T 细胞耗竭。
Annu Rev Immunol. 2019 Apr 26;37:457-495. doi: 10.1146/annurev-immunol-041015-055318. Epub 2019 Jan 24.
5
Immune checkpoint inhibitors: recent progress and potential biomarkers.免疫检查点抑制剂:最新进展与潜在生物标志物。
Exp Mol Med. 2018 Dec 13;50(12):1-11. doi: 10.1038/s12276-018-0191-1.
6
T cell epigenetic remodeling and accelerated epigenetic aging are linked to long-term immune alterations in childhood cancer survivors.T 细胞表观遗传重塑和加速的表观遗传衰老与儿童癌症幸存者的长期免疫改变有关。
Clin Epigenetics. 2018 Nov 6;10(1):138. doi: 10.1186/s13148-018-0561-5.
7
The chromatin accessibility landscape of primary human cancers.原发性人类癌症的染色质可及性图谱。
Science. 2018 Oct 26;362(6413). doi: 10.1126/science.aav1898.
8
Can epigenetics translate environmental cues into phenotypes?表观遗传学能否将环境线索转化为表型?
Sci Total Environ. 2019 Jan 10;647:1281-1293. doi: 10.1016/j.scitotenv.2018.08.063. Epub 2018 Aug 6.
9
Fundamental Mechanisms of Immune Checkpoint Blockade Therapy.免疫检查点阻断治疗的基本机制。
Cancer Discov. 2018 Sep;8(9):1069-1086. doi: 10.1158/2159-8290.CD-18-0367. Epub 2018 Aug 16.
10
Comprehensive molecular characterization of clinical responses to PD-1 inhibition in metastatic gastric cancer.PD-1 抑制治疗转移性胃癌的临床反应的全面分子特征分析。
Nat Med. 2018 Sep;24(9):1449-1458. doi: 10.1038/s41591-018-0101-z. Epub 2018 Jul 16.