Suppr超能文献

鉴定胰腺腺癌的肿瘤抗原和免疫亚型,以开发 mRNA 疫苗。

Identification of tumor antigens and immune subtypes of pancreatic adenocarcinoma for mRNA vaccine development.

机构信息

Department of Hepatobiliary and Pancreatic Surgery, the First Affiliated Hospital, School of Medicine, Zhejiang University, Zhejiang, 310003, Hangzhou, China.

Zhejiang Provincial Key Laboratory of Pancreatic Disease, the First Affiliated Hospital, School of Medicine, Zhejiang University, Zhejiang, 310003, Hangzhou, China.

出版信息

Mol Cancer. 2021 Mar 1;20(1):44. doi: 10.1186/s12943-021-01310-0.

Abstract

BACKGROUND

Although mRNA vaccines have been effective against multiple cancers, their efficacy against pancreatic adenocarcinoma (PAAD) remains undefined. Accumulating evidence suggests that immunotyping can indicate the comprehensive immune status in tumors and their immune microenvironment, which is closely associated with therapeutic response and vaccination potential. The aim of this study was to identify potent antigens in PAAD for mRNA vaccine development, and further distinguish immune subtypes of PAAD to construct an immune landscape for selecting suitable patients for vaccination.

METHODS

Gene expression profiles and clinical information of 239 PAAD datasets were extracted from ICGC, and RNA-Seq data of 103 samples were retrieved from TCGA. GEPIA was used to calculate differential expression levels and prognostic indices, cBioPortal program was used to compare genetic alterations, and TIMER was used to explore correlation between genes and immune infiltrating cells. Consensus cluster was used for consistency matrix construction and data clustering, DAVID was used for functional annotation, and graph learning-based dimensional reduction was used to depict immune landscape.

RESULTS

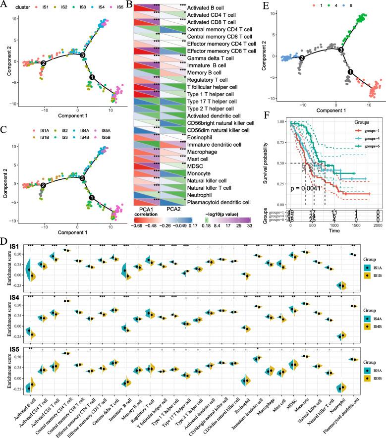
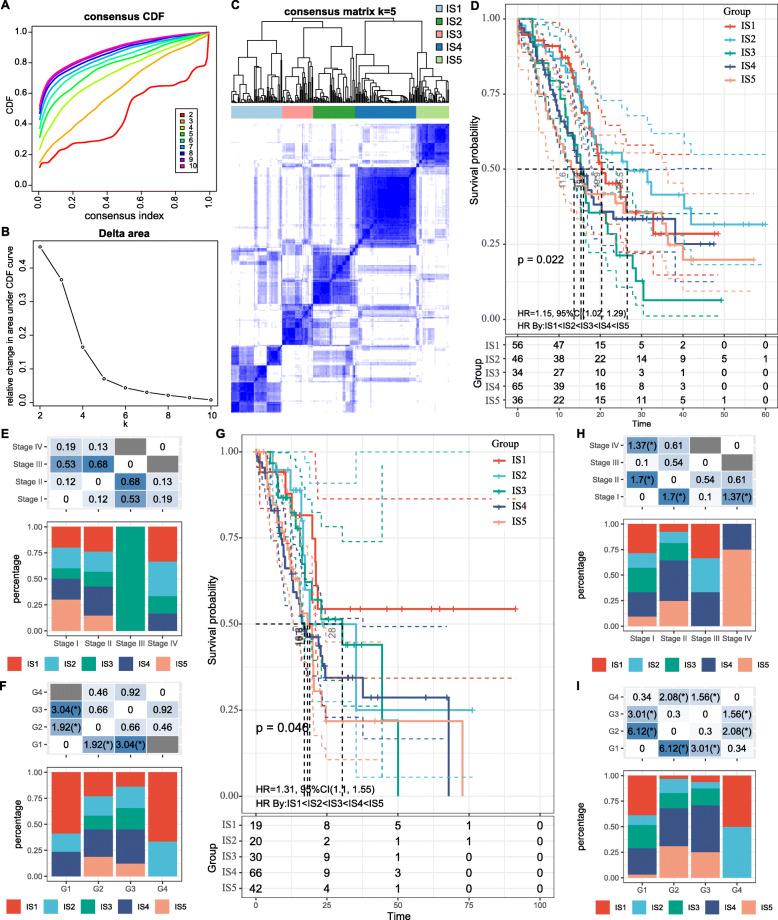
Six overexpressed and mutated tumor antigens associated with poor prognosis and infiltration of antigen presenting cells were identified in PAAD, including ADAM9, EFNB2, MET, TMOD3, TPX2, and WNT7A. Furthermore, five immune subtypes (IS1-IS5) and nine immune gene modules of PAAD were identified that were consistent in both patient cohorts. The immune subtypes showed distinct molecular, cellular and clinical characteristics. IS1 and IS2 exhibited immune-activated phenotypes and correlated to better survival compared to the other subtypes. IS4 and IS5 tumors were immunologically cold and associated with higher tumor mutation burden. Immunogenic cell death modulators, immune checkpoints, and CA125 and CA199, were also differentially expressed among the five immune subtypes. Finally, the immune landscape of PAAD showed a high degree of heterogeneity between individual patients.

CONCLUSIONS

ADAM9, EFNB2, MET, TMOD3, TPX2, and WNT7A are potent antigens for developing anti-PAAD mRNA vaccine, and patients with IS4 and IS5 tumors are suitable for vaccination.

摘要

背景

尽管 mRNA 疫苗已在多种癌症的治疗中取得了显著疗效,但它们在胰腺导管腺癌(PAAD)中的疗效仍不明确。越来越多的证据表明,免疫分型可以反映肿瘤及其免疫微环境的综合免疫状态,这与治疗反应和疫苗接种潜力密切相关。本研究旨在鉴定 PAAD 中的有效抗原,用于 mRNA 疫苗的开发,并进一步区分 PAAD 的免疫亚型,构建免疫图谱,以选择适合接种疫苗的患者。

方法

从 ICGC 中提取了 239 个 PAAD 数据集的基因表达谱和临床信息,并从 TCGA 中获取了 103 个样本的 RNA-Seq 数据。使用 GEPIA 计算差异表达水平和预后指标,使用 cBioPortal 程序比较基因改变,使用 TIMER 探索基因与免疫浸润细胞之间的相关性。使用一致性矩阵构建和数据聚类的共识聚类,使用 DAVID 进行功能注释,使用基于图学习的降维方法描绘免疫图谱。

结果

在 PAAD 中鉴定出 6 个过表达和突变的肿瘤抗原,这些抗原与不良预后和抗原呈递细胞浸润有关,包括 ADAM9、EFNB2、MET、TMOD3、TPX2 和 WNT7A。此外,在两个患者队列中均鉴定出 5 种免疫亚型(IS1-IS5)和 9 种免疫基因模块。免疫亚型表现出不同的分子、细胞和临床特征。IS1 和 IS2 表现出免疫激活表型,与其他亚型相比,生存时间更长。IS4 和 IS5 肿瘤免疫冷,与较高的肿瘤突变负担相关。免疫原性细胞死亡调节剂、免疫检查点以及 CA125 和 CA199 在 5 种免疫亚型中也有差异表达。最后,PAAD 的免疫图谱显示个体患者之间存在高度异质性。

结论

ADAM9、EFNB2、MET、TMOD3、TPX2 和 WNT7A 是开发抗 PAAD mRNA 疫苗的有效抗原,IS4 和 IS5 肿瘤患者适合接种疫苗。

https://cdn.ncbi.nlm.nih.gov/pmc/blobs/4c48/7919332/052fa44c75aa/12943_2021_1310_Fig1_HTML.jpg

文献检索

告别复杂PubMed语法,用中文像聊天一样搜索,搜遍4000万医学文献。AI智能推荐,让科研检索更轻松。

立即免费搜索

文件翻译

保留排版,准确专业,支持PDF/Word/PPT等文件格式,支持 12+语言互译。

免费翻译文档

深度研究

AI帮你快速写综述,25分钟生成高质量综述,智能提取关键信息,辅助科研写作。

立即免费体验