• 文献检索
  • 文档翻译
  • 深度研究
  • 学术资讯
  • Suppr Zotero 插件Zotero 插件
  • 邀请有礼
  • 套餐&价格
  • 历史记录
应用&插件
Suppr Zotero 插件Zotero 插件浏览器插件Mac 客户端Windows 客户端微信小程序
定价
高级版会员购买积分包购买API积分包
服务
文献检索文档翻译深度研究API 文档MCP 服务
关于我们
关于 Suppr公司介绍联系我们用户协议隐私条款
关注我们

Suppr 超能文献

核心技术专利:CN118964589B侵权必究
粤ICP备2023148730 号-1Suppr @ 2026

文献检索

告别复杂PubMed语法,用中文像聊天一样搜索,搜遍4000万医学文献。AI智能推荐,让科研检索更轻松。

立即免费搜索

文件翻译

保留排版,准确专业,支持PDF/Word/PPT等文件格式,支持 12+语言互译。

免费翻译文档

深度研究

AI帮你快速写综述,25分钟生成高质量综述,智能提取关键信息,辅助科研写作。

立即免费体验

胃腺癌 mRNA 疫苗免疫亚型的综合分析。

Comprehensive Analyses of Immune Subtypes of Stomach Adenocarcinoma for mRNA Vaccination.

机构信息

Department of Colorectal Surgery, The Sixth Affiliated Hospital, Sun Yat-sen University, Guangzhou, China.

Guangdong Provincial Key Laboratory of Colorectal and Pelvic Floor Diseases, The Sixth Affiliated Hospital, Sun Yat-sen University, Guangzhou, China.

出版信息

Front Immunol. 2022 Jul 7;13:827506. doi: 10.3389/fimmu.2022.827506. eCollection 2022.

DOI:10.3389/fimmu.2022.827506
PMID:35874675
原文链接:https://pmc.ncbi.nlm.nih.gov/articles/PMC9300892/
Abstract

BACKGROUND

Although messenger RNA (mRNA) vaccines have unique advantages against multiple tumors, mRNA vaccine targets in stomach adenocarcinoma (STAD) remain unknown. The potential effectiveness of mRNA vaccines is closely associated with the tumor immune infiltration microenvironment. The present study aimed to identify tumor antigens of STAD as mRNA vaccine targets and systematically determine immune subtypes (ISs) of STAD that might be suitable for immunotherapy.

METHODS

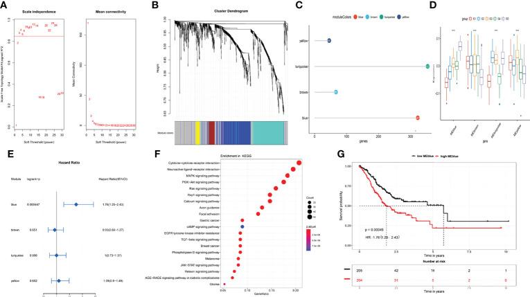
Gene expression profiles and clinical data of patients with gastric cancer were downloaded from The Cancer Genome Atlas (TCGA; n = 409) and the Gene Expression Omnibus (GEO; n = 433), and genomic data were extracted from cBioPortal. Differential gene expression was analyzed using the limma package, genetic alterations were visualized using maftools, and prognosis was analyzed using ToPP. Correlations between gene expression and immune infiltration were calculated using TIMER software, and potential ISs were identified using ConsensusClusterPlus. Functional enrichment was analyzed in clusterProfiler, and r co-expression networks were analyzed using the weighted gene co-expression network analysis (WGCNA) package in R.

RESULTS

Overexpression of the prognostic and highly mutated antigens ADAMTS18, COL10A1, PPEF1, and STRA6 was associated with infiltration by antigen-presenting cells in STAD. Five ISs (IS1-IS5) in STAD with distinct prognoses were developed and validated in TCGA and GEO databases. The tumor mutational burden and molecular and clinical characteristics significantly differed among IS1-IS5. Both IS1 and IS2 were associated with a high mutational burden, massive infiltration by immune cells, especially antigen-presenting cells, and better survival compared with the other subtypes. Both IS4 and IS5 were associated with cold immune infiltration and correlated with advanced pathological stages. We analyzed the immune microenvironments of five subtypes of immune modulators and biomarkers to select suitable populations for mRNA vaccination and established four co-expressed key modules to validate the characteristics of the ISs. Finally, the correlation of these four mRNA vaccine targets with the transcription factors of DC cells, including BATF3, IRF4, IRF8, ZEB2, ID2, KLF4, E2-2, and IKZF1, were explored to reveal the underlying mechanisms.

CONCLUSIONS

ADAMTS18, COL10A1, PPEF1, and STRA6 are potential mRNA vaccine candidates for STAD. Patients with IS1 and IS2 are suitable populations for mRNA vaccination immunotherapy.

摘要

背景

信使 RNA(mRNA)疫苗在针对多种肿瘤方面具有独特优势,但胃腺癌(STAD)的 mRNA 疫苗靶点仍不清楚。mRNA 疫苗的潜在有效性与肿瘤免疫浸润微环境密切相关。本研究旨在鉴定 STAD 的肿瘤抗原作为 mRNA 疫苗靶点,并系统确定可能适合免疫治疗的 STAD 免疫亚型(IS)。

方法

从癌症基因组图谱(TCGA;n=409)和基因表达综合数据库(GEO;n=433)下载胃癌患者的基因表达谱和临床数据,并从 cBioPortal 提取基因组数据。使用 limma 软件包分析差异基因表达,使用 maftools 可视化遗传改变,使用 ToPP 分析预后。使用 TIMER 软件计算基因表达与免疫浸润的相关性,使用 ConsensusClusterPlus 识别潜在的 IS。在 clusterProfiler 中分析功能富集,在 R 中使用加权基因共表达网络分析(WGCNA)包分析 r 共表达网络。

结果

在 STAD 中,预后和高度突变抗原 ADAMTS18、COL10A1、PPEF1 和 STRA6 的过表达与抗原呈递细胞的浸润有关。在 TCGA 和 GEO 数据库中开发并验证了 STAD 中具有不同预后的 5 种 IS(IS1-IS5)。IS1-IS5 的肿瘤突变负担和分子及临床特征显著不同。IS1 和 IS2 均与高突变负担、大量免疫细胞浸润有关,尤其是抗原呈递细胞,与其他亚型相比生存更好。IS4 和 IS5 均与冷免疫浸润有关,与晚期病理分期相关。我们分析了 5 种免疫调节亚型和生物标志物的免疫微环境,以选择适合 mRNA 疫苗接种的人群,并建立了 4 个共表达的关键模块来验证 IS 的特征。最后,探索了这四个 mRNA 疫苗靶点与 DC 细胞转录因子(包括 BATF3、IRF4、IRF8、ZEB2、ID2、KLF4、E2-2 和 IKZF1)的相关性,以揭示潜在的机制。

结论

ADAMTS18、COL10A1、PPEF1 和 STRA6 是 STAD 的潜在 mRNA 疫苗候选物。IS1 和 IS2 患者是适合 mRNA 疫苗接种免疫治疗的人群。

https://cdn.ncbi.nlm.nih.gov/pmc/blobs/ef9a/9300892/11a8763d7483/fimmu-13-827506-g008.jpg
https://cdn.ncbi.nlm.nih.gov/pmc/blobs/ef9a/9300892/33c612c12219/fimmu-13-827506-g001.jpg
https://cdn.ncbi.nlm.nih.gov/pmc/blobs/ef9a/9300892/7ce5bae144da/fimmu-13-827506-g002.jpg
https://cdn.ncbi.nlm.nih.gov/pmc/blobs/ef9a/9300892/fe6838fb0bd3/fimmu-13-827506-g003.jpg
https://cdn.ncbi.nlm.nih.gov/pmc/blobs/ef9a/9300892/404079006be4/fimmu-13-827506-g004.jpg
https://cdn.ncbi.nlm.nih.gov/pmc/blobs/ef9a/9300892/01c2c310aaa4/fimmu-13-827506-g005.jpg
https://cdn.ncbi.nlm.nih.gov/pmc/blobs/ef9a/9300892/98ccad88b36a/fimmu-13-827506-g006.jpg
https://cdn.ncbi.nlm.nih.gov/pmc/blobs/ef9a/9300892/1f65f835ca1b/fimmu-13-827506-g007.jpg
https://cdn.ncbi.nlm.nih.gov/pmc/blobs/ef9a/9300892/11a8763d7483/fimmu-13-827506-g008.jpg
https://cdn.ncbi.nlm.nih.gov/pmc/blobs/ef9a/9300892/33c612c12219/fimmu-13-827506-g001.jpg
https://cdn.ncbi.nlm.nih.gov/pmc/blobs/ef9a/9300892/7ce5bae144da/fimmu-13-827506-g002.jpg
https://cdn.ncbi.nlm.nih.gov/pmc/blobs/ef9a/9300892/fe6838fb0bd3/fimmu-13-827506-g003.jpg
https://cdn.ncbi.nlm.nih.gov/pmc/blobs/ef9a/9300892/404079006be4/fimmu-13-827506-g004.jpg
https://cdn.ncbi.nlm.nih.gov/pmc/blobs/ef9a/9300892/01c2c310aaa4/fimmu-13-827506-g005.jpg
https://cdn.ncbi.nlm.nih.gov/pmc/blobs/ef9a/9300892/98ccad88b36a/fimmu-13-827506-g006.jpg
https://cdn.ncbi.nlm.nih.gov/pmc/blobs/ef9a/9300892/1f65f835ca1b/fimmu-13-827506-g007.jpg
https://cdn.ncbi.nlm.nih.gov/pmc/blobs/ef9a/9300892/11a8763d7483/fimmu-13-827506-g008.jpg

相似文献

1
Comprehensive Analyses of Immune Subtypes of Stomach Adenocarcinoma for mRNA Vaccination.胃腺癌 mRNA 疫苗免疫亚型的综合分析。
Front Immunol. 2022 Jul 7;13:827506. doi: 10.3389/fimmu.2022.827506. eCollection 2022.
2
Bioinformatics analyses for the identification of tumor antigens and immune subtypes of gastric adenocarcinoma.用于鉴定胃腺癌肿瘤抗原和免疫亚型的生物信息学分析。
Front Genet. 2022 Dec 12;13:1068112. doi: 10.3389/fgene.2022.1068112. eCollection 2022.
3
Identification of tumor antigens and immune subtypes of pancreatic adenocarcinoma for mRNA vaccine development.鉴定胰腺腺癌的肿瘤抗原和免疫亚型,以开发 mRNA 疫苗。
Mol Cancer. 2021 Mar 1;20(1):44. doi: 10.1186/s12943-021-01310-0.
4
Recognition of Tumor-Associated Antigens and Immune Subtypes in Glioma for mRNA Vaccine Development.识别脑胶质瘤相关肿瘤抗原和免疫亚型以开发 mRNA 疫苗。
Front Immunol. 2021 Sep 17;12:738435. doi: 10.3389/fimmu.2021.738435. eCollection 2021.
5
Identification of three immune subtypes characterized by distinct tumor immune microenvironment and therapeutic response in stomach adenocarcinoma.鉴定三种免疫亚型,其特征为胃腺癌中不同的肿瘤免疫微环境和治疗反应。
Gene. 2022 Apr 15;818:146177. doi: 10.1016/j.gene.2021.146177. Epub 2022 Jan 20.
6
Potential Immune Biomarker Candidates and Immune Subtypes of Lung Adenocarcinoma for Developing mRNA Vaccines.肺腺癌 mRNA 疫苗开发的潜在免疫生物标志物候选物和免疫亚型。
Front Immunol. 2021 Nov 30;12:755401. doi: 10.3389/fimmu.2021.755401. eCollection 2021.
7
UBR1 is a prognostic biomarker and therapeutic target associated with immune cell infiltration in gastric cancer.UBR1 是一种与胃癌免疫细胞浸润相关的预后生物标志物和治疗靶点。
Aging (Albany NY). 2024 Aug 23;16(16):12029-12049. doi: 10.18632/aging.206079.
8
Identification of tumor antigens and immune subtypes of cholangiocarcinoma for mRNA vaccine development.鉴定胆管癌的肿瘤抗原和免疫亚型,用于 mRNA 疫苗的开发。
Mol Cancer. 2021 Mar 8;20(1):50. doi: 10.1186/s12943-021-01342-6.
9
Construction of store-operated calcium entry-related gene signature for predicting prognosis and indicates immune microenvironment infiltration in stomach adenocarcinomas.构建与储存操纵钙内流相关基因特征,用于预测胃腺癌的预后并提示免疫微环境浸润。
Sci Rep. 2024 Sep 27;14(1):22342. doi: 10.1038/s41598-024-73324-9.
10
Dissection of tumor antigens and immune landscape in clear cell renal cell carcinoma: Preconditions for development and precision medicine of mRNA vaccine.解析透明细胞肾细胞癌中的肿瘤抗原和免疫图谱:mRNA 疫苗开发和精准医疗的前提。
Math Biosci Eng. 2023 Jan;20(2):2157-2182. doi: 10.3934/mbe.2023100. Epub 2022 Nov 16.

引用本文的文献

1
Structural insights into the dual Ca-sensor-mediated activation of the PPEF phosphatase family.对双钙传感器介导的PPEF磷酸酶家族激活的结构见解。
Nat Commun. 2025 Apr 1;16(1):3120. doi: 10.1038/s41467-025-58261-z.
2
Mannan-Decorated Lipid Calcium Phosphate Nanoparticle Vaccine Increased the Antitumor Immune Response by Modulating the Tumor Microenvironment.甘露糖修饰的脂质磷酸钙纳米颗粒疫苗通过调节肿瘤微环境增强抗肿瘤免疫反应。
J Funct Biomater. 2024 Aug 16;15(8):229. doi: 10.3390/jfb15080229.
3
KLF4 Induces Colorectal Cancer by Promoting EMT via STAT3 Activation.

本文引用的文献

1
clusterProfiler 4.0: A universal enrichment tool for interpreting omics data.clusterProfiler 4.0:用于解释组学数据的通用富集工具。
Innovation (Camb). 2021 Jul 1;2(3):100141. doi: 10.1016/j.xinn.2021.100141. eCollection 2021 Aug 28.
2
An Investigator-Initiated Phase 2 Study of Nivolumab Plus Low-Dose Ipilimumab as First-Line Therapy for Microsatellite Instability-High Advanced Gastric or Esophagogastric Junction Cancer (NO LIMIT, WJOG13320G/CA209-7W7).一项研究者发起的2期研究:纳武利尤单抗联合低剂量伊匹木单抗作为微卫星高度不稳定的晚期胃癌或食管胃交界癌一线治疗方案(NO LIMIT,WJOG13320G/CA209 - 7W7)
Cancers (Basel). 2021 Feb 15;13(4):805. doi: 10.3390/cancers13040805.
3
KLF4 通过激活 STAT3 促进 EMT 诱导结直肠癌。
Dig Dis Sci. 2024 Aug;69(8):2841-2855. doi: 10.1007/s10620-024-08473-y. Epub 2024 May 30.
4
Integrated single-cell sequencing, spatial transcriptome sequencing and bulk RNA sequencing highlights the molecular characteristics of parthanatos in gastric cancer.单细胞测序、空间转录组测序和批量 RNA 测序的综合分析突出了胃癌中 parthanatos 的分子特征。
Aging (Albany NY). 2024 Mar 18;16(6):5471-5500. doi: 10.18632/aging.205658.
5
Expression and prognosis of ADAMTS18 in different tumors.ADAMTS18在不同肿瘤中的表达及预后
Front Oncol. 2024 Feb 28;14:1347633. doi: 10.3389/fonc.2024.1347633. eCollection 2024.
6
Identification of tumor antigens and immune subtypes of hepatocellular carcinoma for mRNA vaccine development.用于mRNA疫苗开发的肝细胞癌肿瘤抗原和免疫亚型的鉴定。
World J Gastrointest Oncol. 2023 Oct 15;15(10):1717-1738. doi: 10.4251/wjgo.v15.i10.1717.
7
Identification and validation of subclusters of papillary thyroid carcinoma based on Human Phenotype Ontology.基于人类表型本体论的甲状腺乳头状癌亚群的鉴定与验证
Gland Surg. 2023 May 30;12(5):664-676. doi: 10.21037/gs-23-124. Epub 2023 May 18.
8
STRA6 regulates tumor immune microenvironment and is a prognostic marker in BRAF-mutant papillary thyroid carcinoma.STRA6 调节肿瘤免疫微环境,是 BRAF 突变型甲状腺乳头状癌的预后标志物。
Front Endocrinol (Lausanne). 2023 Feb 10;14:1076640. doi: 10.3389/fendo.2023.1076640. eCollection 2023.
9
mRNA-From COVID-19 Treatment to Cancer Immunotherapy.信使核糖核酸——从新冠治疗到癌症免疫疗法
Biomedicines. 2023 Jan 22;11(2):308. doi: 10.3390/biomedicines11020308.
10
Comprehensive analysis of immune subtypes reveals the prognostic value of cytotoxicity and FAP fibroblasts in stomach adenocarcinoma.免疫亚型的综合分析揭示了胃腺癌中细胞毒性和 FAP 成纤维细胞的预后价值。
Cancer Immunol Immunother. 2023 Jun;72(6):1763-1778. doi: 10.1007/s00262-023-03368-9. Epub 2023 Jan 17.
mRNA vaccine for cancer immunotherapy.
用于癌症免疫治疗的信使核糖核酸疫苗
Mol Cancer. 2021 Feb 25;20(1):41. doi: 10.1186/s12943-021-01335-5.
4
The Natural Killer-Dendritic Cell Immune Axis in Anti-Cancer Immunity and Immunotherapy.自然杀伤细胞-树突状细胞免疫轴在抗肿瘤免疫和免疫治疗中的作用。
Front Immunol. 2021 Feb 3;11:621254. doi: 10.3389/fimmu.2020.621254. eCollection 2020.
5
mRNA vaccine: a potential therapeutic strategy.mRNA 疫苗:一种有潜力的治疗策略。
Mol Cancer. 2021 Feb 16;20(1):33. doi: 10.1186/s12943-021-01311-z.
6
Global Cancer Statistics 2020: GLOBOCAN Estimates of Incidence and Mortality Worldwide for 36 Cancers in 185 Countries.《全球癌症统计数据 2020:全球 185 个国家和地区 36 种癌症的发病率和死亡率估计》。
CA Cancer J Clin. 2021 May;71(3):209-249. doi: 10.3322/caac.21660. Epub 2021 Feb 4.
7
HLA class I loss in colorectal cancer: implications for immune escape and immunotherapy.结直肠癌中 HLA I 类分子的缺失:免疫逃逸和免疫治疗的意义。
Cell Mol Immunol. 2021 Mar;18(3):556-565. doi: 10.1038/s41423-021-00634-7. Epub 2021 Jan 20.
8
Analysis of Collagen type X alpha 1 (COL10A1) expression and prognostic significance in gastric cancer based on bioinformatics.基于生物信息学的胃癌中胶原类型 X 阿尔法 1(COL10A1)表达分析及其预后意义。
Bioengineered. 2021 Dec;12(1):127-137. doi: 10.1080/21655979.2020.1864912.
9
STRA6 Polymorphisms Are Associated With EGFR Mutations in Locally-Advanced and Metastatic Non-Small Cell Lung Cancer Patients.STRA6基因多态性与局部晚期及转移性非小细胞肺癌患者的表皮生长因子受体(EGFR)突变相关。
Front Oncol. 2020 Nov 24;10:579561. doi: 10.3389/fonc.2020.579561. eCollection 2020.
10
ORAI2 Promotes Gastric Cancer Tumorigenicity and Metastasis through PI3K/Akt Signaling and MAPK-Dependent Focal Adhesion Disassembly.ORAI2 通过 PI3K/Akt 信号和依赖 MAPK 的黏着斑解聚促进胃癌的肿瘤发生和转移。
Cancer Res. 2021 Feb 15;81(4):986-1000. doi: 10.1158/0008-5472.CAN-20-0049. Epub 2020 Dec 11.