Suppr超能文献

建立一种体外模型,用于分析 PRKN 突变患者 iPSC 衍生的多巴胺能神经元中的线粒体超微结构。

Establishment of an in vitro model for analyzing mitochondrial ultrastructure in PRKN-mutated patient iPSC-derived dopaminergic neurons.

机构信息

Department of Cell Biology and Neuroscience, Juntendo University Graduate School of Medicine, 2-1-1 Hongo, Bunkyo-ku, Tokyo, 113-8421, Japan.

Laboratory of Morphology and Image Analysis, Research Support Center, Juntendo University Graduate School of Medicine, Tokyo, 113-8421, Japan.

出版信息

Mol Brain. 2021 Mar 23;14(1):58. doi: 10.1186/s13041-021-00771-0.

Abstract

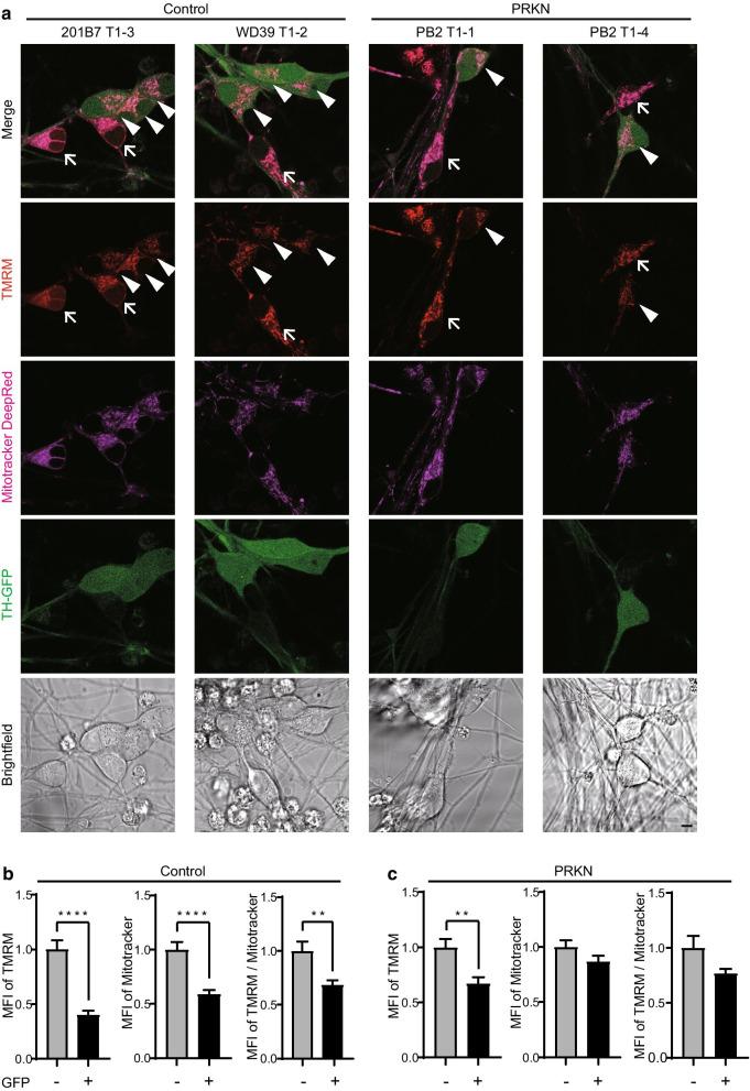
Mitochondrial structural changes are associated with the regulation of mitochondrial function, apoptosis, and neurodegenerative diseases. PRKN is known to be involved with various mechanisms of mitochondrial quality control including mitochondrial structural changes. Parkinson's disease (PD) with PRKN mutations is characterized by the preferential degeneration of dopaminergic neurons in the substantia nigra pars compacta, which has been suggested to result from the accumulation of damaged mitochondria. However, ultrastructural changes of mitochondria specifically in dopaminergic neurons derived from iPSC have rarely been analyzed. The main reason for this would be that the dopaminergic neurons cannot be distinguished directly among a mixture of iPSC-derived differentiated cells under electron microscopy. To selectively label dopaminergic neurons and analyze mitochondrial morphology at the ultrastructural level, we generated control and PRKN-mutated patient tyrosine hydroxylase reporter (TH-GFP) induced pluripotent stem cell (iPSC) lines. Correlative light-electron microscopy analysis and live cell imaging of GFP-expressing dopaminergic neurons indicated that iPSC-derived dopaminergic neurons had smaller and less functional mitochondria than those in non-dopaminergic neurons. Furthermore, the formation of spheroid-shaped mitochondria, which was induced in control dopaminergic neurons by a mitochondrial uncoupler, was inhibited in the PRKN-mutated dopaminergic neurons. These results indicate that our established TH-GFP iPSC lines are useful for characterizing mitochondrial morphology, such as spheroid-shaped mitochondria, in dopaminergic neurons among a mixture of various cell types. Our in vitro model would provide insights into the vulnerability of dopaminergic neurons and the processes leading to the preferential loss of dopaminergic neurons in patients with PRKN mutations.

摘要

线粒体结构变化与线粒体功能的调节、细胞凋亡和神经退行性疾病有关。PRKN 已知与多种线粒体质量控制机制有关,包括线粒体结构变化。携带 PRKN 突变的帕金森病(PD)的特征是黑质致密部多巴胺能神经元的优先退化,这被认为是由于受损线粒体的积累所致。然而,源自 iPSC 的多巴胺能神经元中线粒体的超微结构变化很少被分析。主要原因是在电子显微镜下,多巴胺能神经元不能直接从 iPSC 分化细胞的混合物中区分出来。为了选择性地标记多巴胺能神经元并在超微结构水平上分析线粒体形态,我们生成了对照和 PRKN 突变患者酪氨酸羟化酶报告基因(TH-GFP)诱导多能干细胞(iPSC)系。相关性光电子显微镜分析和 GFP 表达的多巴胺能神经元的活细胞成像表明,与非多巴胺能神经元相比,iPSC 衍生的多巴胺能神经元的线粒体更小且功能更差。此外,在线粒体解偶联剂诱导的对照多巴胺能神经元中形成的球形线粒体在 PRKN 突变的多巴胺能神经元中被抑制。这些结果表明,我们建立的 TH-GFP iPSC 系可用于表征多巴胺能神经元中的线粒体形态,如球形线粒体,在各种细胞类型的混合物中。我们的体外模型将为携带 PRKN 突变的患者中多巴胺能神经元的易损性以及导致多巴胺能神经元优先丧失的过程提供深入了解。

https://cdn.ncbi.nlm.nih.gov/pmc/blobs/d8b4/7986497/d297b205bdc4/13041_2021_771_Fig1_HTML.jpg

文献AI研究员

20分钟写一篇综述,助力文献阅读效率提升50倍。

立即体验

用中文搜PubMed

大模型驱动的PubMed中文搜索引擎

马上搜索

文档翻译

学术文献翻译模型,支持多种主流文档格式。

立即体验