Suppr超能文献

在 KSHV/EBV 双重感染时,KSHV 感染可导致体内细胞毒性差的 CD56 阴性自然杀伤细胞分化不良。

KSHV infection drives poorly cytotoxic CD56-negative natural killer cell differentiation in vivo upon KSHV/EBV dual infection.

机构信息

Viral Immunobiology, Institute of Experimental Immunology, University of Zürich, Zürich, Switzerland.

Division of Infectious Diseases, Department of Medicine, University of Massachusetts Medical School, Worcester, MA, USA.

出版信息

Cell Rep. 2021 May 4;35(5):109056. doi: 10.1016/j.celrep.2021.109056.

Abstract

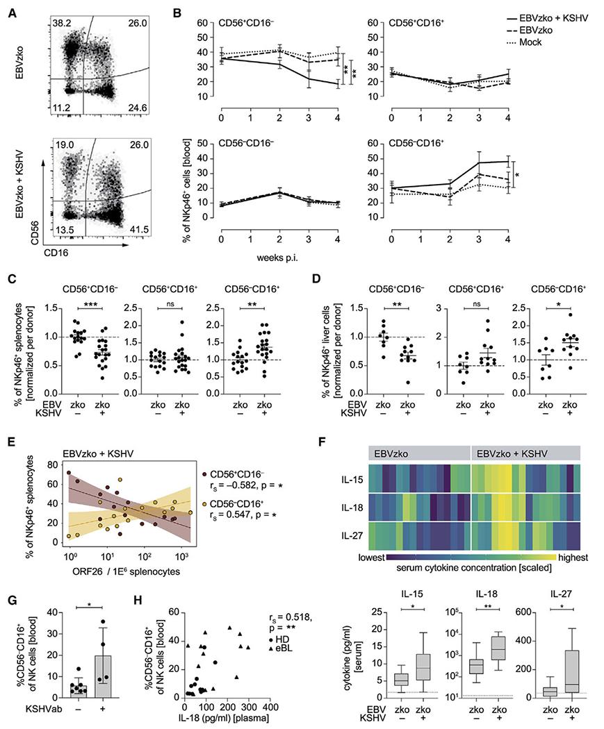
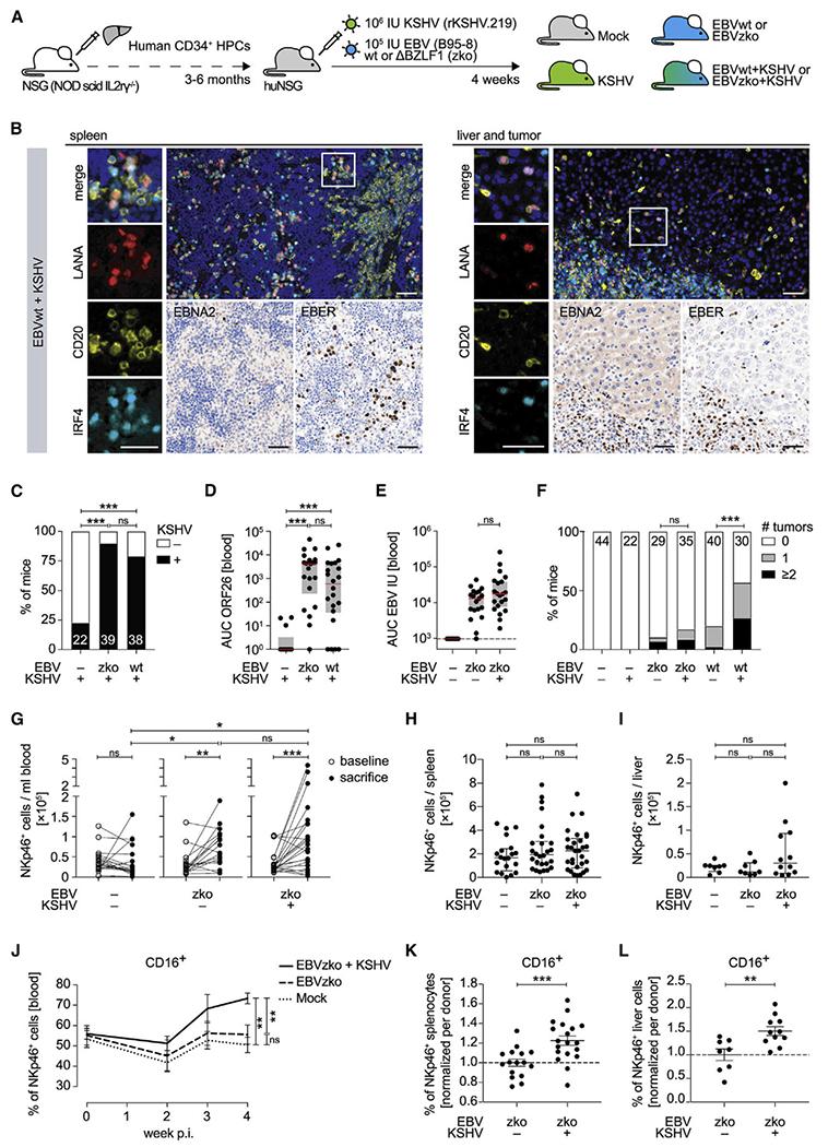
Herpesvirus infections shape the human natural killer (NK) cell compartment. While Epstein-Barr virus (EBV) expands immature NKG2A NK cells, human cytomegalovirus (CMV) drives accumulation of adaptive NKG2C NK cells. Kaposi sarcoma-associated herpesvirus (KSHV) is a close relative of EBV, and both are associated with lymphomas, including primary effusion lymphoma (PEL), which nearly always harbors both viruses. In this study, KSHV dual infection of mice with reconstituted human immune system components leads to the accumulation of CD56CD16CD38CXCR6 NK cells. CD56CD16 NK cells were also more frequently found in KSHV-seropositive Kenyan children. This NK cell subset is poorly cytotoxic against otherwise-NK-cell-susceptible and antibody-opsonized targets. Accordingly, NK cell depletion does not significantly alter KSHV infection in humanized mice. These data suggest that KSHV might escape NK-cell-mediated immune control by driving CD56CD16 NK cell differentiation.

摘要

疱疹病毒感染塑造了人类自然杀伤 (NK) 细胞群。虽然 Epstein-Barr 病毒 (EBV) 会扩增不成熟的 NKG2A NK 细胞,人类巨细胞病毒 (CMV) 则会驱动适应性 NKG2C NK 细胞的积累。卡波西肉瘤相关疱疹病毒 (KSHV) 是 EBV 的近亲,两者都与淋巴瘤有关,包括原发性渗出性淋巴瘤 (PEL),这种淋巴瘤几乎总是同时携带这两种病毒。在这项研究中,KSHV 对具有重建的人类免疫系统成分的小鼠进行双重感染,导致 CD56CD16CD38CXCR6 NK 细胞的积累。在 KSHV 血清阳性的肯尼亚儿童中也更频繁地发现 CD56CD16 NK 细胞。该 NK 细胞亚群对其他 NK 细胞易感且经抗体调理的靶标几乎没有细胞毒性。因此,NK 细胞耗竭不会显著改变人源化小鼠中的 KSHV 感染。这些数据表明,KSHV 可能通过驱动 CD56CD16 NK 细胞分化来逃避 NK 细胞介导的免疫控制。

https://cdn.ncbi.nlm.nih.gov/pmc/blobs/02fc/10285879/041c03c00517/nihms-1899420-f0001.jpg

文献AI研究员

20分钟写一篇综述,助力文献阅读效率提升50倍。

立即体验

用中文搜PubMed

大模型驱动的PubMed中文搜索引擎

马上搜索

文档翻译

学术文献翻译模型,支持多种主流文档格式。

立即体验