Suppr超能文献

β-半乳糖苷酶是检测胃癌腹膜转移的靶标酶。

β-Galactosidase is a target enzyme for detecting peritoneal metastasis of gastric cancer.

机构信息

Division of Digestive Surgery, Department of Surgery, Kyoto Prefectural University of Medicine, 465 Kajii-cho, Kamigyo-ku, Kyoto, 602-8566, Japan.

Graduate School of Medicine, The University of Tokyo, 7-3-1 Hongo, Bunkyo-ku, Tokyo, 113-0033, Japan.

出版信息

Sci Rep. 2021 May 21;11(1):10664. doi: 10.1038/s41598-021-88982-2.

Abstract

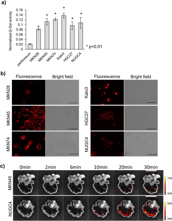
Diagnosis of peritoneal metastasis in gastric cancer (GC) is essential for determining appropriate therapeutic strategies and avoiding non-essential laparotomy or gastrectomy. Recently, a variety of activatable fluorescence probes that can detect enzyme activities have been developed for cancer imaging. The aim of this study was to identify the key enzyme involved in peritoneal metastasis in GC. The enzymatic activity of gamma-glutamyl transpeptidase, dipeptidyl peptidase IV, and β-galactosidase (β-Gal) was assessed in lysates prepared from preserved human GC (n = 89) and normal peritoneal (NP; n = 20) samples. β-Gal activity was significantly higher in the human GC samples than in NP samples, whereas no differences were observed in the activities of the other enzymes. Therefore, we used SPiDER-βGal, a fluorescent probe that can be activated by β-Gal, for imaging GC cell lines, peritoneal metastasis in a mouse model, and fresh human resected GC samples (n = 13). All cell lines showed fluorescence after applying SPiDER-βGal, and metastatic nodules in the mice gradually developed high fluorescence that could be visualized with SPiDER-βGal. The human GC samples showed significantly higher fluorescence than NP samples. β-Gal is a useful target enzyme for fluorescence imaging of peritoneal metastasis in GC.

摘要

胃癌(GC)腹膜转移的诊断对于确定合适的治疗策略以及避免不必要的剖腹探查或胃切除术至关重要。最近,已经开发出了多种可激活荧光探针,用于癌症成像,以检测酶活性。本研究旨在确定与 GC 腹膜转移相关的关键酶。评估了从保存的人 GC(n=89)和正常腹膜(NP;n=20)样本中提取的酶解物中γ-谷氨酰转肽酶、二肽基肽酶 IV 和β-半乳糖苷酶(β-Gal)的酶活性。β-Gal 活性在人 GC 样本中明显高于 NP 样本,而其他酶的活性没有差异。因此,我们使用 SPiDER-βGal(一种可被β-Gal 激活的荧光探针)对 GC 细胞系、小鼠模型中的腹膜转移以及新鲜的人切除 GC 样本(n=13)进行了成像。所有细胞系在应用 SPiDER-βGal 后均显示出荧光,并且小鼠中的转移性结节逐渐发展出高荧光,可通过 SPiDER-βGal 可视化。人 GC 样本的荧光明显高于 NP 样本。β-Gal 是用于 GC 腹膜转移荧光成像的有用靶标酶。

https://cdn.ncbi.nlm.nih.gov/pmc/blobs/48bc/8139979/799cb0c9aca2/41598_2021_88982_Fig1_HTML.jpg

文献检索

告别复杂PubMed语法,用中文像聊天一样搜索,搜遍4000万医学文献。AI智能推荐,让科研检索更轻松。

立即免费搜索

文件翻译

保留排版,准确专业,支持PDF/Word/PPT等文件格式,支持 12+语言互译。

免费翻译文档

深度研究

AI帮你快速写综述,25分钟生成高质量综述,智能提取关键信息,辅助科研写作。

立即免费体验