Suppr超能文献

耐甲氧西林临床分离株中基于突变的抗生素耐药机制

Mutation-Based Antibiotic Resistance Mechanism in Methicillin-Resistant Clinical Isolates.

作者信息

Ali Tanveer, Basit Abdul, Karim Asad Mustafa, Lee Jung-Hun, Jeon Jeong-Ho, Rehman Shafiq Ur, Lee Sang-Hee

机构信息

Institute of Microbiology and Molecular Genetics, University of the Punjab, Lahore 54590, Pakistan.

Department of Bioscience and Biotechnology, The University of Suwon, Hwaseong, Gyeonggido 18323, Korea.

出版信息

Pharmaceuticals (Basel). 2021 May 1;14(5):420. doi: 10.3390/ph14050420.

Abstract

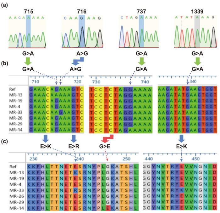
β-Lactam antibiotics target penicillin-binding proteins and inhibit the synthesis of peptidoglycan, a crucial step in cell wall biosynthesis. acquires resistance against β-lactam antibiotics by producing a penicillin-binding protein 2a (PBP2a), encoded by the gene. PBP2a participates in peptidoglycan biosynthesis and exhibits a poor affinity towards β-lactam antibiotics. The current study was performed to determine the diversity and the role of missense mutations of PBP2a in the antibiotic resistance mechanism. The methicillin-resistant (MRSA) isolates from clinical samples were identified using phenotypic and genotypic techniques. The highest frequency (60%, 18 out of 30) of MRSA was observed in wound specimens. Sequence variation analysis of the gene showed four amino acid substitutions (i.e., E239K, E239R, G246E, and E447K). The E239R mutation was found to be novel. The protein-ligand docking results showed that the E239R mutation in the allosteric site of PBP2a induces conformational changes in the active site and, thus, hinders its interaction with cefoxitin. Therefore, the present report indicates that mutation in the allosteric site of PBP2a provides a more closed active site conformation than wide-type PBP2a and then causes the high-level resistance to cefoxitin.

摘要

β-内酰胺类抗生素作用于青霉素结合蛋白,抑制肽聚糖的合成,这是细胞壁生物合成中的关键步骤。[细菌名称]通过产生由[基因名称]编码的青霉素结合蛋白2a(PBP2a)获得对β-内酰胺类抗生素的抗性。PBP2a参与肽聚糖的生物合成,并且对β-内酰胺类抗生素表现出低亲和力。本研究旨在确定PBP2a错义突变的多样性及其在抗生素抗性机制中的作用。使用表型和基因型技术鉴定临床样本中的耐甲氧西林[细菌名称](MRSA)分离株。在伤口标本中观察到MRSA的最高频率(60%,30株中有18株)。[基因名称]的序列变异分析显示四个氨基酸取代(即E239K、E239R、G246E和E447K)。发现E239R突变是新的。蛋白质-配体对接结果表明,PBP2a变构位点的E239R突变诱导活性位点的构象变化,从而阻碍其与头孢西丁的相互作用。因此,本报告表明,PBP2a变构位点的突变比野生型PBP2a提供更封闭的活性位点构象,进而导致对头孢西丁的高水平抗性。

https://cdn.ncbi.nlm.nih.gov/pmc/blobs/51e8/8147353/0af98518e7ef/pharmaceuticals-14-00420-g001.jpg

文献AI研究员

20分钟写一篇综述,助力文献阅读效率提升50倍。

立即体验

用中文搜PubMed

大模型驱动的PubMed中文搜索引擎

马上搜索

文档翻译

学术文献翻译模型,支持多种主流文档格式。

立即体验