Suppr超能文献

一种四种缺氧相关长链非编码RNA特征的鉴定及预测透明细胞肾细胞癌预后的列线图的建立。

Identification of a Four Hypoxia-Associated Long Non-Coding RNA Signature and Establishment of a Nomogram Predicting Prognosis of Clear Cell Renal Cell Carcinoma.

作者信息

Chen Hualin, Pan Yang, Jin Xiaoxiang, Chen Gang

机构信息

Department of Urology, The First Affiliated Hospital of Chongqing Medical University, Chongqing, China.

出版信息

Front Oncol. 2021 Jul 27;11:713346. doi: 10.3389/fonc.2021.713346. eCollection 2021.

Abstract

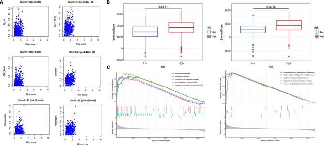
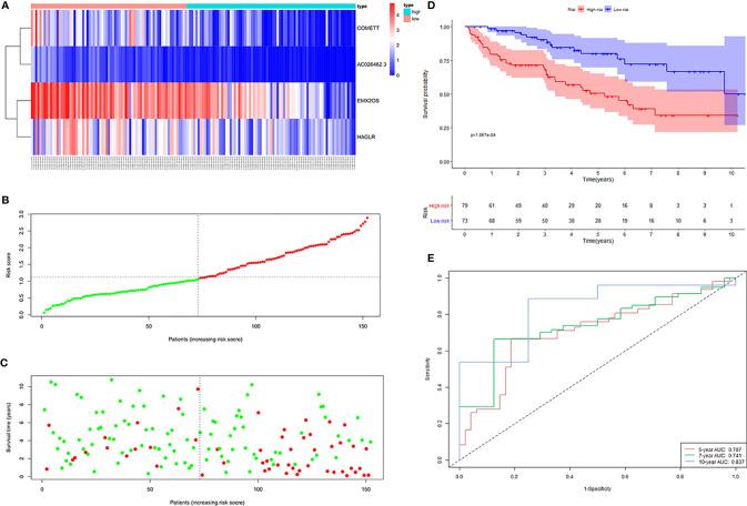
To identify novel hypoxia-associated long non-coding RNAs (lncRNAs) as potential biomarkers, we developed a risk stratification signature and constructed a prognosis prediction nomogram of clear cell renal cell carcinoma (ccRCC). Hypoxia-related lncRNAs were identified through Pearson correlation analysis between the expression profiles of hypoxia-related differentially expressed genes and lncRNAs from The Cancer Genome Atlas Kidney Renal Clear Cell Carcinoma (TCGA-KIRC) dataset. Then, a signature of four key lncRNAs (, , , and ) was developed. The four lncRNAs were downregulated in high-grade, advanced stage, and high-risk ccRCC. The signature had an independent and long-standing prognosis prediction ability up to a 10-year follow-up. Notably, the risk score was significantly positively correlated with the infiltration abundances of six immune cells from the Tumor IMmune Estimation Resource (TIMER). The gene set enrichment analysis (GSEA) also suggested that the signature was involved in metabolism and tumorigenesis, which were closely related to the hypoxic tumor microenvironment. Ultimately, a nomogram of signature, age, stage, and grade, was built to predict the individual long-term survival possibility. Finally, the expressions of four lncRNAs were validated by quantitative real-time PCR (qRT-PCR). Our study identified a four-lncRNA signature and established a prognostic nomogram that reliably predicts survival in ccRCC. The findings may be beneficial to therapeutic customization and medical decision-making.

摘要

为了鉴定新型缺氧相关长链非编码RNA(lncRNA)作为潜在生物标志物,我们开发了一种风险分层特征,并构建了透明细胞肾细胞癌(ccRCC)的预后预测列线图。通过对来自癌症基因组图谱肾透明细胞癌(TCGA-KIRC)数据集的缺氧相关差异表达基因和lncRNA的表达谱进行Pearson相关分析,鉴定出缺氧相关lncRNA。然后,开发了一个由四个关键lncRNA(、、、和)组成的特征。这四个lncRNA在高级别、晚期和高风险ccRCC中表达下调。该特征在长达10年的随访中具有独立且持久的预后预测能力。值得注意的是,风险评分与肿瘤免疫估计资源(TIMER)中六种免疫细胞的浸润丰度显著正相关。基因集富集分析(GSEA)也表明该特征参与了与缺氧肿瘤微环境密切相关的代谢和肿瘤发生过程。最终,构建了一个包含特征、年龄、分期和分级的列线图,以预测个体的长期生存可能性。最后,通过定量实时PCR(qRT-PCR)验证了四个lncRNA的表达。我们的研究鉴定出一个由四个lncRNA组成的特征,并建立了一个可靠预测ccRCC生存情况的预后列线图。这些发现可能有助于治疗方案的定制和医疗决策。

https://cdn.ncbi.nlm.nih.gov/pmc/blobs/8d6d/8353455/60fff953a781/fonc-11-713346-g001.jpg

文献AI研究员

20分钟写一篇综述,助力文献阅读效率提升50倍。

立即体验

用中文搜PubMed

大模型驱动的PubMed中文搜索引擎

马上搜索

文档翻译

学术文献翻译模型,支持多种主流文档格式。

立即体验