Hu Yabing, Hu Xuewen, Li Dongchen, Du Zhenzhen, Shi Kun, He Chenxia, Zhang Ying, Zhang Donglei
Department of Biochemistry and Molecular Biology, School of Basic Medicine, Tongji Medical College, Huazhong University of Science and Technology, Wuhan, China.
Front Cell Dev Biol. 2021 Oct 15;9:749654. doi: 10.3389/fcell.2021.749654. eCollection 2021.
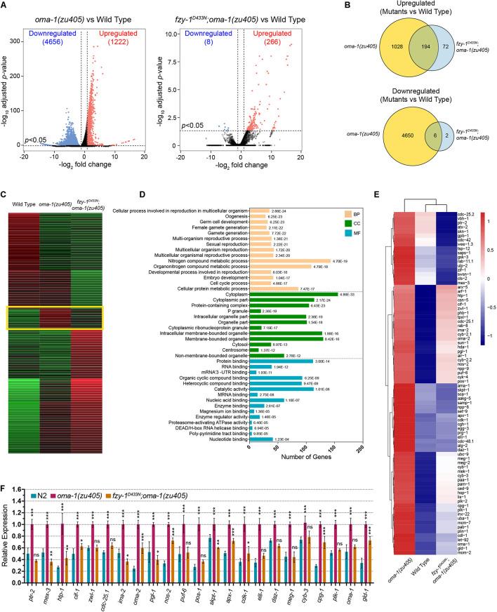
During oocyte maturation and the oocyte-to-embryo transition, key developmental regulators such as RNA-binding proteins coordinate translation of particular messenger RNA (mRNAs) and related developmental processes by binding to their cognate maternal mRNAs. In the nematode , these processes are regulated by a set of CCCH zinc finger proteins. Oocyte maturation defective-1 (OMA-1) and OMA-2 are two functionally redundant CCCH zinc finger proteins that turnover rapidly during the first embryonic cell division. These turnovers are required for proper transition from oogenesis to embryogenesis. A gain-of-function mutant of OMA-1, , stabilizes and delays degradation of OMA-1, resulting in delayed turnover and mis-segregation of other cell fate determinants, which eventually causes embryonic lethality. We performed a large-scale forward genetic screen to identify suppressors of the mutant. We show here that multiple alleles affecting functions of various anaphase promoting complex/cyclosome (APC/C) subunits, including MAT-1, MAT-2, MAT-3, EMB-30, and FZY-1, suppress the gain-of-function mutant of OMA-1. Transcriptome analysis suggested that overall transcription in early embryos occurred after introducing mutations in APC/C genes into the mutant. Mutations in APC/C genes prevent OMA-1 enrichment in P granules and correct delayed degradation of downstream cell fate determinants including pharynx and intestine in excess-1 (PIE-1), posterior segregation-1 (POS-1), muscle excess-3 (MEX-3), and maternal effect germ-cell defective-1 (MEG-1). We demonstrated that only the activator FZY-1, but not FZR-1, is incorporated in the APC/C complex to regulate the oocyte-to-embryo transition. Our findings suggested a genetic relationship linking the APC/C complex and OMA-1, and support a model in which the APC/C complex promotes P granule accumulation and modifies RNA binding of OMA-1 to regulate the oocyte-to-embryo transition process.
在卵母细胞成熟以及从卵母细胞到胚胎的转变过程中,诸如RNA结合蛋白等关键发育调节因子通过与它们同源的母体信使核糖核酸(mRNA)结合来协调特定信使核糖核酸(mRNA)的翻译及相关发育过程。在秀丽隐杆线虫中,这些过程由一组CCCH锌指蛋白调控。卵母细胞成熟缺陷蛋白-1(OMA-1)和OMA-2是两个功能冗余的CCCH锌指蛋白,它们在第一次胚胎细胞分裂期间迅速周转。这些周转对于从卵子发生到胚胎发生的正确转变是必需的。OMA-1的一个功能获得性突变体使OMA-1稳定并延迟降解,导致周转延迟和其他细胞命运决定因子的错误分离,最终导致胚胎致死。我们进行了大规模正向遗传筛选以鉴定该突变体的抑制因子。我们在此表明,影响各种后期促进复合体/细胞周期体(APC/C)亚基功能的多个等位基因,包括MAT-1、MAT-2、MAT-3、EMB-30和FZY-1,抑制OMA-1的功能获得性突变体。转录组分析表明,在将APC/C基因突变引入该突变体后,早期胚胎中的整体转录发生。APC/C基因突变可防止OMA-1在P颗粒中富集,并纠正下游细胞命运决定因子的延迟降解,这些因子包括过量-1(PIE-1)中的咽和肠、后部隔离-1(POS-1)、肌肉过量-3(MEX-3)和母体效应生殖细胞缺陷蛋白-1(MEG-1)。我们证明只有激活因子FZY-1,而不是FZR-1,被纳入APC/C复合体以调节从卵母细胞到胚胎的转变。我们的发现揭示了APC/C复合体与OMA-1之间的遗传关系,并支持一种模型,即APC/C复合体促进P颗粒积累并改变OMA-1的RNA结合以调节从卵母细胞到胚胎的转变过程。