• 文献检索
  • 文档翻译
  • 深度研究
  • 学术资讯
  • Suppr Zotero 插件Zotero 插件
  • 邀请有礼
  • 套餐&价格
  • 历史记录
应用&插件
Suppr Zotero 插件Zotero 插件浏览器插件Mac 客户端Windows 客户端微信小程序
定价
高级版会员购买积分包购买API积分包
服务
文献检索文档翻译深度研究API 文档MCP 服务
关于我们
关于 Suppr公司介绍联系我们用户协议隐私条款
关注我们

Suppr 超能文献

核心技术专利:CN118964589B侵权必究
粤ICP备2023148730 号-1Suppr @ 2026

文献检索

告别复杂PubMed语法,用中文像聊天一样搜索,搜遍4000万医学文献。AI智能推荐,让科研检索更轻松。

立即免费搜索

文件翻译

保留排版,准确专业,支持PDF/Word/PPT等文件格式,支持 12+语言互译。

免费翻译文档

深度研究

AI帮你快速写综述,25分钟生成高质量综述,智能提取关键信息,辅助科研写作。

立即免费体验

荧光纳米金刚石用于实时检测人脐静脉内皮细胞在切应力作用下自由基的产生。

Fluorescent Nanodiamonds for Detecting Free-Radical Generation in Real Time during Shear Stress in Human Umbilical Vein Endothelial Cells.

机构信息

Department Biomedical Engineering, Groningen University, University Medical Center Groningen, Antonius Deusinglaan 1, 9713AW Groningen, The Netherlands.

Institute of Metallurgy and Materials Science, Polish Academy of Sciences, Reymonta 25, 30-059 Krakow, Poland.

出版信息

ACS Sens. 2021 Dec 24;6(12):4349-4359. doi: 10.1021/acssensors.1c01582. Epub 2021 Nov 19.

DOI:10.1021/acssensors.1c01582
PMID:34797983
原文链接:https://pmc.ncbi.nlm.nih.gov/articles/PMC8715866/
Abstract

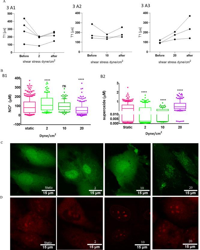
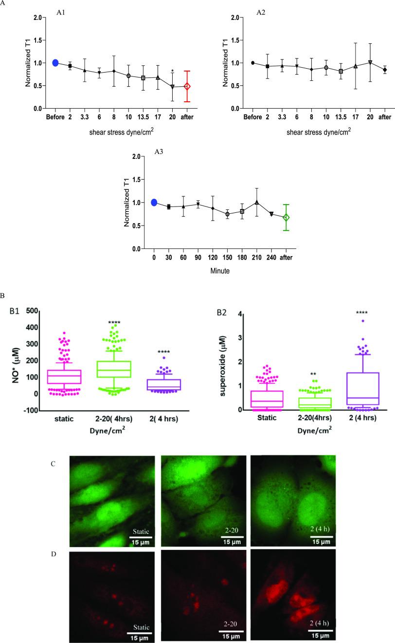
Free-radical generation is suspected to play a key role in cardiovascular diseases. Another crucial factor is shear stress. Human umbilical vein endothelial cells (HUVECS), which form the lining of blood vessels, require a physiological shear stress to activate many vasoactive factors. These are needed for maintaining vascular cell functions such as nonthrombogenicity, regulation of blood flow, and vascular tone. Additionally, blood clots form at regions of high shear stress within a blood vessel. Here, we use a new method called diamond magnetometry which allows us to measure the dynamics of free-radical generation in real time under shear stress. This quantum sensing technique allows free-radical detection with nanoscale resolution at the single-cell level. We investigate radical formation in HUVECs in a microfluidic environment under different flow conditions typically found in veins and arteries. Here, we looked into free-radical formation before, during, and after flow. We found that the free-radical production varied depending on the flow conditions. To confirm the magnetometry results and to differentiate between radicals, we performed conventional fluorescent reactive oxygen species (ROS) assays specific for superoxide, nitric oxide, and overall ROS.

摘要

自由基的产生被怀疑在心血管疾病中起着关键作用。另一个关键因素是切应力。人脐静脉内皮细胞(HUVECS)构成血管的内层,需要生理切应力来激活许多血管活性因子。这些对于维持血管细胞的功能,如非血栓形成、调节血流和血管张力是必要的。此外,血栓在血管内高切应力区域形成。在这里,我们使用一种称为金刚石磁力计的新方法,该方法允许我们在切应力下实时测量自由基生成的动力学。这种量子传感技术允许在单细胞水平上以纳米级分辨率检测自由基。我们在微流环境中研究了不同流动条件下 HUVEC 中的自由基形成,这些条件通常存在于静脉和动脉中。在这里,我们研究了流动前后自由基的形成。我们发现自由基的产生取决于流动条件。为了证实磁力计的结果并区分自由基,我们进行了常规的荧光活性氧(ROS)测定,专门用于超氧化物、一氧化氮和总 ROS。

https://cdn.ncbi.nlm.nih.gov/pmc/blobs/bb94/8715866/341ed349b9b2/se1c01582_0005.jpg
https://cdn.ncbi.nlm.nih.gov/pmc/blobs/bb94/8715866/9ef035483ddb/se1c01582_0002.jpg
https://cdn.ncbi.nlm.nih.gov/pmc/blobs/bb94/8715866/9e7aef0ec78a/se1c01582_0003.jpg
https://cdn.ncbi.nlm.nih.gov/pmc/blobs/bb94/8715866/b8efae2adb5c/se1c01582_0004.jpg
https://cdn.ncbi.nlm.nih.gov/pmc/blobs/bb94/8715866/341ed349b9b2/se1c01582_0005.jpg
https://cdn.ncbi.nlm.nih.gov/pmc/blobs/bb94/8715866/9ef035483ddb/se1c01582_0002.jpg
https://cdn.ncbi.nlm.nih.gov/pmc/blobs/bb94/8715866/9e7aef0ec78a/se1c01582_0003.jpg
https://cdn.ncbi.nlm.nih.gov/pmc/blobs/bb94/8715866/b8efae2adb5c/se1c01582_0004.jpg
https://cdn.ncbi.nlm.nih.gov/pmc/blobs/bb94/8715866/341ed349b9b2/se1c01582_0005.jpg

相似文献

1
Fluorescent Nanodiamonds for Detecting Free-Radical Generation in Real Time during Shear Stress in Human Umbilical Vein Endothelial Cells.荧光纳米金刚石用于实时检测人脐静脉内皮细胞在切应力作用下自由基的产生。
ACS Sens. 2021 Dec 24;6(12):4349-4359. doi: 10.1021/acssensors.1c01582. Epub 2021 Nov 19.
2
Diamond-Based Nanoscale Quantum Relaxometry for Sensing Free Radical Production in Cells.基于金刚石的纳米级量子弛豫率法用于检测细胞中自由基的产生。
Small. 2022 Nov;18(44):e2105750. doi: 10.1002/smll.202105750. Epub 2022 Sep 28.
3
Applying NV center-based quantum sensing to study intracellular free radical response upon viral infections.应用 NV 中心量子传感研究病毒感染时细胞内自由基反应。
Redox Biol. 2022 Jun;52:102279. doi: 10.1016/j.redox.2022.102279. Epub 2022 Mar 18.
4
Quantum Sensing of Free Radicals in Primary Human Dendritic Cells.量子探测原代人树突状细胞中的自由基。
Nano Lett. 2022 Feb 23;22(4):1818-1825. doi: 10.1021/acs.nanolett.1c03021. Epub 2021 Dec 20.
5
Nanodiamond Relaxometry-Based Detection of Free-Radical Species When Produced in Chemical Reactions in Biologically Relevant Conditions.基于纳米金刚石弛豫率的方法检测生物相关条件下化学反应中自由基的产生。
ACS Sens. 2020 Dec 24;5(12):3862-3869. doi: 10.1021/acssensors.0c01037. Epub 2020 Dec 3.
6
Intracellular Quantum Sensing of Free-Radical Generation Induced by Acetaminophen (APAP) in the Cytosol, in Mitochondria and the Nucleus of Macrophages.细胞内对乙酰氨基酚(APAP)诱导的自由基生成的量子感应:在巨噬细胞质体、线粒体和核内。
ACS Sens. 2022 Nov 25;7(11):3326-3334. doi: 10.1021/acssensors.2c01272. Epub 2022 Nov 10.
7
Functionalized Fluorescent Nanodiamonds for Simultaneous Drug Delivery and Quantum Sensing in HeLa Cells.功能化荧光纳米金刚石用于 HeLa 细胞中的药物递送和量子传感。
ACS Appl Mater Interfaces. 2022 Aug 31;14(34):39265-39273. doi: 10.1021/acsami.2c11688. Epub 2022 Aug 19.
8
Low shear stress induces endothelial reactive oxygen species via the AT1R/eNOS/NO pathway.低剪切应力通过AT1R/eNOS/NO途径诱导内皮活性氧生成。
J Cell Physiol. 2018 Feb;233(2):1384-1395. doi: 10.1002/jcp.26016. Epub 2017 Jun 14.
9
Nitric oxide synthesis by cultured endothelial cells is modulated by flow conditions.培养的内皮细胞合成一氧化氮受流动条件的调节。
Circ Res. 1995 Apr;76(4):536-43. doi: 10.1161/01.res.76.4.536.
10
Shear-induced endothelial mechanotransduction: the interplay between reactive oxygen species (ROS) and nitric oxide (NO) and the pathophysiological implications.剪切力诱导的内皮细胞机械转导:活性氧(ROS)与一氧化氮(NO)之间的相互作用及其病理生理学意义。
J Biomed Sci. 2014 Jan 13;21(1):3. doi: 10.1186/1423-0127-21-3.

引用本文的文献

1
High-precision chemical quantum sensing in flowing monodisperse microdroplets.流动单分散微滴中的高精度化学量子传感
Sci Adv. 2024 Dec 13;10(50):eadp4033. doi: 10.1126/sciadv.adp4033. Epub 2024 Dec 11.
2
Free radical detection in precision-cut mouse liver slices with diamond-based quantum sensing.基于金刚石量子传感的精密切割鼠肝切片中自由基的检测。
Proc Natl Acad Sci U S A. 2024 Oct 22;121(43):e2317921121. doi: 10.1073/pnas.2317921121. Epub 2024 Oct 14.
3
Quantum Sensing Unravels Antioxidant Efficacy Within PCL/Matrigel Skin Equivalents.

本文引用的文献

1
Quantum monitoring of cellular metabolic activities in single mitochondria.单个线粒体中细胞代谢活动的量子监测
Sci Adv. 2021 May 19;7(21). doi: 10.1126/sciadv.abf0573. Print 2021 May.
2
Biodegradable polyelectrolyte/magnetite capsules for MR imaging and magnetic targeting of tumors.可生物降解聚电解质/磁铁矿胶囊用于肿瘤的磁共振成像和磁靶向。
Nanotheranostics. 2021 Apr 2;5(3):362-377. doi: 10.7150/ntno.59458. eCollection 2021.
3
Detection Technologies for Reactive Oxygen Species: Fluorescence and Electrochemical Methods and Their Applications.
量子传感揭示聚己内酯/基质胶皮肤等效物中的抗氧化功效。
Small. 2024 Dec;20(49):e2403729. doi: 10.1002/smll.202403729. Epub 2024 Sep 9.
4
Advances of Fluorescent Nanodiamond Platforms for Intracellular and On-Chip Biosensing.荧光纳米金刚石平台在细胞内和片上生物传感中的进展。
Biosensors (Basel). 2024 Jul 12;14(7):340. doi: 10.3390/bios14070340.
5
Quantum Sensing of Free Radical Generation in Mitochondria of Human Keratinocytes during UVB Exposure.量子感应法在 UVB 照射下人角质细胞线粒体中自由基生成的研究。
ACS Sens. 2024 May 24;9(5):2440-2446. doi: 10.1021/acssensors.4c00118. Epub 2024 May 14.
6
Quantum Sensing of Free Radical Generation in Mitochondria of Single Heart Muscle Cells during Hypoxia and Reoxygenation.量子感应缺氧和复氧过程中心肌细胞线粒体中自由基的产生
ACS Nano. 2024 Jan 30;18(4):2982-2991. doi: 10.1021/acsnano.3c07959. Epub 2024 Jan 18.
7
Diamond Quantum Sensing Revealing the Relation between Free Radicals and Huntington's Disease.金刚石量子传感揭示自由基与亨廷顿舞蹈症之间的关系。
ACS Cent Sci. 2023 Jun 21;9(7):1427-1436. doi: 10.1021/acscentsci.3c00513. eCollection 2023 Jul 26.
8
Prevascularization techniques for dental pulp regeneration: potential cell sources, intercellular communication and construction strategies.牙髓再生的血管化前技术:潜在的细胞来源、细胞间通讯及构建策略。
Front Bioeng Biotechnol. 2023 May 18;11:1186030. doi: 10.3389/fbioe.2023.1186030. eCollection 2023.
9
Diamond Relaxometry as a Tool to Investigate the Free Radical Dialogue between Macrophages and Bacteria.金刚石弛豫测量法作为一种研究巨噬细胞与细菌之间自由基相互作用的工具。
ACS Nano. 2023 Jan 11;17(2):1100-11. doi: 10.1021/acsnano.2c08190.
10
Relaxometry with Nitrogen Vacancy (NV) Centers in Diamond.金刚石中的氮空位(NV)中心弛豫率。
Acc Chem Res. 2022 Dec 20;55(24):3572-3580. doi: 10.1021/acs.accounts.2c00520. Epub 2022 Dec 7.
活性氧物种检测技术:荧光和电化学方法及其应用。
Biosensors (Basel). 2021 Jan 24;11(2):30. doi: 10.3390/bios11020030.
4
Nanodiamond Relaxometry-Based Detection of Free-Radical Species When Produced in Chemical Reactions in Biologically Relevant Conditions.基于纳米金刚石弛豫率的方法检测生物相关条件下化学反应中自由基的产生。
ACS Sens. 2020 Dec 24;5(12):3862-3869. doi: 10.1021/acssensors.0c01037. Epub 2020 Dec 3.
5
Dynamical Magnetic Field Accompanying the Motion of Ferroelectric Domain Walls.动态磁场伴随铁电畴壁的运动。
Phys Rev Lett. 2019 Sep 20;123(12):127601. doi: 10.1103/PhysRevLett.123.127601.
6
Tracking the precession of single nuclear spins by weak measurements.通过弱测量跟踪单核自旋的进动。
Nature. 2019 Jul;571(7764):230-233. doi: 10.1038/s41586-019-1334-9. Epub 2019 Jun 24.
7
Review Article: Synthesis, properties, and applications of fluorescent diamond particles.综述文章:荧光金刚石颗粒的合成、性质及应用
J Vac Sci Technol B Nanotechnol Microelectron. 2019 May;37(3):030802. doi: 10.1116/1.5089898. Epub 2019 Apr 12.
8
Constructing high effective nano-Mn(PO)-chitosan in situ electrochemical detection interface for superoxide anions released from living cell.构建高效纳米-Mn(PO)-壳聚糖原位电化学检测界面,用于检测活细胞中释放的超氧阴离子。
Biosens Bioelectron. 2019 May 15;133:133-140. doi: 10.1016/j.bios.2019.03.029. Epub 2019 Mar 16.
9
Toward Using Fluorescent Nanodiamonds To Study Chronological Aging in Saccharomyces cerevisiae.利用荧光纳米金刚石研究酿酒酵母的生物钟老化。
Anal Chem. 2018 Nov 20;90(22):13506-13513. doi: 10.1021/acs.analchem.8b03431. Epub 2018 Oct 31.
10
Microvesicles in vascular homeostasis and diseases. Position Paper of the European Society of Cardiology (ESC) Working Group on Atherosclerosis and Vascular Biology.血管稳态和疾病中的微囊泡。欧洲心脏病学会(ESC)动脉粥样硬化和血管生物学工作组立场文件。
Thromb Haemost. 2017 Jun 28;117(7):1296-1316. doi: 10.1160/TH16-12-0943. Epub 2017 Jun 1.