Suppr超能文献

发育中的原代皮质神经元的轴突和释放的细胞外囊泡以及成年神经的轴浆中存在独特的小型非编码 RNA 图谱。

Distinct small non-coding RNA landscape in the axons and released extracellular vesicles of developing primary cortical neurons and the axoplasm of adult nerves.

机构信息

School of Life Sciences, University of Nottingham, Nottingham, UK.

Laboratorio de Interacciones Moleculares, Facultad de Ciencias, Universidad de la República, Montevideo, Uruguay.

出版信息

RNA Biol. 2021 Nov 12;18(sup2):832-855. doi: 10.1080/15476286.2021.2000792. Epub 2021 Dec 9.

Abstract

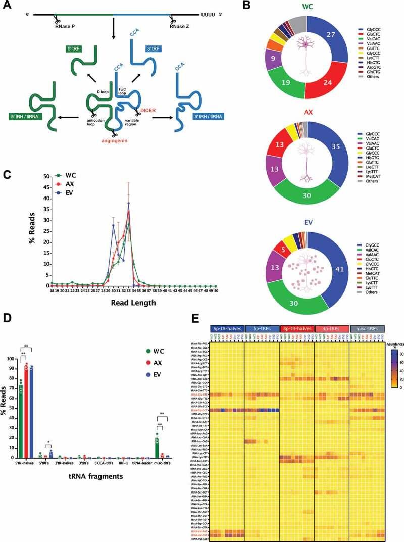
Neurons have highlighted the needs for decentralized gene expression and specific RNA function in somato-dendritic and axonal compartments, as well as in intercellular communication via extracellular vesicles (EVs). Despite advances in miRNA biology, the identity and regulatory capacity of other small non-coding RNAs (sncRNAs) in neuronal models and local subdomains has been largely unexplored.We identified a highly complex and differentially localized content of sncRNAs in axons and EVs during early neuronal development of cortical primary neurons and in adult axons . This content goes far beyond miRNAs and includes most known sncRNAs and precisely processed fragments from tRNAs, sno/snRNAs, Y RNAs and vtRNAs. Although miRNAs are the major sncRNA biotype in whole-cell samples, their relative abundance is significantly decreased in axons and neuronal EVs, where specific tRNA fragments (tRFs and tRHs/tiRNAs) mainly derived from tRNAs Gly-GCC, Val-CAC and Val-AAC predominate. Notably, although 5'-tRHs compose the great majority of tRNA-derived fragments observed , a shift to 3'-tRNAs is observed in mature axons .The existence of these complex sncRNA populations that are specific to distinct neuronal subdomains and selectively incorporated into EVs, equip neurons with key molecular tools for spatiotemporal functional control and cell-to-cell communication.

摘要

神经元强调了在体树突和轴突区以及通过细胞外囊泡 (EVs) 进行细胞间通讯中分散基因表达和特定 RNA 功能的需求。尽管 miRNA 生物学取得了进展,但神经元模型和局部亚域中其他小非编码 RNA (sncRNA) 的身份和调节能力在很大程度上仍未得到探索。我们在皮质原代神经元的早期神经元发育和成年轴突中鉴定出了高度复杂且差异定位的 sncRNA 内容物在轴突和 EVs 中。这一内容远远超出了 miRNAs 的范围,包括大多数已知的 sncRNA 和来自 tRNA、sno/snRNA、Y RNA 和 vtRNA 的精确加工片段。虽然 miRNAs 是全细胞样本中主要的 sncRNA 生物型,但它们的相对丰度在轴突和神经元 EVs 中显著降低,其中主要来源于 tRNA Gly-GCC、Val-CAC 和 Val-AAC 的特定 tRNA 片段 (tRFs 和 tRHs/tiRNAs) 占主导地位。值得注意的是,尽管 5'-tRHs 构成了观察到的大多数 tRNA 衍生片段,但在成熟的轴突中观察到向 3'-tRNAs 的转变。这些复杂的 sncRNA 群体存在于特定的神经元亚域中,并选择性地整合到 EVs 中,为神经元提供了时空功能控制和细胞间通讯的关键分子工具。

https://cdn.ncbi.nlm.nih.gov/pmc/blobs/14c3/8782166/2c2c742d1528/KRNB_A_2000792_F0001_C.jpg

文献AI研究员

20分钟写一篇综述,助力文献阅读效率提升50倍。

立即体验

用中文搜PubMed

大模型驱动的PubMed中文搜索引擎

马上搜索

文档翻译

学术文献翻译模型,支持多种主流文档格式。

立即体验