• 文献检索
  • 文档翻译
  • 深度研究
  • 学术资讯
  • Suppr Zotero 插件Zotero 插件
  • 邀请有礼
  • 套餐&价格
  • 历史记录
应用&插件
Suppr Zotero 插件Zotero 插件浏览器插件Mac 客户端Windows 客户端微信小程序
定价
高级版会员购买积分包购买API积分包
服务
文献检索文档翻译深度研究API 文档MCP 服务
关于我们
关于 Suppr公司介绍联系我们用户协议隐私条款
关注我们

Suppr 超能文献

核心技术专利:CN118964589B侵权必究
粤ICP备2023148730 号-1Suppr @ 2026

文献检索

告别复杂PubMed语法,用中文像聊天一样搜索,搜遍4000万医学文献。AI智能推荐,让科研检索更轻松。

立即免费搜索

文件翻译

保留排版,准确专业,支持PDF/Word/PPT等文件格式,支持 12+语言互译。

免费翻译文档

深度研究

AI帮你快速写综述,25分钟生成高质量综述,智能提取关键信息,辅助科研写作。

立即免费体验

YAP信号通路的致癌激活使肝细胞癌对铁死亡敏感:ALOXE3介导的脂质过氧化积累

Oncogenic Activation of YAP Signaling Sensitizes Ferroptosis of Hepatocellular Carcinoma ALOXE3-Mediated Lipid Peroxidation Accumulation.

作者信息

Qin Yifei, Pei Zhuo, Feng Zhuan, Lin Peng, Wang Shijie, Li Yong, Huo Fei, Wang Quancheng, Wang Zhiping, Chen Zhi-Nan, Wu Jiao, Wang Yi-Fei

机构信息

Guangdong Provincial Engineering Center of Topical Precise Drug Delivery System, School of Pharmacy, Guangdong Pharmaceutical University, Guangzhou, China.

National Translational Science Center for Molecular Medicine, Department of Cell Biology, Fourth Military Medical University, Xi'an, China.

出版信息

Front Cell Dev Biol. 2021 Dec 16;9:751593. doi: 10.3389/fcell.2021.751593. eCollection 2021.

DOI:10.3389/fcell.2021.751593
PMID:34977009
原文链接:https://pmc.ncbi.nlm.nih.gov/articles/PMC8717939/
Abstract

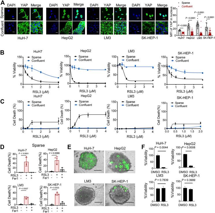
Ferroptosis, a form of programmed cell death process driven by iron-dependent lipid peroxidation, plays an important role in tumor suppression. Although previous study showed that intracellular Merlin-Hippo signaling suppresses ferroptosis of epithelial tumor cells through the inactivation of YAP signaling, it remains elusive if the proto-oncogenic transcriptional co-activator YAP could serve as a potential biomarker to predict cancer cell response to ferroptosis-inducing therapies. In this study, we show that both total YAP staining and nuclear YAP staining were more prevalent in HCC tissues than in nontumorous regions. Compared to low-density HCC cells, high-density cells showed decreased nuclear localization of YAP and conferred significant resistance to ferroptosis. Oncogenic activation of YAP signaling by overexpression of YAP(S127A) mutant sensitized ferroptosis of HCC cells cultured in confluent density or in the 3D tumor spheroid model. Furthermore, we validated the lipoxygenase ALOXE3 as a YAP-TEAD target gene that contributed to YAP-promoted ferroptosis. Overexpression of ALOXE3 effectively increased the vulnerability of HCC cells to ferroptotic cell death. In an orthotopic mouse model of HCC, genetic activation of YAP rendered HCC cells more susceptible to ferroptosis. Finally, an overall survival assay further revealed that both a high expression of YAP and a low expression of GPX4 were correlated with increased survival of HCC patients with sorafenib treatment, which had been proven to be an inducer for ferroptosis by inhibition of the xc-amino acid antiporter. Together, this study unveils the critical role of intracellular YAP signaling in dictating ferroptotic cell death; it also suggests that pathogenic alterations of YAP signaling can serve as biomarkers to predict cancer cell responsiveness to future ferroptosis-inducing therapies.

摘要

铁死亡是一种由铁依赖性脂质过氧化驱动的程序性细胞死亡过程,在肿瘤抑制中发挥重要作用。尽管先前的研究表明,细胞内Merlin-Hippo信号通过YAP信号失活抑制上皮肿瘤细胞的铁死亡,但原癌基因转录共激活因子YAP是否可作为预测癌细胞对铁死亡诱导疗法反应的潜在生物标志物仍不清楚。在本研究中,我们发现YAP总染色和核YAP染色在肝癌组织中比在非肿瘤区域更普遍。与低密度肝癌细胞相比,高密度细胞显示YAP核定位减少,并对铁死亡具有显著抗性。通过过表达YAP(S127A)突变体激活YAP信号可使在汇合密度或三维肿瘤球体模型中培养的肝癌细胞对铁死亡敏感。此外,我们验证了脂氧合酶ALOXE3是YAP-TEAD靶基因,其有助于YAP促进的铁死亡。过表达ALOXE3有效增加了肝癌细胞对铁死亡性细胞死亡的易感性。在肝癌原位小鼠模型中,YAP的基因激活使肝癌细胞更容易发生铁死亡。最后,一项总生存分析进一步显示,YAP高表达和GPX4低表达均与接受索拉非尼治疗的肝癌患者生存率增加相关,索拉非尼已被证明是一种通过抑制xc-氨基酸反向转运体诱导铁死亡的药物。总之,本研究揭示了细胞内YAP信号在决定铁死亡性细胞死亡中的关键作用;还表明YAP信号的致病性改变可作为生物标志物来预测癌细胞对未来铁死亡诱导疗法的反应。

https://cdn.ncbi.nlm.nih.gov/pmc/blobs/2c44/8717939/f924211c3ef8/fcell-09-751593-g008.jpg
https://cdn.ncbi.nlm.nih.gov/pmc/blobs/2c44/8717939/21dcd9e8a1cc/fcell-09-751593-g001.jpg
https://cdn.ncbi.nlm.nih.gov/pmc/blobs/2c44/8717939/ff9657d86301/fcell-09-751593-g002.jpg
https://cdn.ncbi.nlm.nih.gov/pmc/blobs/2c44/8717939/0cd1a2d353de/fcell-09-751593-g003.jpg
https://cdn.ncbi.nlm.nih.gov/pmc/blobs/2c44/8717939/7dff0832a2be/fcell-09-751593-g004.jpg
https://cdn.ncbi.nlm.nih.gov/pmc/blobs/2c44/8717939/31690d2f31dd/fcell-09-751593-g005.jpg
https://cdn.ncbi.nlm.nih.gov/pmc/blobs/2c44/8717939/8ad7a2fd8d82/fcell-09-751593-g006.jpg
https://cdn.ncbi.nlm.nih.gov/pmc/blobs/2c44/8717939/02632ca540fc/fcell-09-751593-g007.jpg
https://cdn.ncbi.nlm.nih.gov/pmc/blobs/2c44/8717939/f924211c3ef8/fcell-09-751593-g008.jpg
https://cdn.ncbi.nlm.nih.gov/pmc/blobs/2c44/8717939/21dcd9e8a1cc/fcell-09-751593-g001.jpg
https://cdn.ncbi.nlm.nih.gov/pmc/blobs/2c44/8717939/ff9657d86301/fcell-09-751593-g002.jpg
https://cdn.ncbi.nlm.nih.gov/pmc/blobs/2c44/8717939/0cd1a2d353de/fcell-09-751593-g003.jpg
https://cdn.ncbi.nlm.nih.gov/pmc/blobs/2c44/8717939/7dff0832a2be/fcell-09-751593-g004.jpg
https://cdn.ncbi.nlm.nih.gov/pmc/blobs/2c44/8717939/31690d2f31dd/fcell-09-751593-g005.jpg
https://cdn.ncbi.nlm.nih.gov/pmc/blobs/2c44/8717939/8ad7a2fd8d82/fcell-09-751593-g006.jpg
https://cdn.ncbi.nlm.nih.gov/pmc/blobs/2c44/8717939/02632ca540fc/fcell-09-751593-g007.jpg
https://cdn.ncbi.nlm.nih.gov/pmc/blobs/2c44/8717939/f924211c3ef8/fcell-09-751593-g008.jpg

相似文献

1
Oncogenic Activation of YAP Signaling Sensitizes Ferroptosis of Hepatocellular Carcinoma ALOXE3-Mediated Lipid Peroxidation Accumulation.YAP信号通路的致癌激活使肝细胞癌对铁死亡敏感:ALOXE3介导的脂质过氧化积累
Front Cell Dev Biol. 2021 Dec 16;9:751593. doi: 10.3389/fcell.2021.751593. eCollection 2021.
2
Intercellular interaction dictates cancer cell ferroptosis via NF2-YAP signalling.细胞间相互作用通过 NF2-YAP 信号传导调控癌细胞铁死亡。
Nature. 2019 Aug;572(7769):402-406. doi: 10.1038/s41586-019-1426-6. Epub 2019 Jul 24.
3
YAP/TAZ and ATF4 drive resistance to Sorafenib in hepatocellular carcinoma by preventing ferroptosis.YAP/TAZ 和 ATF4 通过防止铁死亡来驱动肝癌对索拉非尼的耐药性。
EMBO Mol Med. 2021 Dec 7;13(12):e14351. doi: 10.15252/emmm.202114351. Epub 2021 Oct 19.
4
AKR1C3 suppresses ferroptosis in hepatocellular carcinoma through regulation of YAP/SLC7A11 signaling pathway.AKR1C3 通过调控 YAP/SLC7A11 信号通路抑制肝癌细胞中的铁死亡。
Mol Carcinog. 2023 Jun;62(6):833-844. doi: 10.1002/mc.23527. Epub 2023 Mar 15.
5
Endogenous glutamate determines ferroptosis sensitivity via ADCY10-dependent YAP suppression in lung adenocarcinoma.内源性谷氨酸通过ADCY10依赖性YAP抑制作用决定肺腺癌中铁死亡的敏感性。
Theranostics. 2021 Mar 24;11(12):5650-5674. doi: 10.7150/thno.55482. eCollection 2021.
6
O-GlcNAcylation enhances sensitivity to RSL3-induced ferroptosis via the YAP/TFRC pathway in liver cancer.O-连接的N-乙酰葡糖胺化通过YAP/转铁蛋白受体途径增强肝癌细胞对RSL3诱导的铁死亡的敏感性。
Cell Death Discov. 2021 Apr 16;7(1):83. doi: 10.1038/s41420-021-00468-2.
7
GSTZ1 sensitizes hepatocellular carcinoma cells to sorafenib-induced ferroptosis via inhibition of NRF2/GPX4 axis.GSTZ1 通过抑制 NRF2/GPX4 轴使肝癌细胞对索拉非尼诱导的铁死亡敏感。
Cell Death Dis. 2021 Apr 30;12(5):426. doi: 10.1038/s41419-021-03718-4.
8
Branched-chain amino acid aminotransferase 2 regulates ferroptotic cell death in cancer cells.支链氨基酸转氨酶 2 调节癌细胞中的铁死亡细胞死亡。
Cell Death Differ. 2021 Apr;28(4):1222-1236. doi: 10.1038/s41418-020-00644-4. Epub 2020 Oct 23.
9
Transcriptional Repression of Ferritin Light Chain Increases Ferroptosis Sensitivity in Lung Adenocarcinoma.铁蛋白轻链的转录抑制增加肺腺癌对铁死亡的敏感性。
Front Cell Dev Biol. 2021 Oct 26;9:719187. doi: 10.3389/fcell.2021.719187. eCollection 2021.
10
Activation of ferritinophagy is required for the RNA-binding protein ELAVL1/HuR to regulate ferroptosis in hepatic stellate cells.铁蛋白自噬的激活对于 RNA 结合蛋白 ELAVL1/HuR 调控肝星状细胞中的铁死亡是必需的。
Autophagy. 2018;14(12):2083-2103. doi: 10.1080/15548627.2018.1503146. Epub 2018 Aug 21.

引用本文的文献

1
ALOXE3 expression predicts poor prognosis and modulates immune infiltration in colon adenocarcinoma.ALOXE3表达预示着结肠腺癌的预后不良并调节免疫浸润。
World J Surg Oncol. 2025 Jul 23;23(1):296. doi: 10.1186/s12957-025-03939-3.
2
RasGRP4 Exacerbates Diabetic Kidney Fibrosis via Aloxe3-Mediated Oxidative Stress and Scar-Associated Macrophage Activation.RasGRP4通过Aloxe3介导的氧化应激和瘢痕相关巨噬细胞激活加剧糖尿病肾纤维化。
FASEB J. 2025 Jul 31;39(14):e70840. doi: 10.1096/fj.202501964R.
3
Targeting SIX2 as a novel sensitization strategy of sorafenib treatment on advanced hepatocellular carcinoma through modulating METTL9-SLC7A11 axis.

本文引用的文献

1
Binary pan-cancer classes with distinct vulnerabilities defined by pro- or anti-cancer YAP/TEAD activity.具有由 YAP/TEAD 活性的促癌或抗癌定义的不同脆弱性的二元泛癌类。
Cancer Cell. 2021 Aug 9;39(8):1115-1134.e12. doi: 10.1016/j.ccell.2021.06.016. Epub 2021 Jul 21.
2
Sorafenib fails to trigger ferroptosis across a wide range of cancer cell lines.索拉非尼未能在广泛的癌细胞系中引发铁死亡。
Cell Death Dis. 2021 Jul 13;12(7):698. doi: 10.1038/s41419-021-03998-w.
3
The Hippo Pathway Effector YAP Promotes Ferroptosis via the E3 Ligase SKP2.
通过调节METTL9-SLC7A11轴,将SIX2作为索拉非尼治疗晚期肝细胞癌的一种新型致敏策略。
NPJ Precis Oncol. 2025 Jun 16;9(1):186. doi: 10.1038/s41698-025-01004-6.
4
Dicoumarol sensitizes hepatocellular carcinoma cells to ferroptosis induced by imidazole ketone erastin.双香豆素使肝癌细胞对咪唑酮埃拉斯汀诱导的铁死亡敏感。
Front Immunol. 2025 Feb 11;16:1531874. doi: 10.3389/fimmu.2025.1531874. eCollection 2025.
5
Regulation of Hippo-YAP1/TAZ pathway in metabolic dysfunction-associated steatotic liver disease.河马-YAP1/TAZ信号通路在代谢功能障碍相关脂肪性肝病中的调控
Front Pharmacol. 2025 Jan 23;16:1505117. doi: 10.3389/fphar.2025.1505117. eCollection 2025.
6
Enhanced ferroptosis sensitivity promotes the formation of highly myopic cataract via the DDR2-Hippo pathway.增强的铁死亡敏感性通过DDR2-河马通路促进高度近视性白内障的形成。
Cell Death Dis. 2025 Feb 3;16(1):64. doi: 10.1038/s41419-025-07384-8.
7
Roles and Mechanisms of Ferroptosis in Sorafenib Resistance for Hepatocellular Carcinoma.铁死亡在肝癌索拉非尼耐药中的作用及机制
J Hepatocell Carcinoma. 2024 Dec 19;11:2493-2504. doi: 10.2147/JHC.S500084. eCollection 2024.
8
Identification of key genes to predict response to chemoradiotherapy and prognosis in esophageal squamous cell carcinoma.鉴定预测食管鳞状细胞癌放化疗反应和预后的关键基因
Front Mol Biosci. 2024 Nov 20;11:1512715. doi: 10.3389/fmolb.2024.1512715. eCollection 2024.
9
Ferroptosis: insight into the treatment of hepatocellular carcinoma.铁死亡:肝细胞癌治疗新见解
Cancer Cell Int. 2024 Nov 13;24(1):376. doi: 10.1186/s12935-024-03559-z.
10
Yap1 alleviates sepsis associated encephalopathy by inhibiting hippocampus ferroptosis via maintaining mitochondrial dynamic homeostasis.Yap1 通过维持线粒体动态平衡缓解脓毒症相关脑病的发生,其机制与抑制海马铁死亡有关。
J Cell Mol Med. 2024 Oct;28(19):e70156. doi: 10.1111/jcmm.70156.
Hippo 通路效应物 YAP 通过 E3 连接酶 SKP2 促进铁死亡。
Mol Cancer Res. 2021 Jun;19(6):1005-1014. doi: 10.1158/1541-7786.MCR-20-0534. Epub 2021 Mar 11.
4
miR-18a promotes glioblastoma development by down-regulating ALOXE3-mediated ferroptotic and anti-migration activities.微小RNA-18a通过下调ALOXE3介导的铁死亡和抗迁移活性促进胶质母细胞瘤的发展。
Oncogenesis. 2021 Feb 12;10(2):15. doi: 10.1038/s41389-021-00304-3.
5
Ferroptosis: mechanisms, biology and role in disease.铁死亡:机制、生物学及其在疾病中的作用
Nat Rev Mol Cell Biol. 2021 Apr;22(4):266-282. doi: 10.1038/s41580-020-00324-8. Epub 2021 Jan 25.
6
Ferroptosis: molecular mechanisms and health implications.铁死亡:分子机制与健康关联。
Cell Res. 2021 Feb;31(2):107-125. doi: 10.1038/s41422-020-00441-1. Epub 2020 Dec 2.
7
Discovery of a novel ferroptosis inducer-talaroconvolutin A-killing colorectal cancer cells in vitro and in vivo.新型铁死亡诱导剂——塔拉唑辛 A 在体外和体内杀伤结肠癌细胞的发现。
Cell Death Dis. 2020 Nov 17;11(11):988. doi: 10.1038/s41419-020-03194-2.
8
The mechanisms of sorafenib resistance in hepatocellular carcinoma: theoretical basis and therapeutic aspects.索拉非尼耐药在肝细胞癌中的机制:理论基础和治疗方面。
Signal Transduct Target Ther. 2020 Jun 10;5(1):87. doi: 10.1038/s41392-020-0187-x.
9
Radiation-Induced Lipid Peroxidation Triggers Ferroptosis and Synergizes with Ferroptosis Inducers.辐射诱导的脂质过氧化引发铁死亡,并与铁死亡诱导剂协同作用。
ACS Chem Biol. 2020 Feb 21;15(2):469-484. doi: 10.1021/acschembio.9b00939. Epub 2020 Jan 14.
10
A TAZ-ANGPTL4-NOX2 Axis Regulates Ferroptotic Cell Death and Chemoresistance in Epithelial Ovarian Cancer.TAZ-ANGPTL4-NOX2 轴调控上皮性卵巢癌细胞铁死亡和化疗耐药。
Mol Cancer Res. 2020 Jan;18(1):79-90. doi: 10.1158/1541-7786.MCR-19-0691. Epub 2019 Oct 22.