• 文献检索
  • 文档翻译
  • 深度研究
  • 学术资讯
  • Suppr Zotero 插件Zotero 插件
  • 邀请有礼
  • 套餐&价格
  • 历史记录
应用&插件
Suppr Zotero 插件Zotero 插件浏览器插件Mac 客户端Windows 客户端微信小程序
定价
高级版会员购买积分包购买API积分包
服务
文献检索文档翻译深度研究API 文档MCP 服务
关于我们
关于 Suppr公司介绍联系我们用户协议隐私条款
关注我们

Suppr 超能文献

核心技术专利:CN118964589B侵权必究
粤ICP备2023148730 号-1Suppr @ 2026

文献检索

告别复杂PubMed语法,用中文像聊天一样搜索,搜遍4000万医学文献。AI智能推荐,让科研检索更轻松。

立即免费搜索

文件翻译

保留排版,准确专业,支持PDF/Word/PPT等文件格式,支持 12+语言互译。

免费翻译文档

深度研究

AI帮你快速写综述,25分钟生成高质量综述,智能提取关键信息,辅助科研写作。

立即免费体验

抑制蛋白质糖基化可阻断 SARS-CoV-2 感染。

Inhibition of Protein Glycosylation Blocks SARS-CoV-2 Infection.

机构信息

Department of Vector Biology, Liverpool School of Tropical Medicinegrid.48004.38, Liverpool, United Kingdom.

Department of Tropical Disease Biology, Liverpool School of Tropical Medicinegrid.48004.38, Liverpool, United Kingdom.

出版信息

mBio. 2021 Feb 22;13(1):e0371821. doi: 10.1128/mbio.03718-21. Epub 2022 Feb 15.

DOI:10.1128/mbio.03718-21
PMID:35164559
原文链接:https://pmc.ncbi.nlm.nih.gov/articles/PMC8844921/
Abstract

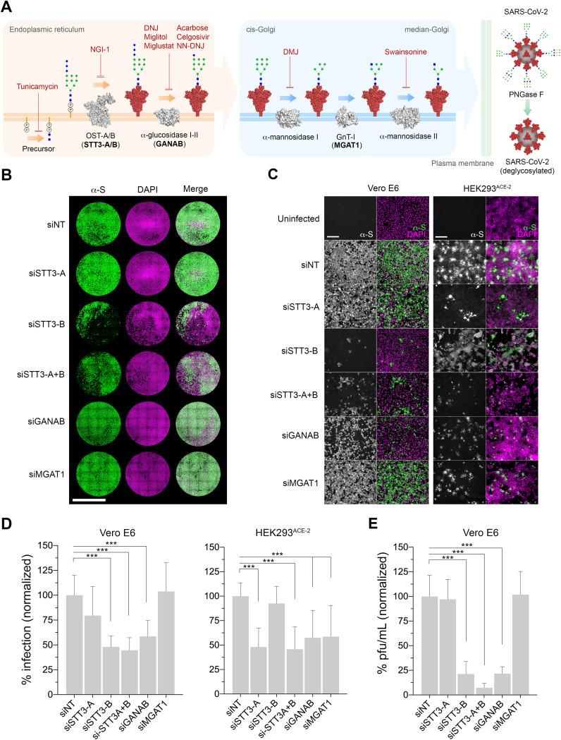
Severe acute respiratory syndrome coronavirus-2 (SARS-CoV-2) extensively glycosylates its spike proteins, which are necessary for host cell invasion and the target of both vaccines and immunotherapies. These glycans are predicted to modulate spike binding to the host receptor by stabilizing its open conformation and host immunity evasion. Here, we investigated the essentiality of both the host -glycosylation pathway and SARS-CoV-2 glycans for infection. Ablation of host glycosylation using RNA interference or inhibitors, including FDA-approved drugs, reduced the spread of the infection, including that of variants B.1.1.7 (Alpha), B.1.351 (Beta), P.1 (Gamma) and B.1.617.2 (Delta). Under these conditions, cells produced fewer virions and some completely lost their infectivity. Furthermore, partial enzymatic deglycosylation of intact virions showed that surface-exposed glycans are critical for cell invasion. Altogether, we propose protein glycosylation as a targetable pathway with clinical potential for treatment of COVID-19. The coronavirus SARS-CoV-2 uses its spike surface proteins to infect human cells. Spike proteins are heavily modified with several -glycans, which are predicted to modulate their function. In this work, we show that interfering with either the synthesis or attachment of spike -glycans significantly reduces the spread of SARS-CoV-2 infection , including that of several variants. As new SARS-CoV-2 variants, with various degrees of resistance against current vaccines, are likely to continue appearing, halting virus glycosylation using repurposed human drugs could result in a complementary strategy to reducing the spread of COVID-19 worldwide.

摘要

严重急性呼吸系统综合征冠状病毒 2(SARS-CoV-2)广泛糖基化其刺突蛋白,这些蛋白对于宿主细胞的入侵以及疫苗和免疫疗法都是必不可少的。这些糖基化预测通过稳定其开放构象和宿主免疫逃避来调节刺突与宿主受体的结合。在这里,我们研究了宿主糖基化途径和 SARS-CoV-2 糖基化对感染的必要性。使用 RNA 干扰或抑制剂(包括 FDA 批准的药物)阻断宿主糖基化,可减少感染的传播,包括 B.1.1.7(Alpha)、B.1.351(Beta)、P.1(Gamma)和 B.1.617.2(Delta)变体的传播。在这些条件下,细胞产生的病毒粒子更少,有些完全失去了感染性。此外,对完整病毒粒子进行部分酶解糖基化表明,表面暴露的聚糖对于细胞入侵至关重要。总的来说,我们提出蛋白质糖基化是一种具有临床潜力的可靶向途径,可用于治疗 COVID-19。冠状病毒 SARS-CoV-2 使用其刺突表面蛋白感染人类细胞。刺突蛋白被多种糖基化修饰,这些糖基化修饰被预测会调节其功能。在这项工作中,我们表明,干扰刺突糖基化的合成或附着都会显著降低 SARS-CoV-2 感染的传播,包括几种变体的传播。随着新的 SARS-CoV-2 变体,对当前疫苗的耐药性程度不同,可能会继续出现,使用重新利用的人类药物来阻止病毒糖基化可能会成为减少全球 COVID-19 传播的一种补充策略。

https://cdn.ncbi.nlm.nih.gov/pmc/blobs/de8c/8844921/af3053acba17/mbio.03718-21-f005.jpg
https://cdn.ncbi.nlm.nih.gov/pmc/blobs/de8c/8844921/554f866c066c/mbio.03718-21-f001.jpg
https://cdn.ncbi.nlm.nih.gov/pmc/blobs/de8c/8844921/b46d8b0a370f/mbio.03718-21-f002.jpg
https://cdn.ncbi.nlm.nih.gov/pmc/blobs/de8c/8844921/f5205139382b/mbio.03718-21-f003.jpg
https://cdn.ncbi.nlm.nih.gov/pmc/blobs/de8c/8844921/501c36142504/mbio.03718-21-f004.jpg
https://cdn.ncbi.nlm.nih.gov/pmc/blobs/de8c/8844921/af3053acba17/mbio.03718-21-f005.jpg
https://cdn.ncbi.nlm.nih.gov/pmc/blobs/de8c/8844921/554f866c066c/mbio.03718-21-f001.jpg
https://cdn.ncbi.nlm.nih.gov/pmc/blobs/de8c/8844921/b46d8b0a370f/mbio.03718-21-f002.jpg
https://cdn.ncbi.nlm.nih.gov/pmc/blobs/de8c/8844921/f5205139382b/mbio.03718-21-f003.jpg
https://cdn.ncbi.nlm.nih.gov/pmc/blobs/de8c/8844921/501c36142504/mbio.03718-21-f004.jpg
https://cdn.ncbi.nlm.nih.gov/pmc/blobs/de8c/8844921/af3053acba17/mbio.03718-21-f005.jpg

相似文献

1
Inhibition of Protein Glycosylation Blocks SARS-CoV-2 Infection.抑制蛋白质糖基化可阻断 SARS-CoV-2 感染。
mBio. 2021 Feb 22;13(1):e0371821. doi: 10.1128/mbio.03718-21. Epub 2022 Feb 15.
2
Analysis of Glycosylation and Disulfide Bonding of Wild-Type SARS-CoV-2 Spike Glycoprotein.野生型 SARS-CoV-2 刺突糖蛋白的糖基化和二硫键分析。
J Virol. 2022 Feb 9;96(3):e0162621. doi: 10.1128/JVI.01626-21. Epub 2021 Nov 24.
3
Inhibition of SARS-CoV-2 viral entry upon blocking N- and O-glycan elaboration.阻断 N-和 O-聚糖的合成可抑制 SARS-CoV-2 病毒进入。
Elife. 2020 Oct 26;9:e61552. doi: 10.7554/eLife.61552.
4
Analysis of the Role of N-Linked Glycosylation in Cell Surface Expression, Function, and Binding Properties of SARS-CoV-2 Receptor ACE2.分析 N 连接糖基化在 SARS-CoV-2 受体 ACE2 的细胞表面表达、功能和结合特性中的作用。
Microbiol Spectr. 2021 Oct 31;9(2):e0119921. doi: 10.1128/Spectrum.01199-21. Epub 2021 Sep 8.
5
SARS-CoV-2 spike glycosylation affects function and neutralization sensitivity.SARS-CoV-2 刺突糖基化影响功能和中和敏感性。
mBio. 2024 Feb 14;15(2):e0167223. doi: 10.1128/mbio.01672-23. Epub 2024 Jan 9.
6
Stabilization of the Metastable Pre-Fusion Conformation of the SARS-CoV-2 Spike Glycoprotein through N-Linked Glycosylation of the S2 Subunit.通过 S2 亚基的 N-连接糖基化稳定 SARS-CoV-2 刺突糖蛋白的亚稳定预融合构象。
Viruses. 2024 Jan 31;16(2):223. doi: 10.3390/v16020223.
7
N-glycosylation of the SARS-CoV-2 spike protein at Asn331 and Asn343 is involved in spike-ACE2 binding, virus entry, and regulation of IL-6.SARS-CoV-2 刺突蛋白在 Asn331 和 Asn343 的 N-糖基化参与了刺突-ACE2 结合、病毒进入和 IL-6 的调节。
Microbiol Immunol. 2024 May;68(5):165-178. doi: 10.1111/1348-0421.13121. Epub 2024 Mar 6.
8
The Importance of Glycosylation in COVID-19 Infection.糖基化在 COVID-19 感染中的重要性。
Adv Exp Med Biol. 2021;1325:239-264. doi: 10.1007/978-3-030-70115-4_12.
9
Targeting conserved N-glycosylation blocks SARS-CoV-2 variant infection in vitro.靶向保守的 N-糖基化可阻断 SARS-CoV-2 变体在体外的感染。
EBioMedicine. 2021 Dec;74:103712. doi: 10.1016/j.ebiom.2021.103712. Epub 2021 Nov 25.
10
Quantitative profiling of N-glycosylation of SARS-CoV-2 spike protein variants.定量分析 SARS-CoV-2 刺突蛋白变体的 N-糖基化。
Glycobiology. 2023 Apr 19;33(3):188-202. doi: 10.1093/glycob/cwad007.

引用本文的文献

1
Anticoronavirus Activity of Uridine Glycoconjugates Containing a 1,2,3-Triazole Moiety.含1,2,3-三唑部分的尿苷糖缀合物的抗冠状病毒活性
J Med Chem. 2025 Aug 28;68(16):17859-17873. doi: 10.1021/acs.jmedchem.5c01602. Epub 2025 Aug 8.
2
O-GlcNAcylation at S659 enhances SARS-CoV-2 spike protein stability and pseudoparticle packaging efficiency.S659位点的O-连接N-乙酰葡糖胺化增强了新冠病毒刺突蛋白的稳定性和假病毒颗粒包装效率。
Microbiol Spectr. 2025 Jul 28:e0052725. doi: 10.1128/spectrum.00527-25.
3
Unveiling the role of the upper respiratory tract microbiome in susceptibility and severity to COVID-19.

本文引用的文献

1
A glycan gate controls opening of the SARS-CoV-2 spike protein.聚糖门控控制着 SARS-CoV-2 刺突蛋白的开启。
Nat Chem. 2021 Oct;13(10):963-968. doi: 10.1038/s41557-021-00758-3. Epub 2021 Aug 19.
2
Identification of lectin receptors for conserved SARS-CoV-2 glycosylation sites.鉴定保守的 SARS-CoV-2 糖基化位点的凝集素受体。
EMBO J. 2021 Oct 1;40(19):e108375. doi: 10.15252/embj.2021108375. Epub 2021 Aug 23.
3
Native-like SARS-CoV-2 Spike Glycoprotein Expressed by ChAdOx1 nCoV-19/AZD1222 Vaccine.由ChAdOx1 nCoV-19/AZD1222疫苗表达的类天然严重急性呼吸综合征冠状病毒2刺突糖蛋白
揭示上呼吸道微生物群在新冠病毒易感性和严重程度中的作用。
Front Cell Infect Microbiol. 2025 May 13;15:1531084. doi: 10.3389/fcimb.2025.1531084. eCollection 2025.
4
Shared host genetic landscape of respiratory viral infection.呼吸道病毒感染的共享宿主遗传格局。
Proc Natl Acad Sci U S A. 2025 May 20;122(20):e2414202122. doi: 10.1073/pnas.2414202122. Epub 2025 May 15.
5
Conserved role of spike S2 domain N-glycosylation across betacoronaviruses.β冠状病毒刺突蛋白S2结构域N-糖基化的保守作用
Npj Viruses. 2025 Jan 25;3(1):4. doi: 10.1038/s44298-024-00085-7.
6
Swift Universal Glycan Acquisition (SUGA) Enables Quantitative Glycan Profiling across Diverse Sample Types.快速通用聚糖获取(SUGA)技术可实现对多种不同样本类型的聚糖进行定量分析。
J Proteome Res. 2025 Mar 7;24(3):1030-1038. doi: 10.1021/acs.jproteome.4c00657. Epub 2025 Feb 20.
7
STT3B promotes porcine epidemic diarrhea virus replication by regulating N-glycosylation of PEDV S protein.STT3B通过调节猪流行性腹泻病毒S蛋白的N-糖基化来促进猪流行性腹泻病毒复制。
J Virol. 2025 Mar 18;99(3):e0001825. doi: 10.1128/jvi.00018-25. Epub 2025 Feb 13.
8
Betacoronaviruses Differentially Activate the Integrated Stress Response to Optimize Viral Replication in Lung-Derived Cell Lines.β冠状病毒以不同方式激活综合应激反应以优化在肺源性细胞系中的病毒复制。
Viruses. 2025 Jan 16;17(1):120. doi: 10.3390/v17010120.
9
Conserved role of spike S2 domain N-glycosylation across beta-coronavirus family.β冠状病毒家族中刺突蛋白S2结构域N-糖基化的保守作用。
bioRxiv. 2024 Sep 5:2024.09.05.611372. doi: 10.1101/2024.09.05.611372.
10
-Cyclophellitol Cyclosulfate, a Mechanism-Based Endoplasmic Reticulum α-Glucosidase II Inhibitor, Blocks Replication of SARS-CoV-2 and Other Coronaviruses.环庚醇环硫酸盐,一种基于机制的内质网α-葡萄糖苷酶II抑制剂,可阻断严重急性呼吸综合征冠状病毒2(SARS-CoV-2)和其他冠状病毒的复制。
ACS Cent Sci. 2024 Jul 25;10(8):1594-1608. doi: 10.1021/acscentsci.4c00506. eCollection 2024 Aug 28.
ACS Cent Sci. 2021 Apr 28;7(4):594-602. doi: 10.1021/acscentsci.1c00080. Epub 2021 Apr 2.
4
Inhibitors of Protein Glycosylation Are Active against the Coronavirus Severe Acute Respiratory Syndrome Coronavirus SARS-CoV-2.蛋白质糖基化抑制剂对冠状病毒严重急性呼吸综合征冠状病毒2(SARS-CoV-2)具有活性。
Viruses. 2021 Apr 30;13(5):808. doi: 10.3390/v13050808.
5
Computational epitope map of SARS-CoV-2 spike protein.SARS-CoV-2 刺突蛋白的计算表位图谱。
PLoS Comput Biol. 2021 Apr 1;17(4):e1008790. doi: 10.1371/journal.pcbi.1008790. eCollection 2021 Apr.
6
Structure, Dynamics, Receptor Binding, and Antibody Binding of the Fully Glycosylated Full-Length SARS-CoV-2 Spike Protein in a Viral Membrane.完全糖基化全长 SARS-CoV-2 刺突蛋白在病毒膜中的结构、动力学、受体结合和抗体结合。
J Chem Theory Comput. 2021 Apr 13;17(4):2479-2487. doi: 10.1021/acs.jctc.0c01144. Epub 2021 Mar 10.
7
Multimerization- and glycosylation-dependent receptor binding of SARS-CoV-2 spike proteins.SARS-CoV-2 刺突蛋白的多聚化和糖基化依赖性受体结合。
PLoS Pathog. 2021 Feb 8;17(2):e1009282. doi: 10.1371/journal.ppat.1009282. eCollection 2021 Feb.
8
Identification of existing pharmaceuticals and herbal medicines as inhibitors of SARS-CoV-2 infection.鉴定已上市药物和草药作为 SARS-CoV-2 感染抑制剂。
Proc Natl Acad Sci U S A. 2021 Feb 2;118(5). doi: 10.1073/pnas.2021579118.
9
Subtle Influence of ACE2 Glycan Processing on SARS-CoV-2 Recognition.ACE2 聚糖加工对 SARS-CoV-2 识别的微妙影响。
J Mol Biol. 2021 Feb 19;433(4):166762. doi: 10.1016/j.jmb.2020.166762. Epub 2020 Dec 17.
10
Identification of an Antiviral Compound from the Pandemic Response Box that Efficiently Inhibits SARS-CoV-2 Infection In Vitro.从大流行应对储备中鉴定出一种可有效体外抑制新型冠状病毒感染的抗病毒化合物。
Microorganisms. 2020 Nov 26;8(12):1872. doi: 10.3390/microorganisms8121872.