He Yingning, Yu Yue, Yang Yuqian, Gu Yexin, Mao Tianjiao, Shen Yang, Liu Qiong, Liu Ruili, Ding Jiandong
State Key Laboratory of Molecular Engineering of Polymers, Department of Macromolecular Science, Fudan University, Shanghai, 200438, China.
Translational Research Institute of Brain and Brain-Like Intelligence, Shanghai Fourth People's Hospital, School of Medicine, Tongji University, Shanghai, 200434, China.
Bioact Mater. 2021 Dec 28;15:288-304. doi: 10.1016/j.bioactmat.2021.12.010. eCollection 2022 Sep.
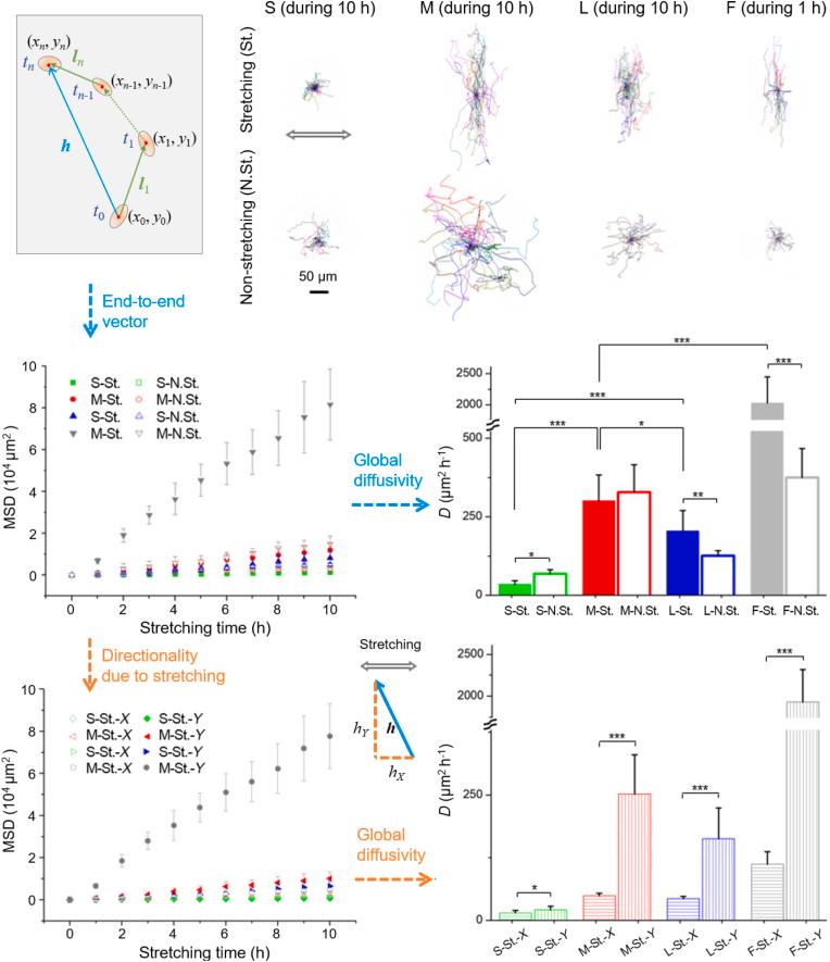
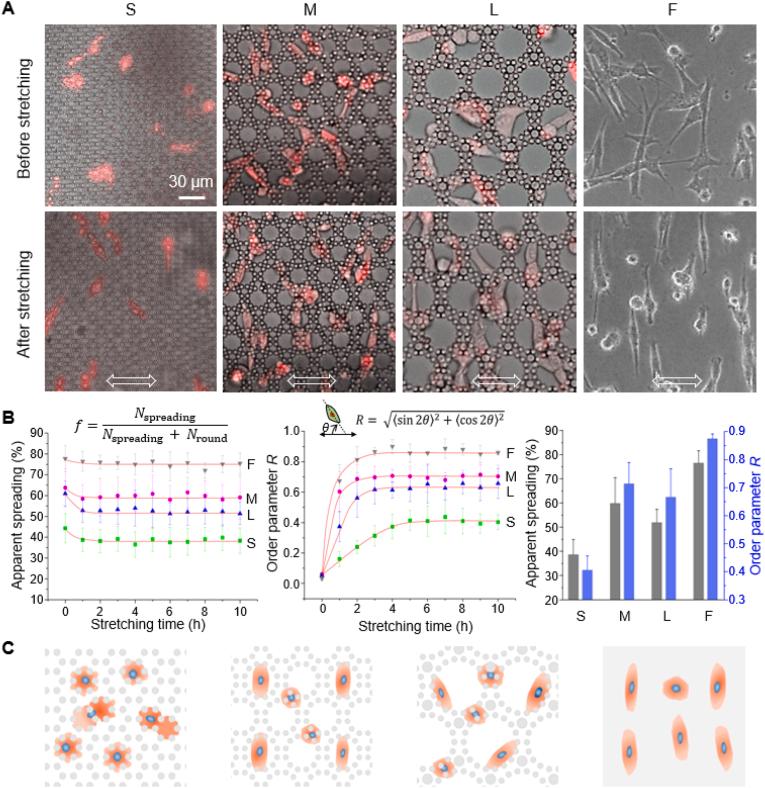
While most studies of mechanical stimulation of cells are focused on two-dimensional (2D) and three-dimensional (3D) systems, it is rare to study the effects of cyclic stretching on cells under a quasi-3D microenvironment as a linkage between 2D and 3D. Herein, we report a new method to prepare an elastic membrane with topographic microstructures and integrate the membrane into a microfluidic chip. The fabrication difficulty lay not only in the preparation of microstructures but also in the alignment and bonding of the patterned membrane to other layers. To resolve the problem, we designed and assembled a fast aligner that is cost-effective and convenient to operate. To enable quasi-3D microenvironment of cells, we fabricated polydimethylsiloxane (PDMS) microwell arrays (formed by micropillars of a few microns in diameter) with the microwell diameters close to the cell sizes. An appropriate plasma treatment was found to afford a coating-free approach to enable cell adhesion on PDMS. We examined three types of cells in 2D, quasi-3D, and 3D microenvironments; the cell adhesion results showed that quasi-3D cells behaved between 2D and 3D cells. We also constructed transgenic human mesenchymal stem cells (hMSCs); under cyclic stretching, the visualizable live hMSCs in microwells were found to orientate differently from in a 3D Matrigel matrix and migrate differently from on a 2D flat plate. This study not only provides valuable tools for microfabrication of a microfluidic device for cell studies, but also inspires further studies of the topological effects of biomaterials on cells.
虽然大多数关于细胞机械刺激的研究都集中在二维(2D)和三维(3D)系统上,但很少有研究在作为2D和3D之间联系的准3D微环境下研究循环拉伸对细胞的影响。在此,我们报告了一种制备具有拓扑微结构的弹性膜并将该膜整合到微流控芯片中的新方法。制造难度不仅在于微结构的制备,还在于图案化膜与其他层的对准和键合。为了解决这个问题,我们设计并组装了一种经济高效且操作方便的快速对准器。为了实现细胞的准3D微环境,我们制造了聚二甲基硅氧烷(PDMS)微孔阵列(由直径为几微米的微柱形成),微孔直径接近细胞大小。发现适当的等离子体处理提供了一种无涂层方法,以使细胞能够粘附在PDMS上。我们在2D、准3D和3D微环境中检查了三种类型的细胞;细胞粘附结果表明,准3D细胞的行为介于2D和3D细胞之间。我们还构建了转基因人间充质干细胞(hMSCs);在循环拉伸下,发现微孔中可视化的活hMSCs的取向与在3D基质胶基质中的不同,迁移方式也与在2D平板上的不同。这项研究不仅为用于细胞研究的微流控装置的微制造提供了有价值的工具,也激发了对生物材料对细胞的拓扑效应的进一步研究。