Suppr超能文献

零售绞碎肉中葡萄球菌和凝固酶阴性葡萄球菌的流行率及抗菌药物耐药性:磷霉素耐药基因fos的广泛遗传多样性鉴定 。 (注:原文中“and Coagulase-Negative / from Retail Ground Meat”表述不太完整规范,翻译可能会存在一定局限性,整体大致意思如此)

Prevalence and Antimicrobial Resistance of and Coagulase-Negative / from Retail Ground Meat: Identification of Broad Genetic Diversity in Fosfomycin Resistance Gene .

作者信息

Osada Masako, Aung Meiji Soe, Urushibara Noriko, Kawaguchiya Mitsuyo, Ohashi Nobuhide, Hirose Mina, Kobayashi Nobumichi

机构信息

Master's Program in Midwifery, Tenshi College Graduate School, Sapporo 065-0013, Japan.

Department of Hygiene, Sapporo Medical University School of Medicine, Sapporo 060-8556, Japan.

出版信息

Pathogens. 2022 Apr 14;11(4):469. doi: 10.3390/pathogens11040469.

Abstract

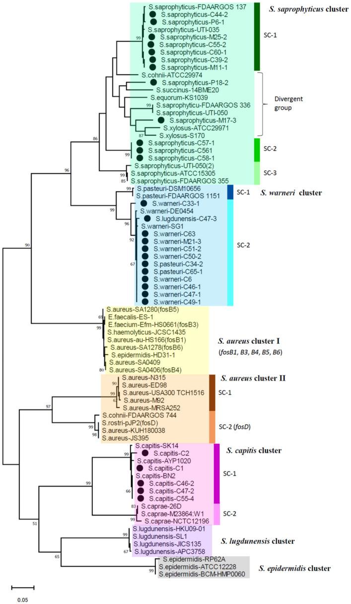
is a major bacterial species that contaminates retail meat products. The objective of this study was to clarify the prevalence, antimicrobial resistance and genetic determinants of / species in retail ground meat in Japan. From a total of 146 retail ground meat samples (chicken, pork, mixed beef/pork) purchased during a 5-month period, 10 and 112 isolates of coagulase-negative staphylococcus (CoNS)/ comprising 20 species were recovered. isolates were classified into five genetic types, i.e., -IIa/ST5, -VIc/ST352 (CC97), -VIIb/ST398, -Xa/ST15, and -XIc/ST9, which were all related to those of livestock-associated clones. All the staphylococcal isolates were -negative and mostly susceptible to all the antimicrobials tested, except for ampicillin among (resistance proportion; 50%). Among CoNS, the fosfomycin resistance gene was prevalent (30/112; 26.8%), primarily in , , and . Phylogenetic analysis of revealed the presence of seven clusters, showing broad diversity with 65-81% identity among different clusters. In the CoNS isolates from ground meat samples, was assigned into three clusters, and harbored the most divergent with three genetic groups. These findings suggested the circulation of multiple -carrying plasmids among some CoNS species.

摘要

是一种污染零售肉类产品的主要细菌种类。本研究的目的是阐明日本零售碎肉中/种类的流行情况、抗菌药物耐药性和遗传决定因素。在5个月期间购买的总共146份零售碎肉样本(鸡肉、猪肉、牛肉/猪肉混合)中,分离出10株凝固酶阴性葡萄球菌(CoNS)/,包含20个种类,共112株。分离株被分为五种遗传类型,即-IIa/ST5、-VIc/ST352(CC97)、-VIIb/ST398、-Xa/ST15和-XIc/ST9,这些都与家畜相关克隆的类型有关。所有葡萄球菌分离株均为阴性,除氨苄西林外(耐药比例为50%),大多数对所有测试抗菌药物敏感。在CoNS中,磷霉素耐药基因普遍存在(30/112;26.8%),主要存在于、和中。的系统发育分析显示存在七个簇,不同簇之间的同一性为65-81%,显示出广泛的多样性。在碎肉样本的CoNS分离株中,被分为三个簇,并且包含三个遗传组的最不同的。这些发现表明在一些CoNS种类中存在多种携带的质粒的循环。

https://cdn.ncbi.nlm.nih.gov/pmc/blobs/0d9a/9031665/5e344d332a2e/pathogens-11-00469-g001.jpg

相似文献

2
Prevalence and characterization of methicillin-resistant Staphylococcus aureus isolates from retail meat and humans in Georgia.
J Clin Microbiol. 2013 Apr;51(4):1199-207. doi: 10.1128/JCM.03166-12. Epub 2013 Jan 30.
5
Isolated From Retail Meat and Meat Products in China: Incidence, Antibiotic Resistance and Genetic Diversity.
Front Microbiol. 2018 Nov 15;9:2767. doi: 10.3389/fmicb.2018.02767. eCollection 2018.
8
Prevalence and Characteristics of Antimicrobial-Resistant and Methicillin-Resistant from Retail Meat in Korea.
Food Sci Anim Resour. 2020 Sep;40(5):758-771. doi: 10.5851/kosfa.2020.e50. Epub 2020 Sep 1.
10
Characterization of Staphylococcus aureus from Humans and a Comparison with İsolates of Animal Origin, in North Dakota, United States.
PLoS One. 2015 Oct 20;10(10):e0140497. doi: 10.1371/journal.pone.0140497. eCollection 2015.

引用本文的文献

1
Characterization of Staphylococcus argenteus in Christchurch, New Zealand, and comparison to global strains.
Access Microbiol. 2025 Jul 16;7(7). doi: 10.1099/acmi.0.000916.v4. eCollection 2025.
2
: insights into epidemiology, virulence, and antimicrobial resistance of a clinically relevant bacterial species.
Clin Microbiol Rev. 2024 Sep 12;37(3):e0011823. doi: 10.1128/cmr.00118-23. Epub 2024 Jun 20.
5
Antibiotic Resistance in Bacteria-A Review.
Antibiotics (Basel). 2022 Aug 9;11(8):1079. doi: 10.3390/antibiotics11081079.

本文引用的文献

2
Prevalence, antibiotic resistance, and enterotoxin production of Staphylococcus aureus isolated from retail raw beef, sheep, and lamb meat in Turkey.
Int J Food Microbiol. 2022 Jan 16;361:109461. doi: 10.1016/j.ijfoodmicro.2021.109461. Epub 2021 Oct 29.
3
sp. nov., a new member of the complex, isolated from human clinical specimens.
Int J Syst Evol Microbiol. 2021 Oct;71(10). doi: 10.1099/ijsem.0.005067.
4
Molecular Characterization of Isolated from Human and Food Samples in Northern Algeria.
Pathogens. 2021 Oct 3;10(10):1276. doi: 10.3390/pathogens10101276.
5
Prevalence and Characteristics of Associated with Meat and Meat Products in African Countries: A Review.
Antibiotics (Basel). 2021 Sep 14;10(9):1108. doi: 10.3390/antibiotics10091108.
6
Detection and molecular characterisation of methicillin-resistant Staphylococcus aureus isolated from raw meat in the retail market.
J Glob Antimicrob Resist. 2021 Sep;26:233-238. doi: 10.1016/j.jgar.2021.06.012. Epub 2021 Jul 14.
7
10
Staphylococcins: an update on antimicrobial peptides produced by staphylococci and their diverse potential applications.
Appl Microbiol Biotechnol. 2020 Dec;104(24):10339-10368. doi: 10.1007/s00253-020-10946-9. Epub 2020 Oct 31.

文献AI研究员

20分钟写一篇综述,助力文献阅读效率提升50倍。

立即体验

用中文搜PubMed

大模型驱动的PubMed中文搜索引擎

马上搜索

文档翻译

学术文献翻译模型,支持多种主流文档格式。

立即体验