Suppr超能文献

欧亚类禽源性 H1N1 流感病毒及其重组病毒对人类健康的潜在威胁

Potential Threats to Human Health from Eurasian Avian-Like Swine Influenza A(H1N1) Virus and Its Reassortants.

出版信息

Emerg Infect Dis. 2022 Jul;28(7):1489-1493. doi: 10.3201/eid2807.211822. Epub 2022 Jun 9.

Abstract

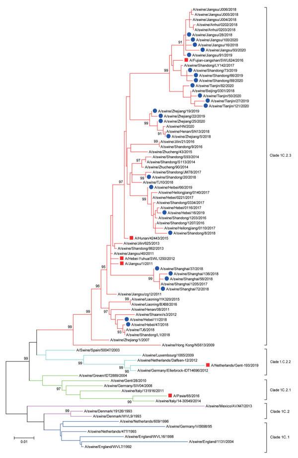
During 2018-2020, we isolated 32 Eurasian avian-like swine influenza A(H1N1) viruses and their reassortant viruses from pigs in China. Genomic testing identified a novel reassortant H3N1 virus, which emerged in late 2020. Derived from G4 Eurasian H1N1 and H3N2 swine influenza viruses. This virus poses a risk for zoonotic infection.

摘要

在 2018 年至 2020 年期间,我们从中国的猪群中分离到了 32 株欧亚禽源甲型 H1N1 流感病毒及其重组病毒。基因检测鉴定出一种新型的重组 H3N1 病毒,该病毒于 2020 年末出现。该病毒来源于 G4 欧亚型 H1N1 和 H3N2 猪流感病毒。这种病毒存在人畜共患感染的风险。

https://cdn.ncbi.nlm.nih.gov/pmc/blobs/2263/9239861/3511654459a7/21-1822-F1.jpg

文献检索

告别复杂PubMed语法,用中文像聊天一样搜索,搜遍4000万医学文献。AI智能推荐,让科研检索更轻松。

立即免费搜索

文件翻译

保留排版,准确专业,支持PDF/Word/PPT等文件格式,支持 12+语言互译。

免费翻译文档

深度研究

AI帮你快速写综述,25分钟生成高质量综述,智能提取关键信息,辅助科研写作。

立即免费体验