Suppr超能文献

2009年大流行病毒经人传猪溢出导致韩国猪甲型流感病毒(IAV-S)发生重大转变。

Major Shift of Influenza A Virus of Swine (IAV-S) by Human-to-Swine Spillover of the 2009 Pandemic Virus in Korea.

作者信息

Kim Seung-Chai, Lee Taek Geun, Na Eun-Jee, Moon Sung-Hyun, Kim Hwan-Ju, Jeong Chang-Gi, Choi Young Ki, Oh Yeonsu, Lee Chung-Young, Oem Jae-Ku, Kim Won-Il, Cho Ho-Seong

机构信息

College of Veterinary Medicine Jeonbuk National University, Iksan 54596, Republic of Korea.

College of Medicine and Medical Research Institute Chungbuk National University, Cheongju 28644, Republic of Korea.

出版信息

Transbound Emerg Dis. 2024 Aug 24;2024:6366170. doi: 10.1155/2024/6366170. eCollection 2024.

Abstract

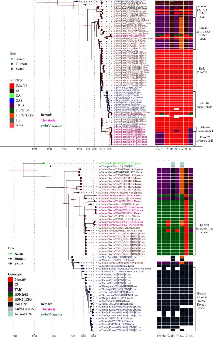
The 2009 influenza A H1N1 pandemic (pdm09) originated from the influenza A virus of swine (IAV-S) through multiple reassortment events with avian and human IAVs. The pdm09 reportedly reintroduced the virus to pigs, contributing to the evolution and diversity of IAV-S through frequent reassortment and drifts. Surveillance and whole-genome sequencing of IAV-S from conventional pig farms in Korea during 2021-2022 revealed that the genetic diversity of H1 and H3 IAV-S was continuously enriched after human-to-swine spillover of pdm09 viruses with long-term maintenance, persistence, and reassortment of virus lineages. Evidence of additional human-to-swine spillover of viruses that are different from the 2009 virus but close to that of the recent H1N1pdm09 human vaccine was identified in this study. The identification of swine-adapted pdm09 viruses, which have accumulated amino acid mutations with potentially altered antigenicity and a unique potential N-glycosylation site within the haemagglutinin (HA) gene, suggests the distinctive evolution of spillover pdm09 viruses in swine. The genetic constellation of the recently emerging Eurasian avian-like swine lineage and the preexisting classical swine lineage H1 viruses in Korea has been expanded through reassortment with cocirculating pdm09 viruses and/or H3N2 IAV-S harboring the pdm09 M gene (H3N2pM). Collectively, after the major shift of Korean IAV-S from the classical swine lineage to the pdm09 lineage in 2009, the frequent spillover of pdm09 viruses and the circulation of IAV-S harboring pdm09 gene segments led to the continuous diversification of IAV-S through antigenic drift and shift, raising concerns about the potential reintroduction of these viruses to humans.

摘要

2009年甲型H1N1流感大流行(pdm09)源于猪甲型流感病毒(IAV-S),通过与禽源和人源IAV多次重配事件产生。据报道,pdm09病毒又重新传入猪群,通过频繁的重配和变异推动了IAV-S的进化和多样性。对2021年至2022年韩国传统猪场的IAV-S进行监测和全基因组测序发现,pdm09病毒从人传播到猪后,H1和H3 IAV-S的遗传多样性在病毒谱系长期维持、持续存在和重配的情况下不断丰富。本研究发现了不同于2009年病毒但与近期H1N1pdm09人用疫苗相近的病毒再次从人传播到猪的证据。具有累积氨基酸突变、可能改变抗原性且血凝素(HA)基因内有独特潜在N-糖基化位点的适应猪的pdm09病毒的鉴定,表明了pdm09溢出病毒在猪中的独特进化。韩国最近出现的欧亚禽源样猪谱系和先前存在的经典猪谱系H1病毒的基因组合,通过与共同流行的pdm09病毒和/或携带pdm09 M基因的H3N2 IAV-S(H3N2pM)重配而得以扩展。总体而言,2009年韩国IAV-S从经典猪谱系向pdm09谱系发生重大转变后,pdm09病毒的频繁溢出以及携带pdm09基因片段的IAV-S的传播,导致IAV-S通过抗原漂移和转变不断多样化,引发了对这些病毒可能重新传播给人类的担忧。

https://cdn.ncbi.nlm.nih.gov/pmc/blobs/6e07/12016703/503dbe1a1069/TBED2024-6366170.001.jpg

文献AI研究员

20分钟写一篇综述,助力文献阅读效率提升50倍。

立即体验

用中文搜PubMed

大模型驱动的PubMed中文搜索引擎

马上搜索

文档翻译

学术文献翻译模型,支持多种主流文档格式。

立即体验