• 文献检索
  • 文档翻译
  • 深度研究
  • 学术资讯
  • Suppr Zotero 插件Zotero 插件
  • 邀请有礼
  • 套餐&价格
  • 历史记录
应用&插件
Suppr Zotero 插件Zotero 插件浏览器插件Mac 客户端Windows 客户端微信小程序
定价
高级版会员购买积分包购买API积分包
服务
文献检索文档翻译深度研究API 文档MCP 服务
关于我们
关于 Suppr公司介绍联系我们用户协议隐私条款
关注我们

Suppr 超能文献

核心技术专利:CN118964589B侵权必究
粤ICP备2023148730 号-1Suppr @ 2026

文献检索

告别复杂PubMed语法,用中文像聊天一样搜索,搜遍4000万医学文献。AI智能推荐,让科研检索更轻松。

立即免费搜索

文件翻译

保留排版,准确专业,支持PDF/Word/PPT等文件格式,支持 12+语言互译。

免费翻译文档

深度研究

AI帮你快速写综述,25分钟生成高质量综述,智能提取关键信息,辅助科研写作。

立即免费体验

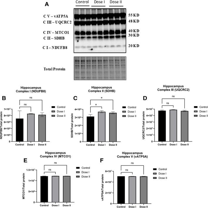
线粒体转染通过上调衰老小鼠海马体中线粒体复合物 II 蛋白亚单位 SDHB 改善线粒体功能。

Mitochondrial Transfusion Improves Mitochondrial Function Through Up-regulation of Mitochondrial Complex II Protein Subunit SDHB in the Hippocampus of Aged Mice.

机构信息

Division of Neurodegenerative Disorders, St. Boniface Hospital Albrechtsen Research Centre, Winnipeg, MB, Canada.

Mitrix Bio INC, Pleasanton, CA, USA.

出版信息

Mol Neurobiol. 2022 Oct;59(10):6009-6017. doi: 10.1007/s12035-022-02937-w. Epub 2022 Jul 14.

DOI:10.1007/s12035-022-02937-w
PMID:35834060
原文链接:https://pmc.ncbi.nlm.nih.gov/articles/PMC9463304/
Abstract

The mitochondrial theory of aging is characterized by mitochondrial electron transport chain dysfunction. As a hallmark of aging, an increasing number of investigations have attempted to improve mitochondrial function in both aging and age-related disease. Emerging from these attempts, methods involving mitochondrial isolation, transfusion, and transplantation have taken center stage. In particular, mitochondrial transfusion refers to the administration of mitochondria from healthy tissue into the bloodstream or into tissues affected by injury, disease, or aging. In this study, methods of mitochondrial isolation and transfusion were developed and utilized. First, we found a significant decrease (p < 0.05) in the expression of mitochondrial complex proteins (I-V) in aged (12 months old) mouse brain tissue (C57BL/6 mice) in comparison to healthy young brain tissue (1 month old). To investigate whether healthy young mitochondria taken from the liver could improve mitochondrial function in older animals, we intravenously injected mitochondria isolated from young C57BL/6 mice into aged mice from the same strain. This study, for the first time, demonstrates that mitochondrial transfusion significantly (p < 0.05) improves mitochondrial function via the up-regulation of the mitochondrial complex II protein subunit SDHB in the hippocampus of aged mice. This result has identified a role for mitochondrial complex II in the aging process. Therefore, mitochondrial complex II could serve as a putative target for therapeutic interventions against aging. However, more importantly, methods of mitochondrial transfusion should be further tested to treat a variety of human diseases or disorders and to slow down or reverse processes of aging.

摘要

衰老的线粒体理论的特点是线粒体电子传递链功能障碍。作为衰老的一个标志,越来越多的研究试图改善衰老和与年龄相关的疾病中的线粒体功能。在这些尝试中,涉及线粒体分离、输血和移植的方法占据了中心地位。特别是,线粒体输血是指将来自健康组织的线粒体输入血液或输入受伤、患病或衰老的组织。在这项研究中,开发并利用了线粒体分离和输血的方法。首先,我们发现与年轻健康脑组织(1 个月大)相比,衰老(12 个月大)的小鼠脑组织(C57BL/6 小鼠)中线粒体复合物蛋白(I-V)的表达显著降低(p<0.05)。为了研究从肝脏中提取的健康年轻线粒体是否可以改善老年动物的线粒体功能,我们将从小鼠肝脏中分离出的年轻 C57BL/6 小鼠的线粒体静脉注射到来自同一品系的老年小鼠体内。这项研究首次表明,线粒体输血通过上调老年小鼠海马体中线粒体复合物 II 蛋白亚基 SDHB,显著(p<0.05)改善了线粒体功能。这一结果确定了线粒体复合物 II 在衰老过程中的作用。因此,线粒体复合物 II 可作为治疗衰老的潜在靶点。然而,更重要的是,线粒体输血的方法应该进一步测试,以治疗各种人类疾病或障碍,并减缓或逆转衰老过程。

https://cdn.ncbi.nlm.nih.gov/pmc/blobs/6854/9463304/3859057717d1/12035_2022_2937_Fig3_HTML.jpg
https://cdn.ncbi.nlm.nih.gov/pmc/blobs/6854/9463304/3e014b074a5c/12035_2022_2937_Fig1_HTML.jpg
https://cdn.ncbi.nlm.nih.gov/pmc/blobs/6854/9463304/a122b6e0a796/12035_2022_2937_Fig2_HTML.jpg
https://cdn.ncbi.nlm.nih.gov/pmc/blobs/6854/9463304/3859057717d1/12035_2022_2937_Fig3_HTML.jpg
https://cdn.ncbi.nlm.nih.gov/pmc/blobs/6854/9463304/3e014b074a5c/12035_2022_2937_Fig1_HTML.jpg
https://cdn.ncbi.nlm.nih.gov/pmc/blobs/6854/9463304/a122b6e0a796/12035_2022_2937_Fig2_HTML.jpg
https://cdn.ncbi.nlm.nih.gov/pmc/blobs/6854/9463304/3859057717d1/12035_2022_2937_Fig3_HTML.jpg

相似文献

1
Mitochondrial Transfusion Improves Mitochondrial Function Through Up-regulation of Mitochondrial Complex II Protein Subunit SDHB in the Hippocampus of Aged Mice.线粒体转染通过上调衰老小鼠海马体中线粒体复合物 II 蛋白亚单位 SDHB 改善线粒体功能。
Mol Neurobiol. 2022 Oct;59(10):6009-6017. doi: 10.1007/s12035-022-02937-w. Epub 2022 Jul 14.
2
Time-course of mitochondrial gene expressions in mice brains: implications for mitochondrial dysfunction, oxidative damage, and cytochrome c in aging.小鼠大脑中线粒体基因表达的时间进程:对衰老过程中线粒体功能障碍、氧化损伤及细胞色素c的影响
J Neurochem. 2005 Feb;92(3):494-504. doi: 10.1111/j.1471-4159.2004.02884.x.
3
Estimation of the mtDNA mutation rate in aging mice by proteome analysis and mathematical modeling.通过蛋白质组分析和数学建模估算衰老小鼠的线粒体DNA突变率。
Exp Gerontol. 2006 Jan;41(1):11-24. doi: 10.1016/j.exger.2005.09.012. Epub 2005 Nov 22.
4
Age-related changes in activities of mitochondrial electron transport complexes in various tissues of the mouse.小鼠各组织中线粒体电子传递复合体活性的年龄相关变化。
Arch Biochem Biophys. 2000 Jan 1;373(1):16-22. doi: 10.1006/abbi.1999.1495.
5
The Mitochondrial Unfoldase-Peptidase Complex ClpXP Controls Bioenergetics Stress and Metastasis.线粒体解折叠酶-肽酶复合物ClpXP控制生物能量应激和转移。
PLoS Biol. 2016 Jul 7;14(7):e1002507. doi: 10.1371/journal.pbio.1002507. eCollection 2016 Jul.
6
Mitochondrial Bioenergetics, Redox Balance, and Calcium Homeostasis Dysfunction with Defective Ultrastructure and Quality Control in the Hippocampus of Aged Female C57BL/6J Mice.衰老雌性 C57BL/6J 小鼠海马中超微结构和质量控制缺陷伴线粒体生物能学、氧化还原平衡和钙稳态功能障碍。
Int J Mol Sci. 2023 Mar 13;24(6):5476. doi: 10.3390/ijms24065476.
7
Carney triad, SDH-deficient tumors, and Sdhb+/- mice share abnormal mitochondria.卡尼三联征、琥珀酸脱氢酶缺乏性肿瘤和Sdhb+/-小鼠均存在异常线粒体。
Endocr Relat Cancer. 2015 Jun;22(3):345-52. doi: 10.1530/ERC-15-0069. Epub 2015 Mar 25.
8
CAMKK2 regulates mitochondrial function by controlling succinate dehydrogenase expression, post-translational modification, megacomplex assembly, and activity in a cell-type-specific manner.CAMKK2 通过控制琥珀酸脱氢酶的表达、翻译后修饰、巨复合物组装和活性,以细胞类型特异性的方式调节线粒体功能。
Cell Commun Signal. 2021 Sep 25;19(1):98. doi: 10.1186/s12964-021-00778-z.
9
Autophagy deficiency abolishes liver mitochondrial DNA segregation.自噬缺陷可消除肝线粒体 DNA 分离。
Autophagy. 2022 Oct;18(10):2397-2408. doi: 10.1080/15548627.2022.2038501. Epub 2022 Feb 27.
10
Visualization of mitochondrial respiratory function using cytochrome c oxidase/succinate dehydrogenase (COX/SDH) double-labeling histochemistry.使用细胞色素c氧化酶/琥珀酸脱氢酶(COX/SDH)双标记组织化学法对线粒体呼吸功能进行可视化。
J Vis Exp. 2011 Nov 23(57):e3266. doi: 10.3791/3266.

引用本文的文献

1
Mitochondrial Dysfunction in Aging and Age-related Disorders.衰老及年龄相关疾病中的线粒体功能障碍
Aging Dis. 2025 Jul 31;16(5):2495-2497. doi: 10.14336/AD.2025.10731.
2
Therapeutic transplantation of mitochondria and Extracellular Vesicles: Mechanistic insights into mitochondria bioenergetics, redox signaling, and organelle dynamics in preclinical models.线粒体与细胞外囊泡的治疗性移植:临床前模型中线粒体生物能量学、氧化还原信号传导及细胞器动力学的机制洞察
Free Radic Biol Med. 2025 Oct;238:473-495. doi: 10.1016/j.freeradbiomed.2025.06.040. Epub 2025 Jun 24.
3
Sex and region-specific disruption of autophagy and mitophagy in Alzheimer's disease: linking cellular dysfunction to cognitive decline.

本文引用的文献

1
Challenges with Methods for Detecting and Studying the Transcription Factor Nuclear Factor Kappa B (NF-κB) in the Central Nervous System.检测和研究中枢神经系统转录因子核因子 Kappa B(NF-κB)的方法面临的挑战。
Cells. 2021 May 28;10(6):1335. doi: 10.3390/cells10061335.
2
Nilotinib Improves Bioenergetic Profiling in Brain Astroglia in the 3xTg Mouse Model of Alzheimer's Disease.尼罗替尼改善阿尔茨海默病3xTg小鼠模型中脑星形胶质细胞的生物能量特征。
Aging Dis. 2021 Apr 1;12(2):441-465. doi: 10.14336/AD.2020.0910. eCollection 2021 Apr.
3
Intercellular mitochondrial transfer as a means of tissue revitalization.
阿尔茨海默病中自噬和线粒体自噬的性别及区域特异性破坏:将细胞功能障碍与认知衰退相联系
Cell Death Discov. 2025 Apr 26;11(1):204. doi: 10.1038/s41420-025-02490-0.
4
Age- and sex-associated alterations in hypothalamic mitochondrial bioenergetics and inflammatory-associated signaling in the 3xTg mouse model of Alzheimer's disease.阿尔茨海默病 3xTg 小鼠模型中海马线粒体生物能量学和炎症相关信号的年龄和性别相关改变。
Biol Sex Differ. 2024 Nov 25;15(1):95. doi: 10.1186/s13293-024-00671-7.
5
"Monitoring inflammatory, immune system mediators, and mitochondrial changes related to brain metabolism during space flight".监测与太空飞行期间大脑代谢相关的炎症、免疫系统介质和线粒体变化。
Front Immunol. 2024 Oct 1;15:1422864. doi: 10.3389/fimmu.2024.1422864. eCollection 2024.
6
Mitochondrial transplantation: a promising strategy for treating degenerative joint diseases.线粒体移植:治疗退行性关节疾病的有前途策略。
J Transl Med. 2024 Oct 15;22(1):941. doi: 10.1186/s12967-024-05752-0.
7
Mono-(2-ethylhexyl) phthalate induces trophoblast hypoxia and mitochondrial dysfunction through HIF-1α-miR-210-3p axis in HTR-8/SVneo cell line.邻苯二甲酸单(2-乙基己基)酯通过HIF-1α-miR-210-3p轴诱导HTR-8/SVneo细胞系中的滋养层细胞缺氧和线粒体功能障碍。
Curr Res Toxicol. 2024 Jul 25;7:100188. doi: 10.1016/j.crtox.2024.100188. eCollection 2024.
8
Brain Iron Dyshomeostasis and Ferroptosis in Alzheimer's Disease Pathophysiology: Two Faces of the Same Coin.阿尔茨海默病病理生理学中的脑铁稳态失衡与铁死亡:同一枚硬币的两面
Aging Dis. 2024 Jun 14. doi: 10.14336/AD.2024.0094.
9
Powering prescription: Mitochondria as "Living Drugs" - Definition, clinical applications, and industry advancements.动力处方:线粒体作为“活性药物”——定义、临床应用及行业进展
Pharmacol Res. 2024 Jan;199:107018. doi: 10.1016/j.phrs.2023.107018. Epub 2023 Nov 25.
10
Editorial: Are Mitochondrial Therapeutics the Next Disruptor in Molecular Healthcare?社论:线粒体疗法会成为分子医疗保健领域的下一个颠覆者吗?
Mol Neurobiol. 2025 Jun;62(6):6633-6635. doi: 10.1007/s12035-023-03653-9.
细胞间线粒体转移作为组织再生活跃化的一种手段。
Signal Transduct Target Ther. 2021 Feb 16;6(1):65. doi: 10.1038/s41392-020-00440-z.
4
The nuclear factor kappa B (NF-κB) signaling pathway is involved in ammonia-induced mitochondrial dysfunction.核因子 kappa B(NF-κB)信号通路参与氨诱导的线粒体功能障碍。
Mitochondrion. 2021 Mar;57:63-75. doi: 10.1016/j.mito.2020.12.008. Epub 2020 Dec 27.
5
Brain regions vulnerable and resistant to aging without Alzheimer's disease.无阿尔茨海默病衰老相关的大脑区域易损性和抵抗性
PLoS One. 2020 Jul 29;15(7):e0234255. doi: 10.1371/journal.pone.0234255. eCollection 2020.
6
Mitochondrial Transfer Ameliorates Cognitive Deficits, Neuronal Loss, and Gliosis in Alzheimer's Disease Mice.线粒体转移改善阿尔茨海默病小鼠的认知缺陷、神经元丢失和神经胶质增生。
J Alzheimers Dis. 2019;72(2):587-604. doi: 10.3233/JAD-190853.
7
Mitotherapy as a Novel Therapeutic Strategy for Mitochondrial Diseases.线粒体疗法作为线粒体疾病的一种新型治疗策略。
Curr Mol Pharmacol. 2020;13(1):41-49. doi: 10.2174/1874467212666190920144115.
8
Regional hypometabolism in the 3xTg mouse model of Alzheimer's disease.阿尔茨海默病 3xTg 小鼠模型中的区域性代谢低下。
Neurobiol Dis. 2019 Jul;127:264-277. doi: 10.1016/j.nbd.2019.03.008. Epub 2019 Mar 14.
9
Age-Dependent Decrease of Mitochondrial Complex II Activity in a Familial Mouse Model for Alzheimer's Disease.年龄相关的阿尔茨海默病家族性小鼠模型中线粒体复合物 II 活性降低。
J Alzheimers Dis. 2018;66(1):75-82. doi: 10.3233/JAD-180337.
10
Brain Energy and Oxygen Metabolism: Emerging Role in Normal Function and Disease.脑能量与氧代谢:在正常功能和疾病中的新作用
Front Mol Neurosci. 2018 Jun 22;11:216. doi: 10.3389/fnmol.2018.00216. eCollection 2018.