Suppr超能文献

骨髓间充质干细胞来源的外泌体通过调节大鼠 M1/M2 巨噬细胞极化促进前交叉韧带重建后的腱骨愈合。

BMSC-derived exosomes promote tendon-bone healing after anterior cruciate ligament reconstruction by regulating M1/M2 macrophage polarization in rats.

机构信息

Division of Joint Surgery and Sports Medicine, Department of Orthopedic Surgery, Zhongnan Hospital of Wuhan University, Wuhan, China.

Department of Pharmacology, Wuhan University Taikang Medical School (School of Basic Medical Sciences), Wuhan University, Wuhan, 430071, China.

出版信息

Stem Cell Res Ther. 2022 Jul 15;13(1):295. doi: 10.1186/s13287-022-02975-0.

Abstract

BACKGROUND

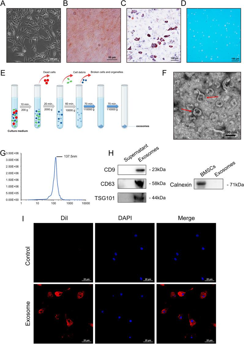
Recent studies have shown that bone marrow stromal cell-derived exosomes (BMSC-Exos) can be used for tissue repair. However, whether the BMSC-Exos can promote tendon-bone healing after anterior cruciate ligament reconstruction (ACLR) is still unclear. In this study, we observed in vivo and in vitro the effect of rat BMSC-Exos on tendon-bone healing after ACLR and its possible mechanism.

METHODS

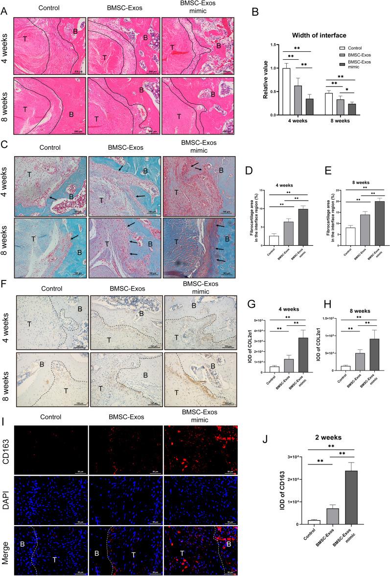
Highly expressed miRNAs in rat BMSC-Exos were selected by bioinformatics and verified in vitro. The effect of overexpressed miRNA in BMSC-Exos on M2 macrophage polarization was observed. A rat model of ACLR was established. The experimental components were divided into three groups: the control group, the BMSC-Exos group, and the BMSC-Exos with miR-23a-3p overexpression (BMSC-Exos mimic) group. Biomechanical tests, micro-CT, and histological staining were performed for analysis.

RESULTS

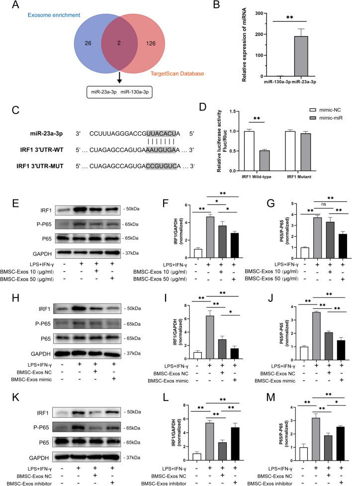
Bioinformatics analysis showed that miR-23a-3p was highly expressed in rat BMSC-Exos and could target interferon regulatory factor 1 (IRF1, a crucial regulator in M1 macrophage polarization). In vitro, compared with the control group or the BMSC-Exos group, the BMSC-Exos mimic more significantly promoted the polarization of macrophages from M1 to M2. In vivo, at 2 weeks, the number of M2 macrophages in the early local stage of ACLR was significantly increased in the BMSC-Exos mimic group; at 4 and 8 weeks, compared with the control group or the BMSC-Exos group, the bone tunnels of the tibia and femur sides of the rats in the BMSC-Exos mimic group were significantly smaller, the interface between the graft and the bone was narrowed, the bone volume/total volume ratio (BV/TV) increased, the collagen type II alpha 1 level increased, and the mechanical strength increased.

CONCLUSIONS

BMSC-Exos promoted M1 macrophage to M2 macrophage polarization via miR-23a-3p, reduced the early inflammatory reaction at the tendon-bone interface, and promoted early healing after ACLR.

摘要

背景

最近的研究表明,骨髓基质细胞衍生的外泌体(BMSC-Exos)可用于组织修复。然而,BMSC-Exos 是否能促进前交叉韧带重建(ACLR)后的腱骨愈合尚不清楚。在本研究中,我们观察了大鼠 BMSC-Exos 在 ACLR 后对腱骨愈合的体内和体外作用及其可能的机制。

方法

通过生物信息学筛选大鼠 BMSC-Exos 中高表达的 miRNAs,并在体外进行验证。观察过表达 BMSC-Exos 中的 miRNA 对 M2 巨噬细胞极化的影响。建立大鼠 ACLR 模型。实验组分分为三组:对照组、BMSC-Exos 组和 BMSC-Exos 过表达 miR-23a-3p(BMSC-Exos 模拟物)组。进行生物力学测试、微 CT 和组织学染色分析。

结果

生物信息学分析显示,miR-23a-3p 在大鼠 BMSC-Exos 中高表达,可靶向干扰素调节因子 1(IRF1,M1 巨噬细胞极化的关键调节因子)。体外实验中,与对照组或 BMSC-Exos 组相比,BMSC-Exos 模拟物更显著地促进了巨噬细胞从 M1 向 M2 的极化。体内实验中,在 ACLR 早期局部阶段的 2 周时,BMSC-Exos 模拟物组中 M2 巨噬细胞的数量明显增加;在 4 周和 8 周时,与对照组或 BMSC-Exos 组相比,BMSC-Exos 模拟物组大鼠的胫骨和股骨侧骨隧道明显较小,移植物与骨之间的界面变窄,骨体积/总体积比(BV/TV)增加,胶原 II 型 alpha 1 水平增加,机械强度增加。

结论

BMSC-Exos 通过 miR-23a-3p 促进 M1 巨噬细胞向 M2 巨噬细胞极化,减少腱骨界面的早期炎症反应,促进 ACLR 后的早期愈合。

https://cdn.ncbi.nlm.nih.gov/pmc/blobs/be65/9284827/0b71307c8c64/13287_2022_2975_Fig1_HTML.jpg

文献检索

告别复杂PubMed语法,用中文像聊天一样搜索,搜遍4000万医学文献。AI智能推荐,让科研检索更轻松。

立即免费搜索

文件翻译

保留排版,准确专业,支持PDF/Word/PPT等文件格式,支持 12+语言互译。

免费翻译文档

深度研究

AI帮你快速写综述,25分钟生成高质量综述,智能提取关键信息,辅助科研写作。

立即免费体验