• 文献检索
  • 文档翻译
  • 深度研究
  • 学术资讯
  • Suppr Zotero 插件Zotero 插件
  • 邀请有礼
  • 套餐&价格
  • 历史记录
应用&插件
Suppr Zotero 插件Zotero 插件浏览器插件Mac 客户端Windows 客户端微信小程序
定价
高级版会员购买积分包购买API积分包
服务
文献检索文档翻译深度研究API 文档MCP 服务
关于我们
关于 Suppr公司介绍联系我们用户协议隐私条款
关注我们

Suppr 超能文献

核心技术专利:CN118964589B侵权必究
粤ICP备2023148730 号-1Suppr @ 2026

文献检索

告别复杂PubMed语法,用中文像聊天一样搜索,搜遍4000万医学文献。AI智能推荐,让科研检索更轻松。

立即免费搜索

文件翻译

保留排版,准确专业,支持PDF/Word/PPT等文件格式,支持 12+语言互译。

免费翻译文档

深度研究

AI帮你快速写综述,25分钟生成高质量综述,智能提取关键信息,辅助科研写作。

立即免费体验

间质干细胞衍生的细胞外囊泡通过 miR-146a-Nr4a3 轴的抗炎作用保护视网膜色素变性小鼠模型的视网膜。

Mesenchymal stem cell-derived extracellular vesicles protect retina in a mouse model of retinitis pigmentosa by anti-inflammation through miR-146a-Nr4a3 axis.

机构信息

The Sixth Affiliated Hospital of Guangzhou Medical University, Qingyuan People's Hospital, B24 Yinquan South Road, Qingyuan, 511518, Guangdong, China.

The Key Laboratory of Pathobiology, Department of Pathology, College of Basic Medical Sciences, Jilin University, Ministry of Education, Changchun, 130021, China.

出版信息

Stem Cell Res Ther. 2022 Aug 3;13(1):394. doi: 10.1186/s13287-022-03100-x.

DOI:10.1186/s13287-022-03100-x
PMID:35922863
原文链接:https://pmc.ncbi.nlm.nih.gov/articles/PMC9351183/
Abstract

BACKGROUND

Retinitis pigmentosa is a rod-cone degenerative disease that induces irreversible vision loss. This study probed the protective capacity of mesenchymal stem cell-derived small EVs (MSC-EVs) on the retinas of rd10 mice and the underlying mechanism.

METHODS

MSC-EVs were injected into the vitreous of rd10 mice at postnatal day 14 and P21; morphology and function were examined at P28. The mechanism of action was explored by using co-culture of photoreceptor cell line 661 W and microglia cell line BV2.

RESULTS

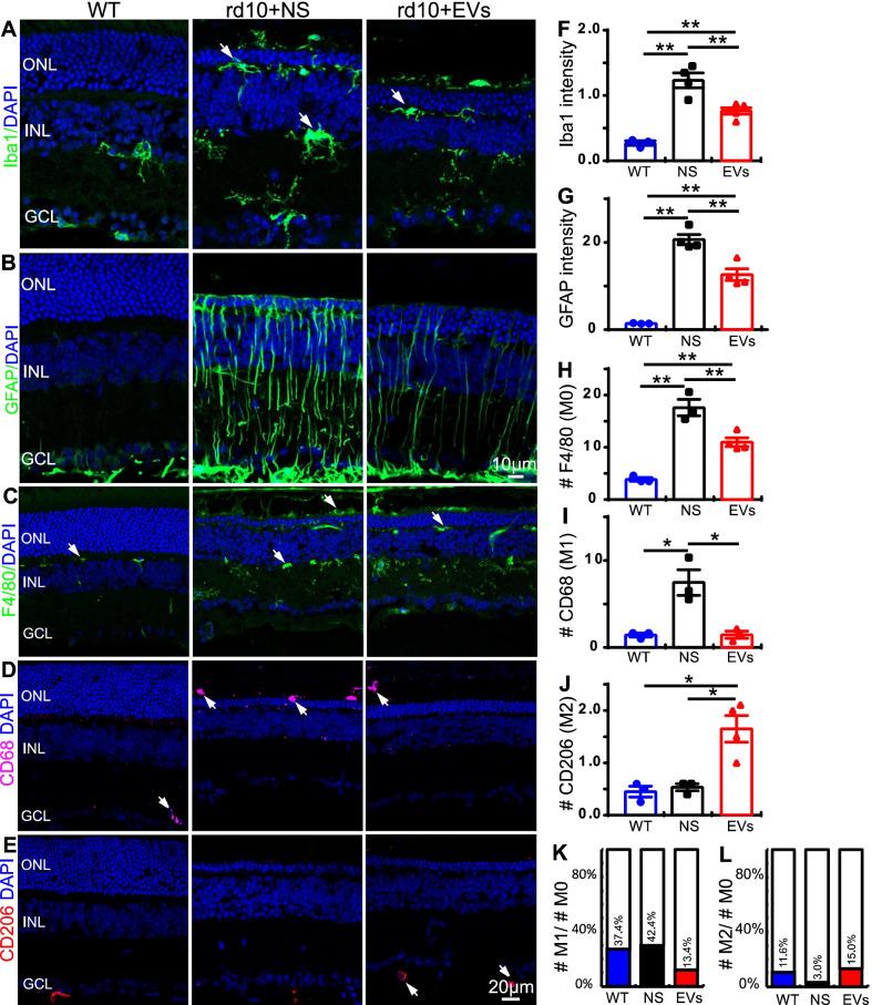
Treatment with MSC-EVs increased the survival of photoreceptors and preserved their structure. Visual function, as reflected by optomotor and electroretinogram responses, was significantly enhanced in MSC-EVs-treated rd10 mice. Mechanistically, staining for Iba1, GFAP, F4/80, CD68 and CD206 showed that MSC-EVs suppressed the activation of microglial, Müller glial and macrophages. Furthermore, western blotting showed that the treatment inhibited the NF-κB pathway. RNA-seq and qPCR showed that MSC-EVs upregulated anti-inflammatory cytokines while downregulating pro-inflammatory cytokines. MSC-EVs application in vitro decreased the number of TUNEL-positive 661 W cells co-cultured with LPS-stimulated BV2, with similar impact on the cytokine expression as in vivo study. Genetic screening predicted miR-146a to be the downstream target of MSC-EVs, which was detected in MSC-EVs and upregulated in co-cultured 661 W cells and BV2 cells after MSC-EVs treatment. Upregulation of miR-146a by using its mimic decreased the expression of the transcription factor Nr4a3, and its downregulation inhibition promoted Nr4a3 expression in both 661 W and BV2 cells. Nr4a3 was further identified as the target gene of miR-146a by dual-luciferase assay. Furthermore, overexpressing miR-146a significantly decreased the expression of LPS-induced pro-inflammatory cytokines in BV2 cells.

CONCLUSIONS

MSC-EVs delays retinal degeneration in rd10 mice mainly by its anti-inflammatory effect via the miR-146a-Nr4a3axis. Hence, MSC-EVs may be used in the treatment of neurodegenerative diseases.

摘要

背景

色素性视网膜炎是一种 rod-cone 退行性疾病,可导致不可逆转的视力丧失。本研究探讨了间充质干细胞衍生的小细胞外囊泡(MSC-EVs)对 rd10 小鼠视网膜的保护作用及其机制。

方法

在 rd10 小鼠出生后第 14 天和第 21 天玻璃体腔注射 MSC-EVs;在第 28 天检查形态和功能。通过共培养光感受器细胞系 661 W 和小胶质细胞系 BV2 来探索作用机制。

结果

用 MSC-EVs 处理可增加光感受器的存活率并保持其结构。MSC-EVs 处理的 rd10 小鼠的光感受器运动和视网膜电图反应的视觉功能明显增强。在机制上,Iba1、GFAP、F4/80、CD68 和 CD206 的染色表明 MSC-EVs 抑制了小胶质细胞、Müller 胶质细胞和巨噬细胞的激活。此外,Western blot 显示,该治疗抑制了 NF-κB 通路。RNA-seq 和 qPCR 显示,MSC-EVs 上调了抗炎细胞因子,同时下调了促炎细胞因子。MSC-EVs 在体外应用可减少与 LPS 刺激的 BV2 共培养的 TUNEL 阳性 661 W 细胞的数量,对细胞因子表达的影响与体内研究相似。遗传筛选预测 miR-146a 是 MSC-EVs 的下游靶标,在 MSC-EVs 中检测到,并在 MSC-EVs 处理后共培养的 661 W 细胞和 BV2 细胞中上调。使用其模拟物上调 miR-146a 可降低转录因子 Nr4a3 的表达,而下调 miR-146a 的表达可促进 661 W 和 BV2 细胞中 Nr4a3 的表达。双荧光素酶测定进一步鉴定 miR-146a 是 Nr4a3 的靶基因。此外,过表达 miR-146a 可显著降低 LPS 诱导的 BV2 细胞中促炎细胞因子的表达。

结论

MSC-EVs 通过 miR-146a-Nr4a3 轴主要通过其抗炎作用延缓 rd10 小鼠的视网膜变性。因此,MSC-EVs 可用于治疗神经退行性疾病。

https://cdn.ncbi.nlm.nih.gov/pmc/blobs/c373/9351183/e73c8bf6ae8c/13287_2022_3100_Fig8_HTML.jpg
https://cdn.ncbi.nlm.nih.gov/pmc/blobs/c373/9351183/d27dd4c96d47/13287_2022_3100_Fig1_HTML.jpg
https://cdn.ncbi.nlm.nih.gov/pmc/blobs/c373/9351183/8c1b13f0ae83/13287_2022_3100_Fig2_HTML.jpg
https://cdn.ncbi.nlm.nih.gov/pmc/blobs/c373/9351183/f800de7ce7de/13287_2022_3100_Fig3_HTML.jpg
https://cdn.ncbi.nlm.nih.gov/pmc/blobs/c373/9351183/dce891658421/13287_2022_3100_Fig4_HTML.jpg
https://cdn.ncbi.nlm.nih.gov/pmc/blobs/c373/9351183/4d219f47edb7/13287_2022_3100_Fig5_HTML.jpg
https://cdn.ncbi.nlm.nih.gov/pmc/blobs/c373/9351183/5eda8b2c60fc/13287_2022_3100_Fig6_HTML.jpg
https://cdn.ncbi.nlm.nih.gov/pmc/blobs/c373/9351183/6f5a8396eec9/13287_2022_3100_Fig7_HTML.jpg
https://cdn.ncbi.nlm.nih.gov/pmc/blobs/c373/9351183/e73c8bf6ae8c/13287_2022_3100_Fig8_HTML.jpg
https://cdn.ncbi.nlm.nih.gov/pmc/blobs/c373/9351183/d27dd4c96d47/13287_2022_3100_Fig1_HTML.jpg
https://cdn.ncbi.nlm.nih.gov/pmc/blobs/c373/9351183/8c1b13f0ae83/13287_2022_3100_Fig2_HTML.jpg
https://cdn.ncbi.nlm.nih.gov/pmc/blobs/c373/9351183/f800de7ce7de/13287_2022_3100_Fig3_HTML.jpg
https://cdn.ncbi.nlm.nih.gov/pmc/blobs/c373/9351183/dce891658421/13287_2022_3100_Fig4_HTML.jpg
https://cdn.ncbi.nlm.nih.gov/pmc/blobs/c373/9351183/4d219f47edb7/13287_2022_3100_Fig5_HTML.jpg
https://cdn.ncbi.nlm.nih.gov/pmc/blobs/c373/9351183/5eda8b2c60fc/13287_2022_3100_Fig6_HTML.jpg
https://cdn.ncbi.nlm.nih.gov/pmc/blobs/c373/9351183/6f5a8396eec9/13287_2022_3100_Fig7_HTML.jpg
https://cdn.ncbi.nlm.nih.gov/pmc/blobs/c373/9351183/e73c8bf6ae8c/13287_2022_3100_Fig8_HTML.jpg

相似文献

1
Mesenchymal stem cell-derived extracellular vesicles protect retina in a mouse model of retinitis pigmentosa by anti-inflammation through miR-146a-Nr4a3 axis.间质干细胞衍生的细胞外囊泡通过 miR-146a-Nr4a3 轴的抗炎作用保护视网膜色素变性小鼠模型的视网膜。
Stem Cell Res Ther. 2022 Aug 3;13(1):394. doi: 10.1186/s13287-022-03100-x.
2
MicroRNA-based engineered mesenchymal stem cell extracellular vesicles to treat visual deficits after blast-induced trauma.基于 microRNA 的工程间充质干细胞细胞外囊泡治疗爆炸诱导创伤后的视觉缺损。
Exp Eye Res. 2024 Oct;247:110031. doi: 10.1016/j.exer.2024.110031. Epub 2024 Aug 10.
3
Human Infrapatellar Fat Pad Mesenchymal Stem Cell-derived Extracellular Vesicles Purified by Anion Exchange Chromatography Suppress Osteoarthritis Progression in a Mouse Model.阴离子交换层析法纯化的人髌下脂肪垫间充质干细胞来源细胞外囊泡抑制骨关节炎在小鼠模型中的进展。
Clin Orthop Relat Res. 2024 Jul 1;482(7):1246-1262. doi: 10.1097/CORR.0000000000003067. Epub 2024 Apr 19.
4
Endothelial cell-derived extracellular vesicles modulate the therapeutic efficacy of mesenchymal stem cells through IDH2/TET pathway in ARDS.内皮细胞衍生的细胞外囊泡通过 IDH2/TET 通路调节骨髓间充质干细胞在急性呼吸窘迫综合征中的治疗效果。
Cell Commun Signal. 2024 May 27;22(1):293. doi: 10.1186/s12964-024-01672-0.
5
Large-scale bioreactor production of extracellular vesicles from mesenchymal stromal cells for treatment of acute radiation syndrome.大规模生物反应器生产间充质基质细胞来源的细胞外囊泡用于治疗急性辐射综合征。
Stem Cell Res Ther. 2024 Mar 13;15(1):72. doi: 10.1186/s13287-024-03688-2.
6
Mesenchymal stem cell-secreted KGF ameliorates acute lung injury via the Gab1/ERK/NF-κB signaling axis.间充质干细胞分泌的角质形成细胞生长因子通过Gab1/ERK/NF-κB信号轴改善急性肺损伤。
Cell Mol Biol Lett. 2025 Jul 10;30(1):79. doi: 10.1186/s11658-025-00757-z.
7
Extracellular vesicle-derived miR-146a as a novel crosstalk mechanism for high-fat induced atherosclerosis by targeting SMAD4.细胞外囊泡衍生的miR-146a通过靶向SMAD4作为高脂诱导动脉粥样硬化的一种新型串扰机制。
J Adv Res. 2024 Aug 8. doi: 10.1016/j.jare.2024.08.012.
8
Isolation and characterization of bone mesenchymal cell small extracellular vesicles using a novel mouse model.利用新型小鼠模型分离和鉴定骨髓间充质细胞的小细胞外囊泡。
J Bone Miner Res. 2024 Oct 29;39(11):1633-1643. doi: 10.1093/jbmr/zjae135.
9
MSC-Derived Small Extracellular Vesicles Alleviate Diabetic Retinopathy by Delivering miR-22-3p to Inhibit NLRP3 Inflammasome Activation.MSC 来源的小细胞外囊泡通过递送 miR-22-3p 抑制 NLRP3 炎症小体激活来缓解糖尿病视网膜病变。
Stem Cells. 2024 Jan 13;42(1):64-75. doi: 10.1093/stmcls/sxad078.
10
Therapeutic potential of miR-10a overexpressing mesenchymal stem cell-derived extracellular vesicles in modulating inflammation in collagen-induced arthritis.过表达miR-10a的间充质干细胞衍生的细胞外囊泡在调节胶原诱导性关节炎炎症中的治疗潜力
In Vitro Cell Dev Biol Anim. 2025 Aug 1. doi: 10.1007/s11626-025-01098-z.

引用本文的文献

1
Illuminating photoreceptors: TGFβ signaling modulates the severeness of retinal degeneration.照亮光感受器:转化生长因子β信号通路调节视网膜变性的严重程度。
Cell Death Discov. 2025 Aug 15;11(1):384. doi: 10.1038/s41420-025-02685-5.
2
Exosome Therapy: A Promising Avenue for Treating Intervertebral Disc Degeneration.外泌体疗法:治疗椎间盘退变的一条有前景的途径。
Tissue Eng Regen Med. 2025 Aug 7. doi: 10.1007/s13770-025-00746-5.
3
Stem cell-derived exosomes in complicated urinary tract infections: immunomodulatory mechanisms and potential therapeutic strategies for urothelial repair.

本文引用的文献

1
miR-146a aggravates cognitive impairment and Alzheimer disease-like pathology by triggering oxidative stress through MAPK signaling.miR-146a 通过 MAPK 信号触发氧化应激,从而加重认知障碍和阿尔茨海默病样病理。
Neurologia (Engl Ed). 2023 Sep;38(7):486-494. doi: 10.1016/j.nrleng.2020.12.006.
2
An enriched environment prevents cognitive impairment in an Alzheimer's disease model by enhancing the secretion of exosomal microRNA-146a from the choroid plexus.丰富环境通过增强脉络丛中外泌体微小RNA-146a的分泌来预防阿尔茨海默病模型中的认知障碍。
Brain Behav Immun Health. 2020 Sep 22;9:100149. doi: 10.1016/j.bbih.2020.100149. eCollection 2020 Dec.
3
干细胞衍生的外泌体在复杂性尿路感染中的作用:免疫调节机制及尿路上皮修复的潜在治疗策略
Stem Cell Res Ther. 2025 Aug 5;16(1):422. doi: 10.1186/s13287-025-04548-3.
4
Extracellular vesicles in atherosclerosis cardiovascular disease: emerging roles and mechanisms.动脉粥样硬化性心血管疾病中的细胞外囊泡:新出现的作用和机制
Front Cardiovasc Med. 2025 Jun 24;12:1611557. doi: 10.3389/fcvm.2025.1611557. eCollection 2025.
5
Retinal Hyperreflective Foci Are Biomarkers of Ocular Disease: A Scoping Review With Evidence From Humans and Insights From Animal Models.视网膜高反射灶是眼部疾病的生物标志物:一项基于人类证据和动物模型见解的范围综述。
J Ophthalmol. 2025 May 29;2025:9573587. doi: 10.1155/joph/9573587. eCollection 2025.
6
Rekindling Vision: Innovative Strategies for Treating Retinal Degeneration.重燃光明:治疗视网膜变性的创新策略
Int J Mol Sci. 2025 Apr 25;26(9):4078. doi: 10.3390/ijms26094078.
7
Mesenchymal stem cell-derived exosomes as a plausible immunomodulatory therapeutic tool for inflammatory diseases.间充质干细胞衍生的外泌体作为一种用于炎症性疾病的合理免疫调节治疗工具。
Front Cell Dev Biol. 2025 Mar 10;13:1563427. doi: 10.3389/fcell.2025.1563427. eCollection 2025.
8
Mesenchymal stem cells and mesenchymal stem cell-derived exosomes: a promising strategy for treating retinal degenerative diseases.间充质干细胞和间充质干细胞衍生的外泌体:一种治疗视网膜退行性疾病的有前景的策略。
Mol Med. 2025 Feb 21;31(1):75. doi: 10.1186/s10020-025-01120-w.
9
Human hair follicle-derived mesenchymal stem cells improve ovarian function in cyclophosphamide-induced POF mice.人毛囊来源的间充质干细胞改善环磷酰胺诱导的卵巢早衰小鼠的卵巢功能。
Stem Cell Res Ther. 2025 Feb 11;16(1):67. doi: 10.1186/s13287-024-04097-1.
10
Diagnostic and Therapeutic Utility of Extracellular Vesicles in Ocular Disease.细胞外囊泡在眼部疾病中的诊断和治疗效用
Int J Mol Sci. 2025 Jan 20;26(2):836. doi: 10.3390/ijms26020836.
EZH2 Mediates miR-146a-5p/HIF-1 to Alleviate Inflammation and Glycolysis after Acute Spinal Cord Injury.
EZH2 通过介导 miR-146a-5p/HIF-1 减轻急性脊髓损伤后的炎症和糖酵解。
Mediators Inflamm. 2021 May 19;2021:5591582. doi: 10.1155/2021/5591582. eCollection 2021.
4
Recovery of Depleted miR-146a in ALS Cortical Astrocytes Reverts Cell Aberrancies and Prevents Paracrine Pathogenicity on Microglia and Motor Neurons.恢复肌萎缩侧索硬化症皮质星形胶质细胞中耗竭的miR-146a可逆转细胞异常,并防止对小胶质细胞和运动神经元的旁分泌致病性。
Front Cell Dev Biol. 2021 Apr 23;9:634355. doi: 10.3389/fcell.2021.634355. eCollection 2021.
5
NF-κB-Induced Upregulation of miR-146a-5p Promoted Hippocampal Neuronal Oxidative Stress and Pyroptosis TIGAR in a Model of Alzheimer's Disease.在阿尔茨海默病模型中,NF-κB诱导的miR-146a-5p上调通过TIGAR促进海马神经元氧化应激和焦亡。
Front Cell Neurosci. 2021 Apr 16;15:653881. doi: 10.3389/fncel.2021.653881. eCollection 2021.
6
miR‑146a reduces depressive behavior by inhibiting microglial activation.miR-146a 通过抑制小胶质细胞激活来减轻抑郁行为。
Mol Med Rep. 2021 Jun;23(6). doi: 10.3892/mmr.2021.12102. Epub 2021 Apr 21.
7
MicroRNA-146a switches microglial phenotypes to resist the pathological processes and cognitive degradation of Alzheimer's disease.微小RNA-146a可转换小胶质细胞表型,以抵抗阿尔茨海默病的病理过程和认知衰退。
Theranostics. 2021 Feb 19;11(9):4103-4121. doi: 10.7150/thno.53418. eCollection 2021.
8
MicroRNA-146a inhibition promotes total neurite outgrowth and suppresses cell apoptosis, inflammation, and STAT1/MYC pathway in PC12 and cortical neuron cellular Alzheimer's disease models.miRNA-146a 抑制促进 PC12 和皮质神经元细胞阿尔茨海默病模型中的总神经突生长,并抑制细胞凋亡、炎症和 STAT1/MYC 通路。
Braz J Med Biol Res. 2021 Mar 15;54(5):e9665. doi: 10.1590/1414-431X20209665. eCollection 2021.
9
miR-146a aggravates cognitive impairment and Alzheimer disease-like pathology by triggering oxidative stress through MAPK signaling.微小RNA-146a通过丝裂原活化蛋白激酶信号传导引发氧化应激,从而加重认知障碍和阿尔茨海默病样病理变化。
Neurologia (Engl Ed). 2021 Mar 11. doi: 10.1016/j.nrl.2020.12.006.
10
MicroRNA and Exosome in Retinal-related Diseases: Their Roles in the Pathogenesis and Diagnosis.微小 RNA 和外泌体与视网膜相关疾病:它们在发病机制和诊断中的作用。
Comb Chem High Throughput Screen. 2022;25(2):211-228. doi: 10.2174/1386207323999201230205435.